L’histoire du Béarn sort de l’ordinaire. Juridiquement, dans son sens le plus strict, c’est celle d’une simple vicomté, soit le domaine d’un vicomte à partir du bas Moyen Âge jusqu’à l’abolition de la monarchie française, le 22 septembre 1792. Mais dans les faits, le Béarn a été beaucoup plus qu’une circonscription féodale, puisqu’il a servi d’assise territoriale à un peuple distinct. Le Béarn, géographiquement tout petit et de population fort modeste, entouré par de grandes puissances qui ont tenté de l’asservir, a réussi le tour de force de s’affirmer et de gagner son indépendance pour devenir l’un des premiers États souverains d’Europe. Il a été le pays de Gaston Fébus, de Henri IV, ainsi que des célèbres mousquetaires Athos, Portau et Aramits (de leur véritable nom), et de leur capitaine, le comte de Tréville.

 

Nous sommes responsables de la narration. Tout raconter, malheureusement, serait une tâche impossible. Et même si cela était envisageable s’y employer nuirait à notre objectif d’expliquer et surtout de faire comprendre. Nous avons alors dû choisir, parmi les nombreux propos et actes qui émaillent le cours de l’histoire, lesquels retenir, avant de les rattacher les uns aux autres pour les rendre intelligibles.

 

Notre texte comporte certainement des erreurs ou des imprécisions. Nous invitons le lecteur à nous en informer. Il omet également des propos ou des actions qui auraient dû être mentionnés. Là encore, nous invitons le lecteur à nous les communiquer. Car plusieurs chercheurs ont étudié tel ou tel autre aspect de l’histoire du Béarn avec un talent forçant l’humilité. Leur expertise serait appréciée. Toutefois, notre texte doit demeurer concis. Il ne se veut en aucun cas un essai scientifique ou une démonstration rigoureuse faisant autorité. Nous espérons seulement qu’il informera les résidents, les touristes, les étudiants et d’autres curieux sur l’histoire de cet ancien pays et d’une des régions de France les plus singulières. Tous pourront alors en retirer un plus grand plaisir lorsqu’ils découvriront ses monuments ou exploreront ses sites les plus emblématiques.

 

Pour des raisons d’économie et de qualité du style, le genre masculin désigne également le genre féminin, à moins que le contexte n’indique le contraire.

 

N'hésitez pas à nous contacter.

Webmestre: André Émond

aemond@laurentienne.ca

 

Table des matières

 

Introduction  générale: le Béarn aujourd'hui : Par. 1

Préhistoire du Béarn jusqu’à 56 avant notre ère : Par. 5

Domination romaine de 56 avant notre ère à l’an 407 : Par. 21

Invasions barbares de l’an 407 à 507 : Par. 29

Intermède mérovingien de l’an 507 à 602 : Par. 43

Arrivée des Vascons et premier rêve d’indépendance de l’an 561 à 768 : Par. 52

Introduction à la féodalité : Par. 64

Féodalité carolingienne en Vasconie de l’an 768 à 987 : Par. 83

Débuts glorieux de la vicomté de Béarn sous le règne des Centulles : Par. 100

Recul de l’autonomie du Béarn sous la maison de Gabarret : Par. 130

Inféodation du Béarn à l’Aragon sous les premiers vicomtes de Moncade : Par. 136

Soumission à l’Angleterre par Gaston VII, dernier vicomte de Moncade : Par. 155

Va et vient de la France à l’Angleterre sous la maison de Foix-Béarn : Par. 182

Gaston Fébus : seul maître en son pays : Par. 211

Ascension politique et sociale des seigneurs de Béarn sous la maison de Grailly : Par. 248

Le Béarn, simple vicomté ou pays souveraine sous la maison de Navarre ? Par. 289

Le protestantisme, dernier rempart du séparatisme béarnais : Par. 322

Conclusion : Le Béarn après : Par. 377

 

Cartes géographiques

 

Le Béarn aujourd’hui et ses voisins : Par. 1

L’Aquitaine sous le règne de César Auguste : Par. 23

Peuples de Novempopulanie (et future Gascogne) : Par. 25

Haute et Basse-Navarre telles qu’elles apparaîtront au XVIe siècle : Par. 95

Évolution du territoire du Béarn : Par. 104

La vicomté de Béarn et les fiefs voisins : Par. 111

Chemin de Compostelle : Par. 112

Territoires gouvernés par les rois angevins : Par. 162

Traité de Brétigny : Par. 224

Italie en 1500 : Par. 299

Territoires sous la juridiction du Parlement de Navarre : Par. 374

Provinces de France en 1789 : Par. 407

 

Arbres généalogiques des vicomtes de Béarn

 

Maison de Centulle : Par. 108

Maison de Gabarret : Par. 132

Maison de Moncade : Par. 139

Maison de Foix : Par. 185

Maison de Grailly : Par. 249

Maison de Navarre : Par. 289

Introduction générale : Le Béarn aujourd’hui.

 

Par. 1 Le Béarn, une région de la France faisant partie du département des Pyrénées-Atlantiques, occupe aujourd’hui un territoire d’une superficie de 4 100 kilomètres carrés, soit environ la moitié de celle de la Corse ou quatre fois celle de la Martinique. Il est traversé en diagonale par le gave de Pau, ainsi que par le gave d’Oloron, lui-même formé, à la hauteur d’Oloron-Sainte-Marie, par la jonction des gaves d’Aspe et d’Ossau, cours d’eau alimentés par les Pyrénées.

 

Le Béarn aujourd’hui et ses voisins

 

Par. 2 C’est un peuple ancien, les Bénarnis ou Bénéharnais, et leur cité, Beneharnum, qui ont inspiré le nom porté par la région du Béarn. Ce peuple et sa cité existaient déjà au moment de la conquête du sud de la Gaule par les armées de Jules César, en 56 avant notre ère (ci-après : av. n. è.). L’historien Pline en a d’ailleurs fait mention dans son ouvrage d’histoire naturelle, publié vers l’an 77.

 

Par. 3 Le territoire béarnais sera érigé en vicomté au milieu du Xe siècle. Cette vicomté, comme nous l’avons déjà indiqué en préface, représentait un fief noble relevant de la juridiction d’un vicomte. Les limites du Béarn coïncidaient alors avec celles du diocèse de la ville de Lescar, première capitale de la vicomté. Le Béarn s’est agrandi par la suite ; on lui a ajouté la vicomté d’Oloron vers 1050, la vicomté de Montaner vers 1085, le pays d’Orthez en 1194, et quelques communes gasconnes et souletines au moment de la Révolution de 1789. Nous y reviendrons.

 

Par. 4 Le Béarn primitif était situé dans la partie méridionale d’un plus grand territoire, le duché de Vasconie, dont le nom changera au cours du XIe siècle en Gasconha, ou Gascogne. La Vasconie avait elle-même été découpée au VIe siècle à partir d’une région encore plus vaste, connue au moins depuis l’Empire romain et même avant, comme étant l’Aquitaine.

 

Préhistoire du Béarn jusqu’à 56 avant notre ère.

 

Par. 5 Quoique fort possible et même probable que des hommes aient fréquenté cette contrée bien avant, les premières traces d’une occupation humaine certaine dans les Pyrénées occidentales remontent à environ 50 000 ans. C’était une période de la protohistoire que les archéologues ont appelée le paléolithique et qui s’est terminée il y a environ 11 700 ans, avec la fin de la dernière ère glaciaire. Découvertes dans la grotte de Gatzarria, située au Pays basque, dans la Soule,  ces traces ont été laissées par des hommes de Néandertal, une espèce aujourd’hui éteinte d’hominidés vivant uniquement de chasse, de pêche et de cueillette.

 

Par. 6 Plus tard, entre 5 800 et 5 400 av. n. è., le réchauffement du climat a encouragé d’autres hommes, des Homo sapiens, autrement dit des hommes modernes, à occuper et à exploiter les vallées du Béarn en se faisant agriculteurs et bergers, notamment en basse vallée d’Ossau où l’on a découvert les plus anciens pollens de céréales. Il semble que les hommes de ce temps vivaient encore dans des grottes, des abris sous roche et, en leur absence, des campements en plein air, ceci afin de se protéger des éléments naturels et des bêtes sauvages. En effet, les chercheurs n’ont toujours pas trouvé de vestiges de maisons bâties, que ce soit en pierre ou en bois.

 

Par. 7 Ces Homo sapiens ont laissé de nombreux vestiges de leur passage : des pointes de silex, des fragments d’os, des arêtes de poisson, des vases ornés de dessins, et même des colliers, des colifichets et autres parures.

 

Par. 8 Les archéologues ont également mis à jour des monuments grandioses, principalement des dolmens et quelques menhirs, auxquels les Homo sapiens attribuaient des fonctions religieuses, tel le culte des morts. En effet, les dolmens étaient des tombes à inhumation collective. Leur structure se constituait de grandes dalles fichées au sol et coiffées d'une table, le tout plus ou moins recouvert de terre et de pierre formant leur tumulus. C’est à partir de 4 500 av. n. è. que les premiers dolmens coiffés de leur tumulus sont apparus en Gaule. Au Béarn, sur sept dolmens connus, six se trouvent dans les environs immédiats d’Oloron-Sainte-Marie. Et quatre sont même alignés sur la ligne de crête au nord de villages voisins allant d’Escou à Précilhon. Le village d’Escout, situé entre les deux autres, abrite l’un de ces dolmens sous tumulus. Érigé il y a plus de 4 000 ans, il serait le plus ancien monument de la région. Le dolmen du village de Buzy, non daté celui-là, d’apparence semblable à la carapace d’une tortue, mais d’un poids considérable de cinq tonnes, est remarquable par sa taille de 1,60 m, ainsi que par son état de parfaite conservation. Notons cependant qu’il a dû être déplacé de 40 mètres en 1880 pour faire place à une ligne de chemin de fer, ce qui explique l'absence de tumulus, comme s’il avait été réinstallé.

 

Dolmen du village de Buzy

 

Par. 9 On trouve également des cromlechs ou harrespils sur le magnifique plateau du Bénou, avec une vue imprenable sur le Pic d’Ossau. Les cromlechs, des blocs de pierre disposés en cercle de 4 à 6 mètres de diamètre, sont au nombre d’une trentaine : 14 se trouvent dans la forêt Mélèze, 1 à la Clède, et 16 sur le site de Couraüs Accaüs. Ces derniers, qui surplombent la commune de Bilhères, sont précédés d’un alignement de pierres s’étendant sur 48 mètres. Leur signification nous est inconnue. L'absence de sépulture indique cependant qu'ils n'avaient pas d'usage lié au culte des morts.

 

Homo sapiens sur un site de cromlechs en vallée d'Ossau 

 

Par. 10 Que sait-on de ces premiers agriculteurs et bergers de la région ?

 

Par. 11 Relativement peu de choses, en réalité ! Les premières tribus possédant une forme d’autorité hiérarchique seraient liées aux Ligures, un peuple unique ou plusieurs peuples apparentés dont l’origine se perd dans la nuit des temps et qui auraient occupé tout le sud-ouest de l’Europe. Il s’agirait apparemment de ses premiers habitants connus, les aborigènes de cette partie du continent. Leur présence a d’abord été révélée par les Grecs. Ces derniers les considéraient avec mépris comme les barbares de l’extrême occident. Ils furent ensuite supplantés par les Celtes sur le territoire de la Gaule, mais pas dans l’Aquitaine romaine, où les Ligures continueront de dominer.

 

Par. 12 Les premiers envahisseurs du Béarn auraient été des Ibères. En réalité, nous ne sommes pas si certains qu’ils aient été des envahisseurs. Toutefois, l’archéologie a démontré que des bouleversements sont survenus au début du VIe siècle av. n. è., durant la transition entre le Bronze final et le premier Âge du Fer. Alors que les rapports économiques et sociaux du Béarn se faisaient jusque-là selon l’axe latitudinal, entre l’Atlantique et le Languedoc, ces relations se sont interrompues au profit d’échanges selon l’axe longitudinal, à la fois vers le nord et surtout vers l’Espagne, en direction sud.

 

Par. 13 Des Ibères, peut-on penser, auraient vraisemblablement franchi les crêtes des Pyrénées afin de s’approprier les terres fertiles des vallées du Béarn, soit en rejetant, ou encore en assimilant ses habitants pour les fondre dans un nouveau creuset identitaire. C’est à ce moment que sont apparus les premiers embryons de villages fortifiés, nous informent les archéologues.

 

Par. 14 Notons que les Ibères n’étaient pas une race ou une ethnie en soi. Il s’agissait plutôt d’un terme générique désignant un assemblage de tribus ou de petits peuples plus ou moins croisés entre eux. Ceux du nord-ouest de la péninsule ibérique étaient les Galliques, les Astures, les Cantabres et les Vascons. Nous les appellerons tous des Vascons par souci de simplicité. Ils parlaient l’euskara, une langue si ancienne, plusieurs fois millénaire, qu'elle ne s'apparente à aucune autre. On la qualifie pour cette raison d'isolat. Elle évoluera tout en conservant sa syntaxe originale. 

 

Par. 15 Les Vascons, peuple des montagnes, seront les seuls qui, en refusant l’assimilation ou même l’altération de leur culture par les Romains, conserveront leur langue, de même que leurs coutumes, pratiques et traditions. Et leurs descendants ne se comporteront pas différemment face aux autres envahisseurs pendant tout le Moyen Âge, voire jusqu’à la Révolution française de 1789. Ils deviendront les Basques, une désignation que l’on voit apparaître pour la première fois après la chute de l’Empire romain d’occident, en 476 de notre ère. Les Basques actuels comptent donc assurément parmi les plus anciennes nations d’Europe vivant toujours sur la terre de leurs ancêtres. Ils seraient possiblement de la race des Ligures, ou ceux qu’on a appelés ainsi, ce peuple originel des Pyrénées et de ses environs aquitaniens décrit par les Grecs de l’Antiquité, il y a plus de 2 500 ans.

 

Par. 16 Aquitains et Gaulois ne se confondaient pas. Jules César enregistrera cette coupure fondamentale entre l’Aquitaine et la Gaule celtique dans sa Guerre des Gaules : « Gallos ab Aquitanis Garumna flumen (…) diuidit ». Les Aquitains, poursuivra César, différaient des Gaulois par la langue (c.-à-d. l’euskara), les lois et les coutumes. Même leur apparence physique les séparait, a-t-on appris du philosophe Posidonius d’Apamée, qui les apparentait davantage aux Ibères d’outre-Pyrénées qu’à leurs voisins de la Gaule celtique.

 

Par. 17 Les linguistes parlent couramment des anciens habitants de la Gascogne et du Béarn comme étant des peuples proto-basques, autrement dit des peuples dont la langue ancestrale, l’euskara, ou une certaine variante d'euskara, évoluera progressivement pour devenir à son tour une langue originale au nord des Pyrénées, la langue gasconne ou béarnaise. D’après les hypothèses communément acceptées, par les linguistes, le parler des peuples pyrénéens occidentaux, une variante basco-aquitaine, reflèterait leur cousinage étroit avec les Basques. Nous en avons tiré des enseignements sur leur lointain passé commun, et ce, des siècles avant que l'histoire des uns et des autres ait été documentée.

 

Par. 18 Au tournant de notre ère, il se trouvait en Aquitaine plusieurs peuples ou tribus, chacun avec sa cité, a écrit Jules César.

 

Par. 19 L’un des peuples les plus intéressants, pour notre propos, était les Venarnis, aussi appelés les Bénarnis ou Bénéharnais, Beneharnenses en latin, mentionné par Pline l’Ancien, auquel nous avons déjà fait mention. Leur chef-lieu aurait été Beneharnum, la commune de Lescar aujourd’hui, située à quelques kilomètres à l’ouest de Pau. Du moins le pensait-on encore tout récemment. Car des fouilles archéologiques, réalisées entre 2019 et 2023, situeraient plutôt le chef-lieu des Bénéharnais à l’oppidum de Casterat, dans la commune d’Ibos, soit à une trentaine de kilomètres à l’est de Pau. Ville fondée vers l’an 150 avant notre ère, ses remparts, d’une hauteur de huit mètres, s’étendaient sur plus de 1,2 kilomètre. Ses maisons, en rangs extrêmement serrés, auraient abrité entre 3 000 et 5 000 habitants. Le site de Casterat a cependant été abandonné au profit de Lescar un demi-siècle après la conquête romaine. Lescar, et sa voisine Pau, auraient donc été des créations romaines, tout comme la cité d’Iluron ou Oloron sortie du sol quelques siècles plus tard.

 

Reconstitution de ce qui pouvait être l'oppidum de Casterat

 

Par. 20 Si l’on connaît désormais avec une certaine confiance l’emplacement du village occupé par les Bénéharnais avant l'arrivée des Romains, on ignore toujours les limites du territoire placé sous leur autorité. Il était sans aucun doute beaucoup moins étendu que le futur Béarn, auquel ils donneront leur nom au Xe siècle.

 

Domination romaine de 56 avant notre ère à l’an 407.

 

Par. 21 En 56 av. n. è., la Xe légion de Jules César, conduite par son lieutenant et légat Publius Licinius Crassus, a franchi le col des Pyrénées venant d’Espagne dans le but de conquérir l’Aquitaine. Sa mission, il faut l’admettre, paraît avoir été une promenade, tant la résistance a été faible. L’affaire a été vite réglée : le sort de l’Aquitaine s’est décidé en une seule bataille survenue quelque part dans la moyenne vallée de l’Adour, au sud d’Oloron-Sainte-Marie. De fait, à l’exception de quelques soubresauts, les Aquitains ne se sont plus manifestés par la suite. Cela dit, il a quand même fallu quelques décennies pour que l'Aquitaine devienne totalement soumise au pouvoir romain. Des révoltes ont effectivement eu lieu en 39-38 av. n. è., puis en 29-27 av. n. è. Quant au reste de la Gaule, il se soumettra à César après le siège d’Alésia, en juillet, août et septembre de l’année 52 av. n. è.

 

Légions romaines  sous le commandement de Crassus envahissant l'Aquitaine 

Par. 22 Il fallait maintenant organiser les territoires conquis. Pour cela, César a divisé la Gaule en trois provinces : la Belgique ; la Lyonnaise ; et l’Aquitaine. Cette dernière, redessinée par l’empereur Auguste, était bornée au sud par les Pyrénées, au nord par la Loire, à l’est par les Cévennes et à l’ouest par l’Atlantique. La Gaule narbonnaise située sur le pourtour de la Méditerranée se trouvait déjà sous le contrôle des Romains depuis 120 av. n. è.

 

Par. 23 L’Aquitaine a elle-même été divisée sous le règne de l’empereur Dioclétien, pendant les années 284 à 305, pour constituer les nouvelles provinces romaines d’Aquitaine I, d’Aquitaine II, et d’Aquitaine III, aussi appelée la Novempopulanie ou le Pays des neuf peuples. La Novempopulanie, avec plus ou moins les mêmes frontières, changera de nom après la chute de l’Empire romain pour devenir la Vasconie, puis la Gascogne, et enfin la Guyenne. Il faudra s’habituer à ces différents noms en usage tour à tour selon les époques.

 

L’Aquitaine sous le règne de César Auguste

 

Par. 24 Les neuf peuples originaires de la Novempopulanie au temps de Jules César étaient les Ausques, capitale Elimberrum (Auch), les Biguerres, capitale Bigorra / Bigerri (Saint-Lézer), les Boiates, capitale Boios (village aujourd’hui disparu), les Couserans, capitale dont le nom antique est inconnu) (Saint-Lizier), les Convènes, capitale Lugdunum Convenarum (Saint-Bertrand-de-Comminges), les Elusates, capitale Eluza (Eauze), les Lactorates / Nitiobriges, capitale Lactora (Agen), les Tarbelles, capitale Aquae Tarbellicae (Dax) et les Tarusates, capitale Atura (Aire-sur-Adour). Trois autres peuples se sont ajoutés après le règne de l’empereur Dioclétien, donc après l’an 305 : les Vasates, capitale Cossium (Bazas), les Bénéharnais, capitale Beneharnum (Lescar), et les Iluronenses, capitale Iluro (Oloron).

 

Par. 25 Toujours pour des raisons de commodité administrative, les Romains ont créé de nouvelles cités. Celles-ci représentaient le cadre de vie idéal et la forme achevée de gouvernement, selon la conception qu’en avaient les nouveaux maîtres du territoire. Et comme la Gaule était un monde de tribus, Rome, qui ne souhaitait pas tout bouleverser, a pensé que les nouvelles cités devaient plus ou moins correspondre aux anciennes ethnies. L’Aquitaine, surtout dans sa partie méridionale, là où se trouvaient plusieurs petits peuples obscurs, posait cependant un problème : établir autant de cités qu’il y avait de tribus aurait été effectivement ingérable. Rome a par conséquent décidé de les regrouper afin d’édifier de nouvelles cités plus conséquentes, dont Iluro, notre Oloron, faisait partie.

 

Peuples de Novempopulanie (et future Gascogne)

 

Par. 26 Cela nous amène à traiter de la création d’Iluro, aujourd’hui Oloron. Iluro n’existait pas à l’arrivée des légions de César, en 56 av. n. è. Du moins, rien, ni dans les archives ni d’après les fouilles archéologiques, ne permet de conclure autrement.

 

Par. 27 En effet, l’Itinéraire d’Antonin, guide de voyage routier du monde romain datant de la seconde moitié du IVe siècle, mentionne Iluro comme l’un des relais sur le chemin vers l’Espagne en passant par le col du Somport. Il y a aussi la borne routière du Somport, appelé milliaire du Somport par les archéologues, découverte récemment, mais elle aussi datant probablement du IVe siècle, dont les inscriptions mentionnent l’importance de cette voie passant par Iluro. Et il y a, enfin, le Registre des provinces et cités de la Gaule, ou Notice des Gaules en court, une compilation de la fin du IVe siècle des dix-sept provinces et cent quinze villes de la Gaule, qui cite la présence des Elluronenses dans la province de Novempopulanie. Aucune autre trace écrite n’atteste d’une existence plus ancienne de la cité d’Oloron. Voilà pourquoi les débuts du IVe siècle sont souvent mentionnées par des chercheurs comme étant les dates probables de la naissance d’Oloron ou plus certainement de sa promotion au rang de véritable cité.

 

Par. 28 Évoquer une promotion tardive d’Oloron au rang de cité est cohérent, car on peut supposer qu’un hameau très modeste se trouvait déjà à cet emplacement bien avant, ne serait-ce qu’en raison de sa situation géographique avantageuse sur une route importante menant à l’Espagne, par le col du Somport. Pour preuve, quelques rares vestiges de maisons datant de l’époque préromaine ont été découverts dans le quartier oloronais de Sainte-Croix. Il n’empêche que rien ne prouve qu’un lien puisse être établi entre cette ancienne bourgade et l’Iluro de l’ère romaine mentionnée dans les documents postérieurs.

 

Invasions barbares de l’an 407 à 507.

 

Par. 29 Le Béarn a connu quatre siècles de relative paix et prospérité sous la domination romaine. Une nouvelle langue naquit au contact du latin : l’ancien euskara du Béarn, la langue du pays depuis l'arrivée des Ibères au nord des Pyrénées six siècles plus tôt, évoluera en gascon et en sa variante le béarnais, comme on les appellera des siècles plus tard. Ils deviendront  des facteurs identitaires très forts. Leur présence contribuera à la volonté d’indépendance du Béarn et de la Gascogne dans son ensemble.

 

Par. 30 Le ciel a commencé à s’assombrir vers la fin du IVe siècle. L’Empire romain se désagrégeait progressivement. Il est difficile de dire quand exactement l’Empire a disparu. Toute date serait arbitraire. Les auteurs mentionnent souvent le dernier empereur d’Occident, Romulus Augustus, un adolescent âgé d'environ quatorze ans déposé en 476 par le général barbare Odoacre lorsque celui-ci a occupé Rome, et qui se fit immédiatement proclamé roi par ses troupes.

 

Par. 31 Cela étant, le déclin de l’Empire avait commencé bien des années auparavant. Dès le début du IVe siècle, en effet, les empereurs romains, incapables de défendre adéquatement leurs frontières, ont recruté des barbares dans les rangs de leurs légions pour se défendre contre ces mêmes barbares. Ils ont même conféré à certains d’entre eux le statut de fédérés lorsque, incapables de les repousser, ils ont accepté leur présence au sein de l’Empire dans l’espoir de les fixer définitivement et de les intégrer. Ce fut le cas des Wisigoths.

 

Par. 32 Les Wisigoths, peuple guerrier originaire de la Germanie, constamment en armes, franchissaient régulièrement les frontières pour pratiquer leur activité favorite : les razzias. C’était une manière, pour ces guerriers, d’amasser du butin, avant de se retirer sur leurs terres avec le produit de leurs rapines. Un nouveau roi élu en 395, Alaric Ier, un homme intelligent, cultivé et ambitieux, décida cependant de mener une politique de pillage à une tout autre échelle : avec ses 40 000 Wisigoths, dont 8 000 guerriers, il a dépouillé tour à tour la Macédoine, la Grèce et l’Illyrie, des régions sans défense. Puis, il a regardé du côté de la riche Italie, qu’il a envahie à la fin de l’an 401. Après quelques batailles, négociations et diverses ruses, Alaric s’est emparé de Rome le 24 août 410. Le saccage de la ville, d’une durée de trois jours, ainsi que celui du reste de la péninsule dans les mois suivants, lui a permis d’amasser un immense trésor.

 

Par. 33 La Cité éternelle n’avait pas été livrée à des envahisseurs depuis l’invasion gauloise survenue 800 ans plus tôt. On ne saurait imaginer à quel point, sur le moment, toute la population de l’Empire en a été bouleversée. Leur monde s'écroulait. Saint Jérôme, un ancien résident, a notamment décrit à chaud la chute de Rome comme ayant été un cataclysme : « la terre entière périt avec cette seule ville », a-t-il écrit.

 

Par. 34 Un malheur n’arrivant jamais seul, l’Occident romain subissait parallèlement une invasion par trois autres peuples : les Suèves, les Alains et surtout les Vandales. Ils ont traversé la Gaule à partir de l’an 406, notamment l’Aquitaine et notre Novempopulanie, en dévastant tout sur leur passage. Seule Toulouse a été épargnée après un long siège grâce à ses immenses remparts et au leadership de son évêque Exupère. Ce n’est qu’en 410 que les Vandales se sont enfin décidés à partir pour continuer leurs déprédations en Espagne, avant de franchir le détroit de Gibraltar pour achever leur folle équipée au Maghreb. Certains, apparemment, seraient pourtant demeurés en Espagne.

 

Par. 35 Jovin, un ambitieux général de Rome proclamé empereur par ses troupes en 411, a cherché et obtenu l’année suivante l’alliance du nouveau roi wisigoth Athaulf, alors toujours en Italie. Les Wisigoths, avec leur contingent de 10 000 guerriers, ont accepté à sa demande de repasser les Alpes, libérant de la sorte l’Italie, mais seulement parce que Jovin, en échange, leur a laissé le libre passage et son autorisation pour envahir la Gaule. La pauvre Aquitaine, encore à panser ses plaies après le départ des Vandales, voyait maintenant arriver les Wisigoths.

 

Par. 36 Cela n’a pris que quelques mois à Athaulf, au cours de l’automne 413, pour prendre l’Aquitaine I, l’Aquitaine II et la Novempopulanie. Toulouse, cette fois, n’a pas échappé aux combats et à la dévastation. Toutefois, Bordeaux a accueilli les envahisseurs sans leur opposer de résistance. Après tout, se sont dit les Bordelais, mieux valait l’ordre wisigothique que l’anarchie menaçante en raison de l’impéritie du pouvoir impérial. Athaulf, cette fois, a préféré ne pas continuer dans les mauvaises habitudes des Wisigoths, du moins pas immédiatement, mais a plutôt cherché à instaurer un nouveau royaume pour le substituer à la Rome défaillante. Autrement dit, Athaulf rêvait de se faire roi.

 

Par. 37 Cette ambition était prématurée de la part du chef wisigoth ! Ses troupes, tiraillées par la faim, ont repris leurs exactions en 414 et 415. Pour les fidéliser, tout en se vengeant de l’empereur Flavius Honorius hostile à son projet, Athaulf a de nouveau mis à sac toutes les provinces gallo-romaines du Sud-Ouest, dont la Novempopulanie et ses villes de Lescar et d’Oloron, avant de se diriger vers l’Espagne et sa cité Barcelone. Des dissensions sont immédiatement apparues parmi les Wisigoths. Leur roi, mort en août 415, en a été la victime. Les deux Aquitaines et la Novempopulanie ont enfin connu un répit de trois années, à peine suffisant pour reconstruire et se repeupler.

 

Par. 38 Pendant ce temps, le nouveau roi des Wisigoths, Wallia, a abandonné l’usurpateur romain Attale pour se mettre au service du véritable empereur romain Honorius et de son général le patrice Constantin. À leur demande, il s’est mis à la tâche en nettoyant l’Espagne des autres peuples barbares qui l’occupaient encore : les Vandales, les Alains et les Suèves. En 418, ayant rempli son contrat d’assainissement des provinces espagnoles de l’Empire, Wallia et ses Wisigoths, maintenant réconciliés avec l’empereur, se sont vus octroyer, par traité, le régime d’hospitalité dans le sud-ouest de la Gaule. L’entente négociée avec Constantin, en plus du logement et de la nourriture, leur accordait le droit de s’installer à demeure dans les régions qu’ils avaient dévastées quatre ans plus tôt. En contrepartie, les Wisigoths et leurs guerriers restants, désormais avec le statut de fédérés de Rome, ou d’auxiliaires si l’on préfère, devaient servir l’Empire et le défendre. Des otages échangés de part et d’autre serviraient de garants de leur pacte.

 

Par. 39 C’est ainsi qu’un premier royaume barbare a été fondé en terre romaine dans la plus stricte observance du droit romain. Toulouse a été choisie pour capitale. Wallia, décédé en 418, et son successeur Théodoric Ier, décédé en 451, resteront fidèles à la parole donnée. Indiscutablement, l’entente de 418 avait fait des Wisigoths des vassaux de Rome. Cela dit, ces anciens barbares, ambitieux et aventureux, ont voulu s’en affranchir très rapidement. Euric, le successeur de Théodoric, a effectivement rompu officiellement le foedus passé avec Rome dès 466, puis a entrepris la conquête des terres voisines malgré l’opposition de l’empereur Anthemius.

 

Par. 40 La présence des Wisigoths restait néanmoins la bienvenue en Novempopulanie parmi la population locale, car celle-ci savait que l’affaiblissement du pouvoir impérial ne lui permettait pas d’espérer quelque autre aide rapide et surtout efficace, en cas de danger.

 

Par. 41 Bien que les Wisigoths soient restés en Novempopulanie et en Aquitaine jusqu’en 512, soit presque un siècle, les deux communautés, autochtone et wisigothe, ne se sont pas fusionnées ; elles ont plutôt cohabité, chacune gouvernée par ses coutumes, et chacune fidèle à son rôle, l’une de productrice, l’autre de protectrice. Avec pour résultat que les Wisigoths ont vécu en étrangers dans leur propre royaume. Leur religion y a contribué pour beaucoup ; certes, les Wisigoths avaient été convertis au christianisme par le moine Wulfila entre 340 et 380, mais ils avaient adopté l’hérésie arienne, alors qu’ils vivaient dorénavant dans un pays en voie de conversion par des évêques missionnaires catholiques. La doctrine de l’arianisme rejetait la divinité de Jésus. Elle s’opposait en cela au catholicisme qui mettait sur pied d’égalité le Père, le Fils et le Saint-Esprit. On comprendra donc le peu de mariages mixtes célébrés, tout comme l’animosité persistante des nouveaux évêques de Novempopulanie envers les chefs wisigoths. En somme, la cohabitation, quoique sans révolte notable, demeurera sans joie. On s’est toléré, tout au plus.

 

Par. 42 Alaric II a ceint la couronne des Wisigoths en 484. La plus grande menace au pouvoir wisigothique dans le sud-ouest de la Gaule demeurait ces évêques catholiques, dont le comportement s'apparentait à celui d'une cinquième colonne. Et pourtant, contrairement à son prédécesseur Euric, qui avait persécuté le clergé romain, Alaric a cherché à désarmer son opposition par une politique de conciliation. En 506, il a même autorisé la tenue d’un concile à Agde, auquel le premier évêque du diocèse d’Oloron, Gratus, plus tard connu sous le nom de saint Grat, a participé. Celui-ci avait été ordonné évêque et établi dans son nouvel évêché créé quelques années avant, avec l’accord du roi des Wisigoths, faut-il préciser. Alaric a poursuivi son rapprochement par la promulgation, en février 507, d’un code de loi inspiré du droit romain et connu depuis sous le nom de Bréviaire d’Alaric. Il énonçait des règles s’imposant juridiquement à tous, de l’humble paysan jusqu’au prince, en l’occurrence à Alaric lui-même. Nul ne pouvait les modifier ou les enfreindre. C’était la fin du gouvernement arbitraire et l’avènement de ce que l’on appellera plus tard la primauté du droit (rule of law en langue anglaise). Ce Bréviaire d’Alaric paraissait une œuvre si achevée et souhaitable aux yeux de ses contemporains que les rois francs l’adopteront quand viendra leur tour de gouverner l’Aquitaine.

 

Évêques du diocèse d’Oloron

(Tableau se trouvant dans la cathédrale Sainte-Marie)

 

Intermède mérovingien de l’an 507 à 602.

 

Par. 43 Tout semblait donc aller pour le mieux dans le royaume wisigoth de Toulouse. Mais les événements défavorables au pouvoir wisigothique allaient se précipiter, cela à peine quelques semaines avant le décès d’Alaric II.

 

Par. 44 Rome, à l’époque, semblait n’être plus qu’un souvenir. Clovis, roi des Francs, issu de la dynastie des Mérovingiens, se trouvait être le dirigeant qui comptait dorénavant en Occident, certainement depuis sa victoire en 486 sur le général gallo-romain Syagrius.

 

Par. 45 Clovis s’était intéressé au sud de la Gaule depuis les années 490, en y menant au moins deux expéditions contre le royaume wisigoth, en 496, puis en 498. On ne sait quel en fut précisément le prétexte. Des sources postérieures ont mentionné que c’était pour éradiquer l’arianisme. Rien n’est moins sûr ! Après tout, Alaric avait traité les évêques catholiques avec considération et respect. En outre, Clovis, dont la conversion n’aurait eu lieu vraisemblablement qu’au tournant du siècle, demeurait un infidèle. Et lors de l’ultime bataille de Vouillé, au printemps de l’année 507, cette fois après son baptême, Clovis se fit même accompagner du roi de Bourgogne Gondebaud, de confession arienne comme l’étaient les Wisigoths. La soif de conquête du Franc paraît donc avoir été une motivation plus convaincante que sa volonté d’éradiquer une hérésie.

 

Par. 46 Plus tard, cependant, au moment du grand concile tenu à Orléans, le 10 juillet 511, les participants ont confirmé le rôle prépondérant du roi des Francs dans la défense de l’Église, en reconnaissant notamment son pouvoir de désigner les évêques.

 

Par. 47 Alaric II a été tué à Vouillé de la main de son adversaire. Clovis en a profité pour s’emparer du trésor royal wisigoth, rapporté en Gaule après le sac de Rome en 410. Presque tous les Wisigoths, par dizaines de milliers, se sont du coup enfuis de l’Aquitaine pour rejoindre l’Espagne. Ils y fonderont un nouveau royaume wisigoth ayant pour capitale Barcino (Barcelone).

 

Mort d'Alaric II aux mains de Clovis à la bataille de Vouillé 

 

Par. 48 Afin de rendre le retour des Wisigoths quasi impossible, certainement à court terme, Clovis a stationné près de 100 000 hommes dans le sud-ouest de la Gaule. Seulement, les Francs ne pouvaient tenir toute l’Aquitaine bien longtemps, surtout le territoire de la Novempopulanie excentrée à l’extrême sud-ouest. Pour celui-ci, qui connaissait déjà une forme de large autonomie, rien n’a semblé radicalement différent après l’arrivée des nouveaux venus de race germanique.

 

Par. 49 Clovis et ses descendants, à partir de 511, et jusqu’en 584, se sont contentés de confier à plusieurs comtes, comes en latin, la charge de gérer l’Aquitaine. D’après l’évêque Grégoire de Tours, être comte ne correspondait pas à un titre de noblesse, mais plutôt à celui d’un serviteur du prince révocable à volonté. Un comte demeurait un agent de pure exécution, toujours soumis à l’autorité de son supérieur. La fonction comtale était l’une des dernières créations administratives de l’Empire romain d’Occident vers 470, une idée que les Francs ont trouvée commode de reprendre. Mais nommer ici et là des comtes ne suffisait pas. La relative faiblesse de leur armée a obligé les rois des Francs à rassembler l’ensemble des circonscriptions de l’Aquitaine pour les soumettre à l’autorité d’un duc, un seigneur plus puissant et normalement un membre de la famille du roi ou encore le roi lui-même.

 

Par. 50 Clotaire Ier (mort en 561) a été le premier héritier de l’Aquitaine et de la Novempopulanie, puis ce fut Charibert ou Caribert Ier (mort en 567), Sigebert Ier (mort en 575), Chilperic Ier (mort en 584), Gontran (mort en 592), Childebert II (mort en 596), Thibert II (mort en 612), Thierry II (mort en 613), Sigebert II (mort en 613), Clothaire II (mort en 629) et Dagobert Ier (mort en 639). Par la suite, les maires du palais de leurs successeurs, nominalement les intendants du roi chargés de ses affaires domestiques, joueront un rôle croissant, au point de devenir les souverains effectifs du monde franc en lieu et place des rois mérovingiens.

 

Par. 51 Malgré tous les hommes à leur service, les rois mérovingiens et autres successeurs de Clovis ont été davantage des seigneurs de nom plutôt que dans les faits sur leur terre d’Aquitaine, et encore davantage dans sa partie méridionale, car cette région, au sud du fleuve Garonne, refusera toujours la tutelle de l’étranger. Cela lui sera d’autant plus facile de s’émanciper que ce territoire, une marche de tous les empires, se trouvait loin des centres du pouvoir franc et de ses armées.

 

Arrivée des Vascons et premier rêve d’indépendance de l’an 561 à 768.

 

Par. 52 Le terme Wasconia, ou Vasconie, a fait son apparition vers la fin du VIe siècle dans la Cosmographie écrite en grec par un auteur anonyme de la cité de Ravenne. C’était simplement le nouveau nom donné à la Novempopulanie, après que les Vascons espagnols, les anciens Basques, de belliqueux montagnards d’après leur réputation chez les Romains, eurent l’idée de s’étendre vers le nord, à partir de l’antique Vasconie située sur l’autre versant des Pyrénées. Par altération linguistique, la Vasconie française deviendra la Gascognia, ou la Gascogne, au début du XIIe siècle. Du côté espagnol, la Vasconie constituera à partir de 1134 le royaume de Pampelune, ou de Navarre, un royaume fondé par le noble Eneko Arista en 824, le premier d’une lignée de dix-sept rois basques.

 

Par. 53 Il n’y aurait pas eu de projets d’invasion de la Novempopulanie par les Vascons, à proprement parler. Leur avancée se serait plutôt manifestée par des incursions sporadiques à partir de 561, avant qu’ils ne s’installent à demeure après 587, surtout dans le sud-ouest. Autrement dit, les Vascons se sont installés définitivement dans ce qui correspond aujourd’hui au territoire basque français. Très peu de Vascons auraient occupé le reste du bassin aquitain. C’est du moins le témoignage que nous en a laissé l’évêque Grégoire de Tours.

 

Par. 54 Pour mieux situer les terres basques, la Soule, le Labourd, l’Agramont et l’Amikuze-Ostabarret du bas Moyen Âge, on peut consulter, quelques pages plus loin, une carte illustrant l’emplacement de tous ces fiefs nobles, les uns par rapport aux autres, tels qu’ils existaient au XIIe siècle.

 

Par. 55 Apparemment, en l’absence de confirmation archéologique, les historiens ont rejeté l’idée qu’il y aurait eu une invasion des Vascons au nord des Pyrénées. On aurait plutôt assisté à des migrations pacifiques portées par la recherche de terres fertiles. Mais peu importe ; leur présence s’est manifestée de manière indéniable, démographiquement, culturellement et politiquement, au point où l’ancienne Novempopulanie a changé de nom pour devenir la Wasconia ou la Vasconie. Cela dit, leur nombre serait demeuré insuffisant pour se substituer ou se fusionner aux autochtones ailleurs que dans le Pays basque français actuel. Voilà pourquoi l''euskara redeviendra la langue commune dans le seul Pays basque. Ailleurs, en Vasconie, l'ancien euskara avait déjà entrepris son évolution au contact du latin. Il poursuivra sa mutation pour devenir le gascon et le béarnais, deux variantes de langue d'oc.

 

Par. 56 Les rois Francs, suzerains nominaux de ces terres, ont bien sûr cherché à stopper les Vascons, voire à les contraindre de se retirer sur leurs montagnes, mais sans grands succès, en dépit de leurs nombreuses tentatives. En 602, la fatigue de chaque partie aidant, une entente a été conclue suivant laquelle les Vascons, dont la présence était désormais acceptée, se soumettraient et reconnaîtraient l’autorité des ducs nommés par les Mérovingiens pour la Vasconie. Le premier duc de Vasconie portait le nom de Genial (duc de 602 à 626). Ses successeurs immédiats, des seigneurs francs ou saxons, ont été Aighinan (de 626 à 636), Amand (de 630 à 660) et Félix (de 660 à 670). Les ducs suivants seront des Vascons, autrement dit des Basques.

 

Par. 57 Malgré les promesses échangées en 602, des soulèvements ont eu lieu, comme celui de l’année 626 évoqué dans les Chroniques de Frédégaire, écrites vers 660. Les ducs de Vasconie de la race des Francs ou Saxons auraient été très occupés à les réprimer, mais avec des succès inégaux ou passagers, car la population locale, les anciens Aquitains, qui n’aimait pas particulièrement ses maîtres mérovingiens, n’a pas voulu collaborer à sa propre occupation. Au contraire, les autochtones aquitains ont trouvé dans les Vascons des alliés, lorsqu’eux-mêmes ont voulu s’émanciper des Francs, à leurs yeux des étrangers. Un indice des troubles que l’Aquitaine a alors connus est la très faible représentation des ecclésiastiques aux conciles de Paris de 614, de Clichy de 626-627 et même de Chalon en 639-654. Il faudra attendre le concile régional de Bordeaux, entre 663 et 675, pour que tous les évêques de la Vasconie y assistent.

 

Par. 58 L’absence des prélats à Chalon s’expliquerait plus difficilement. Dagobert Ier, dernier roi mérovingien victorieux dans la région, avait pourtant vaincu et soumis les Vascons au cours de l’année 635. Quelques mois après leur défaite, les seigneurs vascons, sous la conduite du duc Aighinan, se présenteront même devant Dagobert pour jurer fidélité au royaume franc et recevoir dans le même temps la clémence du roi. Mais il faut croire que la promesse de fidélité des Vascons n'aura duré qu’un temps.

 

Par. 59 De fait, les Vascons ont manifesté très vite et sans relâchement leur souhait de devenir autonomes en toutes matières.

 

Par. 60 Une anecdote nous informe de leurs progrès. C’était en 675. Après que le maire du palais Ebroïn eut ordonné le supplice de saint Léger et de son frère Gérin, plusieurs nobles francs, opposés au maire, se sont réfugiés en Vasconie. Ennemi d’Ebroïn et allié de saint Léger, le duc Loup (Lupus), nouveau seigneur de la Vasconie, dont on a écrit qu’il était né Vascon (toujours entendre Basque), les a accueillis dans son duché, avant de se lancer lui-même dans la bataille l’année suivante. On ne connaît pas son sort après 676 ni même s’il a connu la victoire. Néanmoins, ces événements démontrent que la Vasconie paraissait assez sûre ces années-là pour servir d’asile à des réfugiés, autrement dit que la domination des Francs y avait subi un repli marqué.

 

Par. 61 Décidément, la Vasconie, dont le nom se transformera en Gascogne au tournant du millénaire, semblait un pays à part, réfractaire à toute domination étrangère. Il y a bien eu le maire du palais Charles Martel qui a combattu et remporté la victoire sur le duc Eudes vers 720, mais cela fut sans grande conséquence sur l’avenir à long terme du duché. En effet, Eudes (duc de 688 à 735), et surtout Hunaud Ier (duc de 735 à 744) et son fils Waïfre (duc de 745 à 768), tous trois des successeurs de Loup Ier et de purs Gascons, en feront un territoire pratiquement indépendant. Waïfre s’est d’ailleurs posé face à Pépin le Bref en véritable roi.

 

Par. 62 Pépin le Bref, dernier maire du Palais et premier roi de la dynastie des Carolingiens, a pourtant porté des coups sévères contre Waïfre en lui faisant la guerre pendant huit longues années, jusqu’au jour où le Vascon fut tué par suite d’une trahison, le 2 juin 768. Peu après, Pépin mourra également, sans avoir pu s’assurer du contrôle de la région. Mais son fils y parviendra dans l’année suivante son accession au trône. En effet, Hunald II, probable fils de Waïfre, après s’être soulevé à son tour contre le pouvoir franc en 769, a dû fuir devant l’avancée des troupes de Charlemagne pour se réfugier chez les Vascons. Mais ces derniers lui ont refusé l’asile. Que lui est-il arrivé ? On ne connaît pas son sort. Hunald II aurait été le dernier seigneur dont on peut affirmer qu’il a dirigé son duché en toute indépendance.

 

Par. 63 Charlemagne consacrera son règne de 768 à 814 à la mise en place des structures administratives fondatrices d’une nouvelle organisation sociale et politique appelée la féodalité. La Gascogne, cette partie méridionale de l’Aquitaine, continuera pourtant sa lutte pour l’indépendance.

 

Introduction à la féodalité.

 

Par. 64 On peut difficilement comprendre la suite sans une description très sommaire de ce qu’était la féodalité, du moins dans sa version épurée et idéale, à laquelle elle va s’approcher grossièrement au tournant du premier millénaire de notre ère.

 

Par. 65 Avant tout, la féodalité était une organisation sociale fondée sur un ensemble de serments individuels, des engagements sacrés, chacun établissant un lien personnel très fort entre deux hommes, un seigneur et son vassal. Le seigneur confiait à une personne la possession d’une terre et promettait de la défendre autant par sa justice que par ses armes. En retour, cette personne jurait de demeurer fidèle à son seigneur et de combattre à ses côtés quand il demanderait son aide. Sur toute l’étendue d’un royaume, le roi, les grands et les plus petits seigneurs, sans oublier les humbles paysans et artisans, étaient de ce fait unis les uns aux autres par un vaste réseau de droits et de devoirs réciproques, dont l’objectif principal était de garantir la sécurité de tous. La féodalité ne représentait donc rien d’autre qu’un vaste système de défense mutuelle. Une autre manière de la décrire, notamment en temps de paix, serait de la comparer à une entreprise d’exploitation fondée sur des contrats entre le monarque et sa noblesse laïque et ecclésiastique, aux frais des paysans et des artisans, les seules véritables forces créatrices de richesse dans le royaume.

 

Par. 66 Au sommet de cette pyramide se trouvait donc le roi. Celui-ci reconnaissait des droits sur une partie de son royaume à ses vassaux, des tenanciers en chef appelés ducs ou comtes en France. On les a aussi appelés barons, parfois hauts barons pour les plus importants d’entre eux, parce qu’ils entretenaient un lien direct avec leur souverain. Ils étaient les hommes du roi. La terre possédée en vertu de l’engagement pris envers son roi était un duché ou un comté, selon le titre porté par le seigneur détenant la terre. Le roi ne donnait pas tout son royaume ; il en conservait toujours un résidu pour lui seul, sa réserve personnelle, un domaine qu’il exploitait directement ou faisait exploiter par d’autres pour assurer le train de vie de sa cour.

 

Par. 67 Le maire du palais Charles Martel est le seigneur qui a développé la vassalité en France, une innovation récente apparue dans les années 730, si l’on se fie à l’usage dans les archives du terme latin vassus, le vassal. Elle supposait la remise au vassal d’un bien ou d’un avantage nommé le bénéfice. Charlemagne, le petit-fils de Charles Martel, a innové en généralisant l’octroi de terres servant à titre de bénéfice. C'était le moyen le plus sûr qu'il a trouvé pour s’assurer de la loyauté de ses hommes.

 

Par. 68 En raison de cette évolution, le terme bénéfice sera remplacé au début du XIe siècle par le mot fief qui désignait tout bien foncier noble. La vassalité deviendra ainsi la féodalité. Et le serment donné à cette occasion prendra le nom d’hommage. À la même époque, donc au tournant du millénaire, la transmission héréditaire du fief entra progressivement dans les mœurs contre le paiement, par l’héritier du défunt, d’un droit de mutation du nom de relief. L’ancienne aristocratie de fonction mutera en conséquence en une noblesse héréditaire.

 

Dation des mains (cérémonie de l'hommage féodal)

 

Par. 69 L’action du roi, lorsqu’il confiait une terre à un vassal pour la tenir en fief, se nommait l’inféodation. Elle garantissait à ce tenancier en chef la possession de la terre concédée.

 

Par. 70 Pour donner foi à son engagement, comme écrit plus haut, le roi lui promettait la protection de ses armes et celle de sa cour de justice, car être le seigneur d’une personne comportait toujours le droit ou l’obligation de lui rendre justice. En échange, le tenancier en chef contractait des devoirs envers son roi, des prestations vassaliques représentant différentes formes d’aides en espèces ou en nature.

 

Par. 71 La contribution la plus importante était sans conteste l’aide militaire. Pour un tenancier en chef, elle consistait, outre sa présence dans l’armée du roi, à fournir les services d’hommes en armes, des chevaliers, dont le nombre dépendait de l’importance de son fief. Ces derniers, à leur tour, recrutaient des hommes de leur domaine pour servir de fantassins dans l'ost (l'armée du roi).

 

Par. 72 Le tenancier en chef, duc ou comte, parce qu’il devait fournir au roi le nombre de chevaliers prévus dans son contrat féodal, pouvait soit payer directement ses hommes, soit leur confier la possession d’une terre en fief (on disait alors les « chaser »). Sa terre, soit le domaine concédé, appelé chevalerie, permettait au chevalier de vivre avec sa famille et de s’équiper pour la guerre. Tout comme le roi s’était lié à ses tenanciers en chef par un engagement pris sous serment lors de la cérémonie de l’hommage, le tenancier en chef se liait de la même façon à ses propres vassaux. Concéder de nouveau la possession d’une partie d’une terre déjà possédée en fief s’appelait la sous-inféodation.

 

Par. 73 Les chevaliers de Charlemagne, en réalité il faudrait parler de guerriers à cheval, n’étaient pas encore régis par des règles éthiques appelées à faire leur réputation au XIIe siècle. Ils étaient plutôt des combattants rustres, dénués de morale particulière, qui tuaient et rançonnaient non seulement leurs ennemis en armes, mais pillaient, violaient et assassinaient sans ménagement des civils lorsque l’occasion se présentait. Beaucoup plus tard, aux Xe et XIe siècles, afin d’empêcher les trop nombreuses guerres privées avec leurs cortèges habituels de pillages et de destructions, l’Église romaine a institué la Paix de Dieu pour limiter et idéalement empêcher ces exactions. Elle a aussi demandé que l’on cesse les combats les vendredis, samedis et dimanches, jours de la passion du Christ, en plus de tous les jours saints du calendrier. Malgré ses efforts, les mentalités n’ont guère évolué, a dû admettre Rome, au moins jusqu’à l’année 1135, lorsque Geoffroy de Montmouth a fait renaître dans son roman un grand héros populaire du VIe siècle : le roi Arthur, supposé modèle des chevaliers. Car celui-ci respectait les règles prescrites par l’Église en tout temps, aussi bien dans ses activités quotidiennes que durant les combats. Être chevalier, au XIIe siècle, deviendra plus qu’une occupation ; ce sera désormais une certaine manière de se comporter, ainsi qu'un véritable titre de noblesse. Le premier roi d’Occident à se voir tel un chevalier a été Richard Ier d’Angleterre, dit le Cœur de Lion (règne de 1189 à 1199).

 

Par. 74 Un autre service dû par le tenancier en chef à son roi, tout comme par le seigneur de rang inférieur envers son propre seigneur, était de le conseiller. Chaque roi, duc, comte ou même vicomte tenait un conseil pour administrer ses affaires et rendre justice à ses vassaux. La participation au conseil, un devoir féodal, pouvait aussi être considérée comme un bénéfice permettant au vassal d’influencer la politique de son seigneur, voire de s’attirer son patronage ou d’autres faveurs.

 

Par. 75 Il va sans dire que le conseil du roi de France, composé des plus hauts barons du royaume, demeurait le plus important. Pour y siéger, le roi devait conférer au nouveau membre la dignité de pair. Douze personnes ont siégé à ce conseil pendant tout le Moyen Âge : six pairs laïcs et six pairs ecclésiastiques. Ensemble, ils avaient le pouvoir d’assurer la régence en cas de minorité de l’héritier et de déterminer les lois fondamentales du royaume, notamment les règles concernant la succession à la Couronne.

 

Par. 76 En France, les chevaliers devenaient les arrière-vassaux du roi, lorsque le tenancier en chef était un comte, ou encore les arrière-arrière-vassaux du roi, lorsque le tenancier en chef était un duc avec au-dessous de lui, ses propres comtes ou vicomtes.

 

Par. 77 Scellé par un serment sous l’égide de l’Église, l’engagement féodal constituait une promesse irrévocable. Tout seigneur, y compris le roi, se voyait contraint par son serment au même titre que ses vassaux. Ils étaient indissolublement liés par un lien fondé sur une confiance réciproque. Les droits et obligations de chacun ne pouvaient être modifiés ou résiliés qu’avec l’accord des deux parties ou par la mort de l’une d’entre elles, auquel cas la terre revenait à l’héritier du vassal contre le paiement du relief.  Le titre foncier d’un vassal était donc inaliénable, sauf s’il recevait la permission de son seigneur de le céder.

 

Par. 78 Violer son contrat féodal et le serment sur lequel il était fondé pouvait entraîner de graves conséquences. Toute personne enfreignant son serment faisait face à l’excommunication par une autorité religieuse compétente, une sanction très sérieuse à l’époque, car étant du coup exclue de l’Église, tous les autres se voyaient déliés de leur propre serment à son égard. Même sans le prononcé d’une excommunication, la partie lésée pouvait invoquer un manquement au contrat féodal pour exercer des représailles contre la partie fautive.

 

Par. 79 Un seigneur, dont les droits avaient été violés, décrétait parfois la commise, une action consistant à confisquer les terres de son vassal désormais considéré comme un félon. Et si la victime était plutôt le vassal, il avait à sa disposition la procédure de désaveu. Celle-ci lui permettait de dénoncer à la fois le contrat vassalique et l’hommage rendu à son ancien seigneur. Une cour féodale jugeait idéalement ces litiges. Autrement, les parties avaient recours à l’emploi de la force. Tous les prétextes semblaient bons pour sortir les armes. C’était souvent inévitable, surtout quand on se savait mieux armé que son opposant.

 

Par. 80 Il arrivait qu’une personne possède une terre sans la tenir d’un seigneur. On disait alors qu’il possédait une terre en alleu, qu’il en était le maître absolu et pouvait en disposer comme il l’entendait, parfois à la manière d’un souverain. Mais les alleux considérés véritablement comme souverains sur le territoire de la France restaient très rares. Le Béarn a été l’un d’eux.

 

Par. 81 La réalité, parfois fort complexe, était qu’un seigneur pouvait à la fois posséder différentes terres à différents titres. Prenons l’exemple de Gaston III de Foix-Béarn, dit Fébus, qui a été comte de Foix et de Bigorre, vicomte de Béarn, de Marsan, de Bruilhois, de Gabardan, de Nébouzan, de Lautrec et des Terres du Bas-Albigeois, ainsi que coseigneur d’Andorre.

 

Par. 82 Pendant tout le bas Moyen Âge, le roi d’Angleterre se trouvait, en France, dans une position fort inhabituelle et plutôt délicate. Certes, il était roi, mais uniquement dans son île, au-delà de la Manche. Sur le continent, il est demeuré un vassal du roi de France à qui il devait l’hommage pour toutes les terres qu’il y possédait depuis Guillaume le Conquérant, soit depuis 1066. Cela en faisait théoriquement l’homme du roi de France et le rendait comptable devant la justice de ce roi pour toutes ses affaires françaises, y compris son duché de Gascogne, ou de Guyenne, un héritage d’Aliénor d’Aquitaine lorsqu’elle a épousé le roi d’Angleterre Henri II Plantagenêt en 1152. Ce duché, il va sans dire, englobait notre vicomté du Béarn, d’où son intérêt pour notre histoire.

 

Féodalité carolingienne en Vasconie de l’an 768 à 987.

 

Par. 83 L’année 778 n’a pas vraiment porté bonheur à Charlemagne. Il entendait combattre les Omeyaddes de l’émirat de Cordoue, alors la puissance hégémonique en Espagne. Charlemagne poursuivait ce que les historiens ont appelé la Reconquista, ou la Reconquête, période, commencée en 722, durant laquelle les royaumes chrétiens ont réinvesti la péninsule ibérique occupée par des musulmans. Charlemagne, pour l’instant, s’était donné un objectif assez modeste, soit celui de s’emparer pacifiquement de la ville de Saragosse aux mains des Abbassides de la vallée de l’Èbre, des musulmans opposés aux Omeyaddes. Le wali de Saragosse aurait apparemment promis de livrer la ville aux Francs en échange d’un soutien militaire contre l’émir de Cordoue. Seulement, ayant changé d’opinion entretemps, le chef arabe et ses soutiens ont refusé d’ouvrir les portes de Saragosse. Charlemagne a bien assiégé la ville durant plusieurs mois, sans pour autant avoir pu s’en emparer. L’échec a été durement ressenti par le roi franc. Il n’en avait pas l’habitude. Saragosse restera musulmane quatre autres siècles, jusqu’en 1118, lorsque de puissantes forces aragonaises et leurs alliés, parmi lesquels Gaston IV de Béarn, dit le Croisé, l’on fait tomber.

 

Par. 84 Notons au passage que le mot Reconquista ou Reconquête ne fut jamais utilisé au Moyen Âge. Les chrétiens ont préféré évoquer la restauration de l’Espagne, autrement dit le retour à la situation d’autrefois, lorsque le culte catholique dominait la péninsule.

 

Par. 85 Ses ressources épuisées, Charlemagne aurait voulu se refaire une santé financière en s’attaquant à une autre ville. Souvenons-nous que la guerre, pour les Francs, devait être une activité rentable et non une dépense. Malheureusement, Charlemagne a choisi de piller et de détruire la cité vasconne de Pampelune, pourtant chrétienne. Les Vascons (i.e. les Basques), habitants de Pampelune, n’oublieront et ne pardonneront jamais cet outrage. Ils deviendront les ennemis jurés des Francs et assouviront leur vengeance à chaque occasion. D’ailleurs, la première occasion s’est présentée très rapidement.

 

Par. 86 En effet, comme l’armée de Charlemagne devait absolument repasser les Pyrénées pour retourner chez elle, en Francie, les Vascons, maîtres des montagnes, en ont profité pour lui tendre une embuscade le 15 août 778. C’était, d’après la tradition, au col de Roncevaux, sur le chemin menant à Saint-Jean-Pied-de-Port. L’arrière-garde de l’armée franque a été exterminée, y compris plusieurs personnalités, notamment le comte Roland. Éginhard, connu pour être le biographe de Charlemagne, en a relaté les faits, repris et rendus célèbres deux siècles plus tard par une chanson du geste : la Chanson de Roland.

 

Mort de Roland

 

Stèle commémorant la bataille de 778 au Col de Ronceveaux

 

Par. 87 La leçon donnée par les Vascons a sûrement porté dans l’immédiat. Après le désastre de Roncevaux, et quelques autres mésaventures avec les Vascons, Charlemagne, confronté aux difficultés d’administrer un royaume, bientôt un empire, toujours plus vaste, s’est résolu à créer un royaume d’Aquitaine en 781 comme mesure de décentralisation, probablement aussi par respect pour ce pays toujours réfractaire à la domination franque. Car l’élément franc n’avait jamais vraiment pris racine en Aquitaine et encore moins dans sa partie gasconne.

 

Par. 88 Charlemagne a désigné son fils Louis, âgé de trois ans, le futur Louis Ier, dit le Débonnaire ou plus souvent le Pieux, pour en être le roi. Évidemment, avec cette nomination, on comprend que Charlemagne entendait conserver pour longtemps le gouvernement effectif de l’Aquitaine. L’ambition du futur empereur était au départ de réaliser la fusion des deux races, franque et aquitaine, en transplantant des populations de part et d’autre. Mais la fusion souhaitée n’a jamais eu lieu, et le sentiment séparatiste a persisté aussi fort qu’avant. Dans cette région méridionale, l’autorité du roi d’Aquitaine est demeurée largement nominale, toujours à la merci des turbulences, qu’elles aient été le fait des autochtones ou encore de leurs voisins musulmans. Charlemagne devait revenir périodiquement au printemps, afin de se rappeler au bon souvenir des habitants.

 

Par. 89 Néanmoins, pour l’aider à gérer efficacement le nouveau royaume d’Aquitaine, Charlemagne a nommé un peu partout des comtes, abbés et autres vassaux, presque tous d’origine franque, une manière de s’assurer de leur loyauté comme de leur dévouement. Leurs rôles consistaient à protéger et surtout à contrôler la population locale. Il semble, cependant, que la partie vasconne de l’Aquitaine ait été oubliée un temps dans cette division en circonscriptions. En effet, rien ne laisse croire que Charlemagne ait ôté au duc Loup II de Vasconie son titre et ses pouvoirs.

 

Par. 90 À vrai dire, nous l’ignorons. Notons seulement qu’un autre duc de Vasconie nommé Sanche Loup, ou Sanche Ier, apparaît dans les archives pour l’année 800. Il gouverna son duché jusqu’en 812. Son territoire englobait l’ancienne Novempopulanie et tout le pays ancestral des Vascons (c.-à-d. des Basques) au sud des Pyrénées. C’était peut-être un parent plus ou moins éloigné de Loup Ier, sans que l’on puisse le démontrer ! Ce personnage aurait été nourri à la Cour de Charlemagne. Voilà une qualité qui l’aurait certainement rendu plus acceptable aux yeux des Francs. Le fait semble tout au moins indiquer que le duché de Vasconie a été maintenu par Charlemagne, quoique seulement en tant que partie du royaume d’Aquitaine. Nous reparlerons bientôt de Sanche Ier.

 

Par. 91 Rappelons que la fonction comtale était amovible à cette époque pré-féodale : les comtes resteront des agents du roi, on dirait aujourd’hui ses fonctionnaires, révocables par le souverain à tout moment et pour quelque motif que ce soit. Cette nouvelle aristocratie ne deviendra une noblesse héréditaire fermement établie qu’au début du XIe siècle, lorsque le système féodal atteindra la maturité.

 

Par. 92 La soumission de la Vasconie n’a jamais été franche et sans condition. Il y a bien eu Sanche Ier, duc vascon, tué en 816 lors d’un combat contre les Maures, aux côtés du nouvel empereur franc d’Occident Louis le Pieux. Cela ne signifie pas que ses compagnons d’armes vascons aient été des plus sincères. Eux-mêmes, les victimes d’une expédition punitive de Louis quatre ans plus tôt, n’avaient rien oublié ni pardonné. Immédiatement après le décès de leur seigneur Sanche Ier, les Vascons ont effectivement dressé une autre embuscade aux Francs, lorsque ceux-ci ont voulu franchir à nouveau les Pyrénées pour regagner leur pays. Décidément, les Pyrénées semblaient une région où, avant tout passage, il était préférable de se concilier les locaux.

 

Par. 93 D’après les Annales d’Éginhard, Pépin Ier, que son père Louis le Pieux avait pourvu du royaume d’Aquitaine en 817, était entré en Vasconie à la tête d’une armée pour écraser cette nouvelle révolte, avec un succès conséquent, mais sans être total. Car la lutte des Vascons s’est poursuivie sous Garcia Ier - Semen, le duc suivant, qui a succombé à son tour en 818 sur le champ de bataille. Le nouveau duc Loup III - Centulle, petit-fils probable de Loup II et cousin du précédent, a repris les hostilités, sans avoir eu beaucoup plus de chance, puisqu’il a été défait aux mains du seigneur franc et comte de Toulouse Bérenger, puis capturé peu après, en 819. L’empereur Louis l’a immédiatement dépouillé de ses titres et condamné à l’exil. Il s’en est quand même sorti vivant.

 

Par. 94 Le successeur de Loup III - Centulle, Aznar Sanche, duc de 820 à 836, fils de Sanche Ier, duc de Vasconie de 800 à 812, s’est d’abord conduit en fidèle de l’empereur franc Louis le Pieux et de son fils, le roi d’Aquitaine Pépin Ier. À la demande de ce dernier, il a même accepté de mener une expédition contre Pampelune, aux côtés du comte franc Aeblus, pendant l’année 824. Ce n’était pas complètement désintéressé de sa part. Les ducs de Vasconie, dont le territoire se trouvait pour l’essentiel au nord des Pyrénées, avaient toujours eu des vues sur Pampelune et sa région, peuplées de Vascons comme son duché. Méchant coup du sort, ils sont tombés dans une embuscade tendue par le noble vascon Eneko Arista, puis capturés tous les deux. L’engagement a encore eu lieu au col de Roncevaux, décidément une région maudite pour les Francs. Aeblus mourra en cellule, tandis qu’Aznar, un parent de Eneko, le lien du sang oblige, sera relâché par lui.

 

Par. 95 Eneko Arista a mis à profit sa victoire de 824 pour devenir le premier roi de Pampelune, cela avec l’appui de ses parents et alliés, les seigneurs de Tudela et l’évêque de Pampelune. Le noyau de son territoire, terre ancestrale des Vascons, autrement dit des Basques, sera également connu au tournant du Xe siècle comme étant le royaume de Navarre. Les terres occupées par ce royaume s’étendront au nord des Pyrénées au XIIIe siècle dans ce qui deviendra la Basse-Navarre, avec pour centre Saint-Jean-Pied-de-Port.

 

Haute et Basse-Navarre telles qu’elles apparaîtront au XVIe siècle

 

Par. 96 En 831, Aznar Sanche s’est révolté contre le roi Pépin Ier d’Aquitaine, avant d’aller se réfugier au sud des Pyrénées. Pépin n’a pas réagi, sûrement trop occupé par la guerre de succession de son père, Louis le Pieux, qui mourra en 840. Aznar serait mort de mort violente en 836 dans des circonstances inconnues.

 

Par. 97 Charles II le Chauve, fils de l’empereur Louis le Pieux et petit-fils de Charlemagne, a hérité de la Francie Occidentale à la suite du partage de l’Empire carolingien opéré en 843. Son père Louis le Pieux l’avait déjà nommé roi d’Aquitaine en 832, quand il avait tout juste neuf ans, en remplacement de son demi-frère Pépin Ier, roi depuis 817. Mais Louis rendit son royaume à Pépin en 834. Et celui-ci l’a conservé jusqu’à sa mort, quatre ans plus tard.

 

Par. 98 Le fils de Pépin Ier, Pépin II, âgé de quinze ans, a été proclamé roi d’Aquitaine seulement quelques mois après le décès de son père par les grands du royaume. Ces derniers étaient assurément des fidèles du roi défunt, mais ils étaient tout autant résolus à empêcher l’incorporation du royaume d’Aquitaine dans la Francie. Le problème est que Pépin II n’a pas été reconnu par son grand-père, l’empereur Louis le Pieux, qui a préféré redonner l’Aquitaine à son fils Charles, le futur Charles II, dit le Chauve, roi de France et empereur d’Occident. Les plus graves complications étaient à craindre. C’est effectivement là l’origine d’un conflit entre Pépin II et son oncle Charles II, dont la phase active, armée, a duré plus d’un quart de siècle. Leur lutte a été sans merci.

 

Par. 99 Au même moment, les Vikings ont commencé leurs raids en Aquitaine et en Gascogne. Ils dureront environ un siècle et demi. Les destructions précises causées par les Vikings sont cependant très mal connues. On sait néanmoins qu'ils ont détruit l'église Sainte-Marie d'Oloron quand ils ont anéanti la cité en 848. Vers 1102, Gaston IV le Croisé a décidé la construction d'une nouvelle cathédrale. Il reste encore de celle-ci le portail roman intégré au bâtiment actuel.

 

Débuts glorieux de la vicomté de Béarn sous le règne des Centulles.

 

Par. 100 Apparaît dans les sources, au cours de l’année 864, un nouveau seigneur de Gascogne, aussi nommé Sanche, à la généalogie inconnue, malgré son nom. Lui succède un certain Garsie Sanche, dont on a écrit qu’il a été comte et marquis aux confins de l’Océan. Portaient-ils l’un et l’autre la couronne ducale ? On ne le sait pas.

 

Par. 101 En 977, le petit-fils de ce dernier, Guillaume Sanche, a recueilli par droit de parenté le titre de comte de Bordeaux et duc de toute la Gascogne. Ses contemporains l’ont considéré comme un quasi-roi, car il y avait plus d’un siècle, autrement dit depuis la fin du conflit entre Pépin II et Charles le Chauve en 864, que le roi des Francs n’était plus intervenu dans cette vaste principauté qu’était la Gascogne.

 

Par. 102 C’est à cette époque, sans en connaître la date exacte, mais certainement dans la première moitié du Xe siècle, que la vicomté de Béarn a été créée sous l’autorité du duc de Gascogne, quoique sur le seul territoire correspondant au vieux diocèse de Lescar, la première capitale de la vicomté. La nouvelle vicomté a toujours été une terre un peu à part. Elle se détachait désormais de la Vasconie pour acquérir une identité politique propre, presque indépendante moins de deux siècles plus tard, à la même époque où la Vasconie prenait le nom de Gascogne. On se disait dès lors Béarnais, en plus d'être Gascon. 

 

Par. 103 Peu de certitudes entourent la création de la vicomté de Béarn. Ce que l’on croyait en savoir autrefois dépendait de la Charte d’Alaon, un faux créé au XVIIe siècle pour servir de généalogie aux vicomtes de Béarn. Les seigneurs béarnais souhaitaient ainsi rattacher leur dynastie aux rois mérovingiens. Il nous faudra donc enjamber les premières années de la vicomté pour enfin raconter son histoire. Si elle n’est pas beaucoup mieux documentée, elle sera du moins plus honnête.

 

Par 104 La vicomté d’Oloron, avec son centre à Oloron, aurait été créée après la vicomté de Béarn, possiblement dans la seconde moitié du Xe siècle. Malheureusement, on en sait encore moins sur ce fief que sur son voisin. Tout au plus lui connaît-on deux vicomtes : Loup Aner et son fils Aner Loup. Pourquoi seulement deux ? C’est parce que la vicomté d’Oloron a été réunie très tôt au Béarn. En effet, Centulle III, seigneur de Béarn au tournant du millénaire, a porté le double titre de vicomte des Béarnais et des Oloronais. On ignore à partir de quand, tout comme on ignore la date à laquelle la vicomté d’Oloron a perdu toute individualité. Nous avons supposé que c’était autour de 1050, donc sous le règne de Centulle IV le Vieux. Une chose est sûre : le titre de vicomte d’Oloron disparaît après le décès de Centulle V le jeune en 1090.

 

Évolution du territoire du Béarn

 

Par. 105 La vicomté de Béarn a connu plusieurs dynasties avant que les seigneurs de la maison de Navarre n’en prennent le contrôle en 1472, pour finalement la réunir à la Couronne de France en 1620, sous le règne du roi Louis XIII de France, aussi dit Louis Ier de Béarn, le dernier véritable seigneur des terres souveraines de Navarre et de Béarn.

 

Par. 106 Nous y reviendrons, car cela ne s'est pas accompli sans peine.

 

Par. 107 Les premiers vicomtes de Béarn, dont on connaît très peu de choses, voire pas du tout, tous répondant au patronyme de Centulle : Centulle Loup, Centulle Ier et Centulle II, auraient vécu dans la première moitié du Xe siècle. À vrai dire, ceux dont on est réellement sûr de l’existence et du nom ont été les vicomtes Centulle Gaston, ou Gaston Ier, qui gouverna son fief entre 940 et 984, puis son fils Gaston Centulle, ou Centulle III, seigneur de Béarn jusqu’en 1004. Notons que ces années restent très approximatives.

 

Par. 108 Les fonctions des premiers vicomtes de Béarn, semblables en cela aux autres vicomtes ailleurs sur le territoire de la Francie, étaient pour l’essentiel fiscales, judiciaires et militaires. Il faudra des années avant qu’ils ne puissent prétendre au statut de seigneurs pleinement souverains.

 

 

Par. 109 Un vicomte notable, ou plutôt un peu mieux connu que ses prédécesseurs, a été Gaston Centulle, ou Centulle IV, dit le vieux. Il est devenu à la fois seigneur de Béarn et d’Oloron vers 1010 ou 1020. On l’a présenté dans les archives comme un magnus dominator terrae, autrement dit comme un souverain sur ses terres, une indication de son indépendance à l’égard de ses voisins plus puissants et plus titrés.

 

Par. 110 Centulle IV a très tôt associé son héritier, Gaston III, à la gouvernance de ses deux fiefs. Celui-ci est malencontreusement décédé quelques années avant son père. Mais il a été immédiatement remplacé auprès de celui-ci par son petit-fils, le futur Centulle V, dit le Jeune.

 

Par. 111 Centulle IV le Vieux a érigé ou rénové plusieurs bâtiments religieux de son fief, notamment le monastère de Saint-Pé-de-Geyre, à la frontière de la Bigorre, et les abbayes de Lucq et de Larreule, en Béarn. Parce qu’il était parent du comte de Gascogne Sanche Guillaume, Centulle s’est vu entraîner dans la guerre de succession du duché de Gascogne à partir de 1039. Ses propres ambitions territoriales, surtout sa volonté de contrôler l’un des axes routiers vers Saint-Jacques-de-Compostelle, la voie de Vézelay, lorsqu’elle croise le Saison (Gave de Mauléon) à Osserain, en direction de la Navarre et de ses cols, l’ont également opposé aux vicomtes de Dax et à leurs alliés souletins basques. Il initia ainsi un conflit qui empoisonnera ses relations avec ses voisins pour des générations. Centulle IV en sera d’ailleurs l’une des victimes ; il mourra assassiné par des Basques lors d’une embuscade tendue en 1058.

 

La vicomté de Béarn et les fiefs voisins

 

Par. 112 Centulle V le Jeune, vicomte de Béarn de 1058 à 1090, réussit là où son grand-père Centulle IV avait échoué en prenant les régions de Sauveterre et de Salies, là où se trouvent les routes menant à Saint-Jean-Pied-de-Port et, en fin de parcours, à Saint-Jacques-de-Compostelle.

 

Chemin de Compostelle

 

Par. 113 Le duc Guillaume VIII dit Guy-Geoffroi d’Aquitaine venait tout juste de s’emparer du duché de Gascogne au détriment de son adversaire, Bernard d’Armagnac-Gascogne ou Bernard II d’Armagnac. C’était en 1063, à la bataille de La Castelle. Toutefois plusieurs seigneurs gascons lui contestèrent son pouvoir, voire même son titre, dont le vicomte de Béarn Centulle V. Il s’est alors rapproché du roi d’Aragon Sancho Ramirez. Celui-ci devait faire contrepoids au pouvoir du duc. Vers 1082, Centulle V, dans une charte, a d’ailleurs prononcé un serment de fidélité au roi d’Aragon. Ramirez s’adressa dès lors à lui comme étant meo homini, c'est-à-dire « mon homme ». Toutefois, il s’engagea dans le même temps à respecter la vie et l’honneur de Centulle. Ce document laissait supposer l’existence d’une autre charte dans laquelle le Béarn s’était déclaré le vassal de l’Aragon, sans pour autant abandonner le droit de gérer ses affaires internes comme il l’entendait, en pleine autonomie, dans l’exercice d’une sorte de souveraineté interne.

 

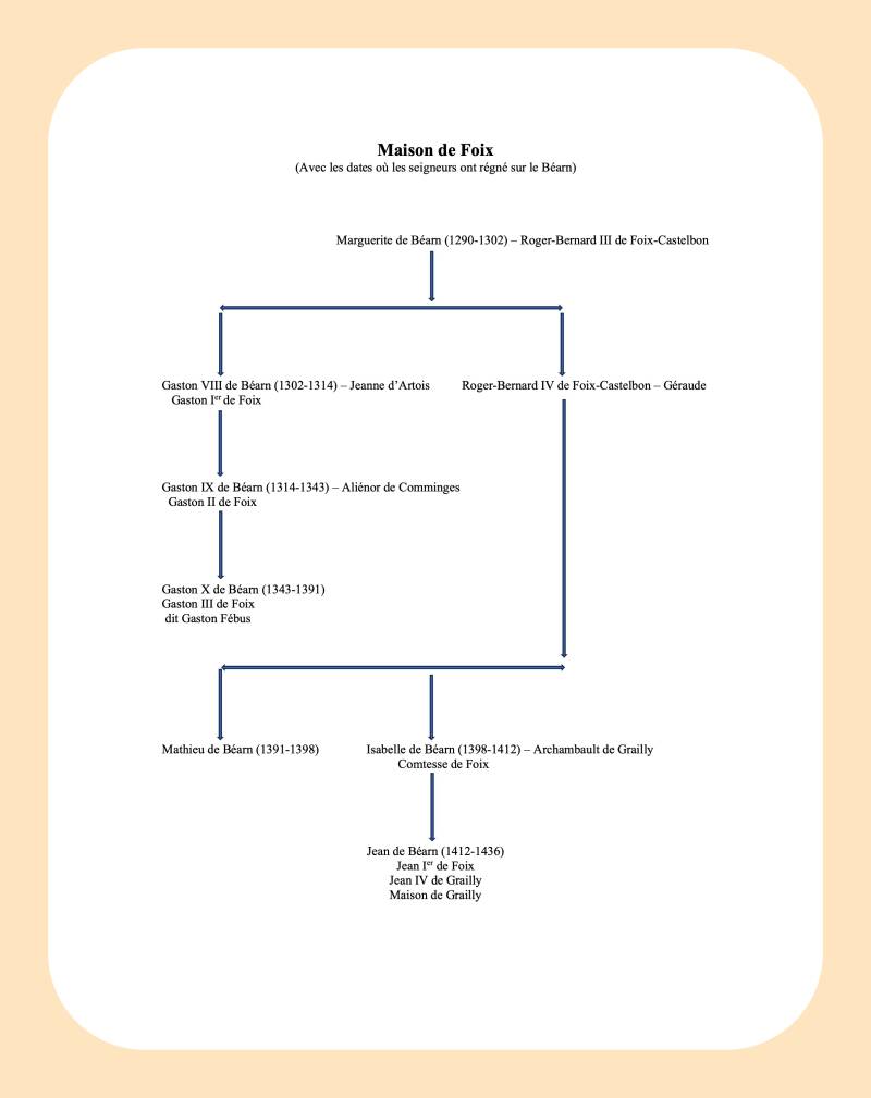
Par. 114 Centulle V a en conséquence agi en souverain. Or, l’un des attributs de la souveraineté est assurément le privilège de battre monnaie. Centulle V a donc créé le sou Morlaàs ou la livre de Morlaàs, probablement juste après son mariage avec la comtesse Béatrix de Bigorre, en 1079-1080. Comment en être sûr ? Tout simplement parce que le Béarnais se présentait sur l’avers de ses pièces comme étant un comte, un titre auquel il ne pouvait prétendre que par alliance avec son épouse. La nouvelle monnaie tirait son nom du château de Morlaàs, la principale résidence du seigneur et le lieu de la frappe de ses pièces, aujourd’hui disparue, dont le nom subsiste dans la commune actuelle. Le château et le village édifiés autour sont devenus la seconde capitale de la vicomté de Béarn.

Le sous Morlaàs du Béarn avec l'inscription latine "comte Centulle" 

 

Par. 115 Centulle V a aussi manifesté sa prééminence dans les domaines de l’ordre et de la justice, dont il s’est proclamé l'unique garant dans tout le Béarn.

 

Par. 116 Enfin, le vicomte s’est lié par contrat avec tous les membres de la société aristocratique, bourgeoise et rurale du Béarn, des ententes dont le caractère obligatoire se voulait assuré par un échange de serments, comme c’était désormais devenu la coutume dans le monde féodal naissant.

 

Par. 117 Dans l'esprit du pacte qui l’unissait désormais avec son voisin de l’autre côté des Pyrénées, Centulle V a souhaité encourager le commerce transfrontalier. Voilà pourquoi il a fait reconstruire l’ancienne enceinte ibérique fortifiée d’Iluro, désormais Oloron, que les pirates normands avaient détruite. Et plus important encore, il a octroyé à la ville un for ou, si l’on préfère, une charte de libertés. Celle-ci lui reconnaissait le droit de se gouverner de manière plus ou moins autonome. Le for d’Oloron a été le plus ancien document du genre dans tout le Béarn. Seule une partie du document connue, le for primitif d’Oloron, aurait été adoptée par Centulle V. Retouchée à de multiples reprises par ses successeurs, cette charte deviendra éventuellement un document juridique considérable. D’autres fors, rédigés en suivant ce modèle, régiront éventuellement les différentes communes du Béarn. Les fors garantissaient certains droits aux membres de la commune, ainsi que d’autres règles destinées à favoriser son développement économique. Ses représentants, du nom de jurat, veillaient à les faire respecter. À partir du moment où les vicomtes de Béarn se sont engagés à respecter les fors et les coutumes du pays, dès 1088, le système politique a changé de nature pour devenir une monarchie constitutionnelle ou quelque chose s'en rapprochant. Une société sous un régime de monarchie constitutionnelle est gouvernée par des lois plutôt que par les décisions arbitraires d'un souverain.

 

Par. 118 Centulle V s’est montré un ferme soutien de la papauté et de la réforme grégorienne de l'Église de Rome. Grégoire VII, le pape auteur de la réforme, a pour cela qualifié le vicomte de soutien de la justice, défenseur des pauvres et propagateur de la paix. D’ailleurs, répondant à son appel, Centulle V a participé à la croisade, notamment aux campagnes de 1079 et 1086, afin d’aider le roi d’Aragon, Sanche Ramirez, à reprendre la ville de Saragosse aux musulmans. C’est en repartant pour l’Espagne qu’il a été assassiné traîtreusement au printemps de 1090 dans la vallée de Tena.

 

Par. 119 Un fait digne d’intérêt a été le rôle joué par un personnage légendaire : Rodrigo Diaz de Vivar, surnommé Le Campéador (le champion) et Le Cid (le seigneur), célèbre chevalier de l’Espagne médiévale et considéré aujourd’hui comme un héros national dans son pays. Malgré son statut, celui-ci a pourtant combattu auprès des musulmans. C’était après son bannissement de la Castille en 1081 par le roi Alphonse VI, un monarque jaloux de la réputation du chevalier dont il craignait l’ambition. Le Cid s’est immédiatement mis au service du roi de Saragosse, al-Mugtadir et de son fils al-Mu-taman, auquel il restera attaché jusqu’en 1086. Le principal ennemi de Saragosse était alors Sanche Ramirez d’Aragon ou Sanche Ier. Comme son territoire était encore plutôt resserré, surtout comparé aux royaumes chrétiens voisins de Leon et de Castille, Ramirez a souhaité l’étendre vers le sud, en prenant justement la cité de Saragosse et tout le pays aux alentours. Cela viendra, mais plus tard, sous le règne d’Alphonse Ier. Pour le moment, Centulle V de Béarn, en appui à Ramirez auquel il s'était lié par un pacte d’assistance, a certainement combattu les soldats du Cid durant cette période, peut-être même lors de la bataille de Morella, le 14 août 1084, où Ramirez aurait subi la défaite.

 

Représentation fictive de Gaston IV, dit le Croisé, lors de sa campagne en Aragon

 

Par. 120 Le plus important seigneur de la maison de Centulle a été sans aucun doute Gaston IV, un vicomte d’exception, seigneur de Béarn entre 1090 et 1130, succédant à son père Centulle V.

 

Par. 121 Il semble que Gaston IV ait grandi en Aragon. Du moins, la tradition le laisse entendre, sans que le fait soit assuré. Quoi qu’il en soit, les relations du Béarn avec ce royaume se sont poursuivies au beau fixe, car le très jeune Gaston, avant de devenir le seigneur de sa vicomté, avait déjà épousé Talèse d’Aragon, une nièce du roi Sanche Ier.

 

Par. 122 Gaston IV a été surnommé le Croisé en raison de sa participation à la première croisade menée pour délivrer Jérusalem, entre 1096 et 1099. Avant même d’atteindre la Terre sainte, Gaston a dû livrer bataille face aux troupes du sultan seldjoukide Kılıç Arslan, lors de la traversée de l’Anatolie. Le Croisé s’est par la suite distingué à la prise d’Antioche en 1098, puis lors du siège de Jérusalem en 1099. Gaston a enfin regagné sa terre natale vers 1100, pour reprendre en main la vicomté et se défendre contre Dax, ennemi depuis l'époque de Centulle IV.

 

Par. 123 Fidèle allié de l’Église et du souverain pontife, comme son père, Gaston IV a couvert son territoire de nombreuses églises. Dès 1102, il a entrepris l’édification de la cathédrale Sainte-Marie d’Oloron, encore en existence aujourd’hui, bien que reconstruite et rénovée après des incendies survenus aux XIIIe et XIVe siècles, chantiers au terme desquels la cathédrale a pris son style gothique.

 

Par. 124 On doit aussi au Croisé la construction de plusieurs hôpitaux, notamment l’Hôpital de la Miséricorde à Gabas, dans la vallée d’Ossau, dont le seul vestige reste une humble chapelle.

 

Par. 125 Toujours fidèle allié de l’Aragon, le seigneur de Béarn est reparti combattre les musulmans aux côtés de son roi Alphonse Ier, dit le Batailleur, lors d’expéditions entre 1110 et 1118, la dernière s’étant conclue par la prise de Saragosse l’année suivante. De nombreux chevaliers sont venus combattre aux côtés de Gaston, après que le pape Gélase II eut décrété que cette équipée constituait une véritable croisade. L’expérience du Croisé à Jérusalem s’y révélera fort utile, puisque Saragosse est finalement prise, le 19 décembre 1118, après six mois de siège. Le trésor du gouverneur musulman sera réparti entre les combattants. D’autres combats suivront, aussi fructueux, tels les campagnes contre Tuleda, Borja, Tarazona et Soria. Il y aura aussi, en 1120, la victoire de Cutanda et la prise des villes de Calatayud et Daroca. En plus des richesses obtenues et équitablement réparties, le roi Alphonse manifestera sa gratitude envers Gaston IV par des terres et un titre de pair de l’Aragon.

 

Par. 126 Quelques années plus tard, en 1122, lors d’une visite officielle du souverain espagnol en terre béarnaise, les deux seigneurs prépareront les nouvelles expéditions pour avancer la Reconquista chrétienne de la péninsule ibérique.

 

Par. 127 Gaston, qui ne pouvait faire davantage pour mériter son surnom de Croisé, a néanmoins repris le chemin de la guerre contre les musulmans en Aragon dès 1123. Puis, en 1125-1126, il a participé à une grande expédition qui l’a d’abord conduit à Valence, et à Murcie, jusqu’à Grenade et Cordoue, au sud de la péninsule ibérique. Il est retourné en Béarn au cours de l’année 1129. Après seulement quelques mois de repos, il a repris le chemin de l’Espagne et de l’Aragon, où il s’est encore battu, cette fois dans la région de Teruel, menacée par le gouverneur musulman de Valence. Il y a trouvé la mort, qu’il avait trop souvent défiée, le 24 mai 1130.

 

Par. 128 Ses contemporains ont considéré que Gaston IV le Croisé avait incarné l’idéal du chevalier paré de toutes ses vertus : la loyauté, la générosité, le dévouement, le courage et la courtoisie. Son épopée a été citée dans plusieurs chansons du geste, contribuant ainsi plus encore à sa gloire de héros épique.

 

Par. 129 En résumé, la vicomté de Béarn, malgré le modeste statut juridique du fief, a grandement bénéficié de sa situation géographique, à l’intersection de plus grands ensembles qu’étaient le duché d’Aquitaine et le royaume d’Aragon. Jouant de sa position favorable, et de la grande habileté des derniers seigneurs Centulle, le Béarn a pu accroître son influence et affermir son autonomie, un exploit à une époque où la plupart des autres vicomtés stagnaient ou disparaissaient tout simplement.

 

Portail de la cathédrale Sainte-Marie

 

Recul de l’autonomie du Béarn sous la maison de Gabarret.

 

Par. 130 Centulle VI, fils de Gaston IV, a succédé à son père en 1131. Sa mère, Talèse d’Aragon, assurait la régence de la vicomté lorsque le jeune Centulle a pris part à son tour à la Reconquista de la péninsule ibérique, aux côtés du roi d’Aragon Alphonse Ier. Comme son père avant lui, il est mort au combat en 1134, cette fois pendant le siège de la ville de Fraga, occupée par la dynastie berbère des Almoravides.

 

Par. 131 Centulle IV est mort sans héritier direct. C’est le fils de sa sœur Guiscarde, veuve du vicomte Pierre Ier de Gabarret, qui lui a succédé sous le nom de Pierre Ier de Béarn, mais également vicomte de Gabardan et de Bruilhois. Comme il était encore mineur, une régence a été instaurée. Elle prendra fin à sa majorité, en 1147. Fidèle à la tradition familiale, il a ensuite combattu les musulmans aux côtés de Raimond-Bérenger IV de Barcelone, époux de la princesse et future reine d’Aragon Pétronille. Ses efforts, couronnés de succès, lui ont valu de devenir seigneur de Fraga, une forteresse conquise de haute lutte où le vicomte précédent, Centulle VI, avait péri devant les portes. Contrairement à son grand-père Gaston IV le Croisé, il a amélioré la route de Saint-Jacques-de-Compostelle passant par Roncevaux, plutôt que celle passant par le col du Somport.

 

Par. 132 Pierre Ier de Béarn a été tué au combat en 1153. Le fils de Pierre, désormais Gaston V, vicomte de Béarn, encore mineur, a d’abord gouverné sous la régence de sa mère Guiscarde. Gaston V n’était qu’un enfant de constitution fragile. Le Béarn s’en trouvait fragilisé, car entouré par d’ambitieux voisins. Les représentants des villages les plus importants assemblés en une Cour des Communautés ont alors décidé de placer Gaston sous la tutelle d’un seigneur plus imposant. Dès avril 1154, Gaston, représenté par une délégation de 120 Béarnais membres du clergé, de la noblesse et des communautés rurales, a donc prêté un premier hommage au comte de Barcelone Raimond-Bérenger IV dans la ville de Canfranc, sur le versant sud des Pyrénées. Et après la mort de Gaston V, seize ans plus tard, soit en 1170, Marie, sœur aînée du vicomte défunt et héritière de la vicomté, escortée d’une vingtaine de personnes, s’est rendue à son tour dans la ville de Jaca pour y rendre un second hommage au nom du Béarn, cette fois à Alphonse II, le roi d’Aragon. Elle s’engageait non seulement elle-même, mais aussi tous ses successeurs à la tête de la vicomté. D’autres serments et gages furent réclamés des Béarnais pour s’assurer que la promesse de Marie serait respectée.

 

 

Par. 133 Le Béarn, autrefois principauté quasi indépendante, est ainsi devenu véritablement un vassal de l’Aragon, trop heureuse d’étendre son influence. Il faut préciser que, contrairement à l’époque de Gaston IV le croisé, et grâce à la reconquête aux dépens des musulmans, l’Aragon avait gagné en force. Créée en 1035, le petit royaume d'Aragon avait annexé le royaume de Pampelune (et future Navarre) en 1063, qu’elle conservera jusqu’en 1134, puis s’était s’étendue vers le sud en prenant la taïfa de Saragosse en 1118. Au cours de la même année, elle avait également réussi son union avec le comté de Barcelone et les terres catalanes voisines, même si chaque entité put conserver sa langue, ses coutumes et ses privilèges. L’appétit de l’Aragon pour de nouveaux territoires se poursuivra. Menaces et extorsions feront désormais partie de sa panoplie d’outils au service de ses ambitions.

 

Par. 134 Un détail deviendra vite important : Alphonse II, nouveau suzerain de Béarn, acquérait en vertu de sa nouvelle position le droit de choisir le futur époux de Marie. En effet, Marie, toujours célibataire lorsque son frère Gaston V est mort sans descendance, devait prendre époux. Ce fut Guillem de Montcada, un Catalan, fils cadet du grand sénéchal de Barcelone et sujet de l’Aragon. Devenu par alliance le prince consort de Béarn en 1171, Guillem, au nom de son épouse, la vicomtesse en titre, a renouvelé l’allégeance de la vicomté envers le roi Alphonse II au nom de l'ensemble Béarnais.

 

Par. 135 Le mariage n’a probablement pas été des plus heureux. On pourrait certainement le penser, car Marie abandonnera rapidement son époux pour se réfugier au couvent de Sainte-Croix-Volvestre, en Ariège, avec ses deux fils jumeaux nouveau-nés, au plus tard en 1173.

 

Inféodation du Béarn à l’Aragon sous les premiers vicomtes de Moncade.

 

Par. 136 Les années 1172 et 1173 ont laissé peu de traces dans les archives. Assurément, l’Aragon a continué d’exercer son emprise sur le Béarn, autrefois son allié, désormais sa dépendance. Guillem a d’ailleurs choisi de vivre en Catalogne, au château de Moncada, probablement contraint par l’animosité des Béarnais. En effet, ces derniers ont mal accepté le nouveau statut de leur contrée, à leurs yeux un danger pour leurs droits codifiés dans les fors, sinon reconnus de temps immémorial par les coutumes. Ils souhaitaient un seigneur à l’identité béarnaise affirmée et non un étranger. Seul un seigneur du pays permettrait de regagner la souveraineté du Béarn, considérée jusque-là comme un principe intangible par les locaux.

 

Par. 137 Après avoir appris la naissance des jumeaux, une délégation de nobles béarnais se serait rendue auprès de Marie pour lui demander de leur remettre l’un des enfants, soit le jeune Gaston, le futur Gaston VI, afin de veiller à son éducation. Avouons cependant que cette version des faits n’est qu’une légende, car la réalité fut bien différente.

 

Par. 138 Certes, le roi d’Aragon a voulu ménager la susceptibilité des Béarnais en ne confiant pas la tutelle du jeune vicomte à son père. Mais Alphonse II a néanmoins choisi un seigneur d’Aragon en lieu et place : Pèlegrin de Castellarzuelo, ricohombre de Barbastro, un territoire situé à 50 kilomètres à l’ouest de Huesca. Cela dit, ce seigneur est venu en Béarn diriger le pays ; des documents datant de 1177 établissent en effet que « Gaston [était] seigneur de Béarn sous Pèlegrin de Castellarzuelo ».

 

Par. 139 La vassalité du Béarn envers l’Aragon se poursuivra entre 1173 et 1180. Son territoire ne jouissait plus d’aucune autonomie effective.

 

 

Par. 140 En 1187, Gaston VI, ayant atteint l’âge de quatorze ans, a été déclaré majeur, ce qui a mis un terme à sa tutelle. C’est pourtant en présence de son ancien tuteur, Pèlegrin de Castellarzuelo, que Gaston a renouvelé l’hommage dû au roi d’Aragon pour le Béarn. L’hommage contenait cependant une réserve pour les terres que Gaston détenait de Richard Cœur de Lion, alors duc de Gascogne par sa mère, Aliénor d’Aquitaine, elle-même liée par l’hommage à la Couronne de France. Ces terres étaient le Gabardan et le Brulhois.

 

Par. 141 Pour récompenser Gaston VI et se l’attacher davantage, Alphonse II l’a fiancé à sa nièce Pétronille d’Aragon, héritière du Marsan et de la Bigorre, des terres de Gascogne voisines du Béarn. De là l’espoir nourri par les Béarnais de constituer un plus vaste ensemble politique contigu. Mais la Bigorre restera hors de leur portée, comme nous le verrons plus loin. Le mariage entre Gaston et Pétronille a été célébré le 1er juin 1196 à Notre-Dame-de-Muret, près d’Orthez.

 

Par. 142 Un autre personnage de notre histoire est entré en scène brièvement peu après : Alphonse VIII, roi de Castille et époux d’Aliénor d’Angleterre, la fille d'Henri II Plantagenet et sœur de Richard Cœur de Lion. Aliénor d’Angleterre avait apporté à la Castille le duché de Gascogne dans sa corbeille de mariage. Le duché ne devait être transféré qu’à la mort de sa mère Aliénor d’Aquitaine, qui ne surviendra qu’en 1204. Dès cette année, Alphonse VIII, nouveau seigneur de Gascogne, a donc décidé de faire valoir ses droits et d’en profiter pour supplanter l’influence de l’Aragon dans le Béarn. Mais sa tentative d’en prendre le contrôle, en 1205 et 1206, s’est conclue sur un échec, avec pour conséquence que l’Angleterre resta la maîtresse en titre du duché d’Aquitaine.

 

Par. 143 Pour compliquer la situation, déjà pas si simple, la terre du Languedoc, située sur le pourtour de l’ouest méditerranéen, voyait naître au tournant du XIIIe siècle un mouvement religieux original : on l’a d’abord baptisé albigeois, avant de lui accoler plus tardivement l’étiquette de cathare. Le catharisme condamnait l’Église de Rome et sa hiérarchie, essentiellement parce qu’elles enfreignaient les idéaux prônés par les Évangiles. Leur modèle se voulait refléter le mode de vie, les rites et les sacrements des premières communautés chrétiennes, donc avant le premier concile de Nicée en 325, souvent considéré comme un acte fondateur du catholicisme institutionnel.

 

Par. 144 Raymond VI, comte de Toulouse, s’est montré indulgent, sinon sympathique au mouvement cathare ; il a refusé de collaborer avec l’Église, alors qu’elle souhaitait combattre la nouvelle hérésie. Son refus a provoqué son excommunication et l’interdit sur son comté. Raymond, ulcéré de cette peine ecclésiastique infligée par le pape Innocent III, aurait immédiatement invité l’un de ses écuyers à embrocher un légat pontifical, d’après la version retenue par l’évêque de Rome qui ne croyait pas à l’innocence du comte dans ce meurtre. Innocent III a aussitôt lancé un appel à la croisade contre les Albigeois. Raymond s’est empressé de tourner casaque, dès 1209, afin de se faire pardonner du souverain pontife et de mettre ainsi ses terres à l’abri des croisés. Enfin, c’est ce qu’il a cru. Grave erreur, car la clémence papale ne le sauvera pas !

 

Par. 145 En effet, les croisés, menés par Simon de Montfort, jusque-là un modeste seigneur du pays d’Yvelines, se sont d’abord attaqués à Béziers, puis à Carcassonne. Mais Montfort ne s’est pas arrêté là ; il a également menacé le comte de Toulouse et son fief. Inquiet, Raymond a rendu visite à des soutiens potentiels, puis, éconduit, s’est résolu à organiser la résistance contre les croisés.

 

Par. 146 Raymond VI a été excommunié à nouveau en 1211 par un synode d’évêques. Ceux-ci, non satisfaits de cette seule sanction et décidément très en colère, ont de plus transféré le titre de son comté de Toulouse à Simon de Montfort.

 

Par. 147 Le seigneur de Toulouse, ce qu’il était encore dans les faits, n’a pas abandonné son comté si facilement. À la fin de 1212, il a cherché et obtenu l’appui de son beau-frère Pierre II, roi de l’Aragon, en lui rendant l’hommage féodal, autrement dit en plaçant ses terres sous sa suzeraineté. Et quand l’Aragon entrait en scène à cette époque, les pauvres seigneurs béarnais, ses vassaux depuis 1170, devaient le suivre pour combattre à ses côtés.

 

Par. 148 Gaston VI de Béarn, défiant l’ordre du pape Innocent III de ne pas intervenir contre les croisés, et excommunié pour cela à son tour, a donc participé à la contre-attaque.

 

Par. 149 Simon de Montfort s’est d’abord montré incapable de capturer Toulouse. Il a levé son siège en 1211. Toutefois, ce n’était que partie remise pour Montfort, puisque celui-ci s’est finalement emparé de la ville en juin 1215, forçant Raymond à chercher l’exil auprès de son allié en Aragon. Le décret pris par le synode des évêques quelques années plus tôt, faisant de Montfort le comte de Toulouse, put dès lors prendre son plein effet.

 

Par. 150 Absout par le pape, Gaston VI de Béarn, à titre de pénitence pour sa mésalliance avec Raymond VI, avait dû céder à l’évêque d’Oloron, Bernard II de Morlanne, tous ses droits sur Sainte-Marie, à cette époque une cité indépendante de sa voisine Oloron.

 

Par. 151 Gaston VI s’est éteint sans laisser d’héritier direct, quelques mois seulement après son suzerain Pierre II d’Aragon, tombé à la bataille de Muret, le 12 septembre 1213.

 

Par. 152 Guillaume Raymond Ier de Moncade a succédé à Gaston VI. Lui aussi avait subi l’excommunication, mais pour une raison n’ayant rien à voir avec celle de son frère : un différend avec l’évêque de Tarragone, au cours de sa jeunesse, s’était conclu par l’assassinat du prélat. Voulant être pardonné de son péché et gracié pour son crime, il a fait maintes promesses à l’Église, dont un engagement de participer à une croisade en Terre sainte.

 

Par. 153 C’est avec difficulté que Guillaume Raymond de Moncade est entré en possession de la vicomté de Béarn. Ses habitants les plus éminents ont d’abord refusé de le reconnaître comme l’héritier légitime de Gaston VI. Pour se les concilier, et pacifier la vicomté, Guillaume Raymond a publié d’autres fors pour Morlaàs en 1220 et pour Ossau en 1221. Dans le même temps, il a accepté, sûrement à la demande des Béarnais et donc à contrecœur, de limiter son autorité et celle des prochains vicomtes en créant la Cour Majour, ou Cour plénière de Béarn, un tribunal souverain composé de douze jurats héréditaires choisis parmi le clergé et la noblesse du pays. Certes, la Cour était nominalement présidée par le vicomte, mais celui-ci devait être représenté, le plus souvent, par son sénéchal assisté d’une équipe de magistrats spécialisés, ce qui lui assurait une certaine indépendance.

 

Par. 154 Les affaires de Guillaume Raymond de Moncade l’ont obligé à partager son temps entre le Béarn et la Catalogne, où il avait obtenu la charge de seigneuries en raison de son mariage avec Guillemette de Castelviel.

 

Par. 155 Le vicomte est mort à Oloron en 1224, avant d’avoir réalisé sa promesse de se rendre guerroyer au service de Dieu en Terre sainte.

 

Soumission à l’Angleterre par Gaston VII, dernier vicomte de Moncade.

 

Par. 156 Le fils du défunt, aussi prénommé Guillaume Raymond, vicomte de Béarn de 1224 à 1229, se montrera tout autant préoccupé que son père par la Catalogne et le royaume d’Aragon, au point même de se faire particulièrement rare dans le Béarn. Au cours de sa dernière visite dans la ville béarnaise de Captieux, le 22 février 1228, il a néanmoins promis de rendre l’hommage au roi Henri III d’Angleterre pour ses terres d’Aquitaine, à commencer par le Béarn. Délaisser l’Aragon au profit de l’Angleterre n'y changeait rien. La vicomté n’en devenait pas pour autant plus indépendante ; elle s’apprêtait plutôt à changer de maître. Mais, pour le moment, seule la guerre occupait les pensées de Guillaume Raymond II, toujours tournées vers la Reconquista de l’Espagne et vers les préparatifs de l’invasion des Baléares. Et c’est là, plus précisément à Majorque, qu’il trouvera la mort à l’automne 1229 lors de la bataille de Portopi.

 

Par. 157 Héritier de Guillaume Raymond II de Moncade, Gaston VII, vicomte de Béarn de 1229 à 1290, était tout jeune à la mort de son père, quatre, ou peut-être cinq ans. Il était à peine majeur lorsqu’il épousa Mathé de Mastas, qui lui apporta en dot la vicomté de Marsan. Gaston VII a été le dernier de sa lignée à régner sur le Béarn. Son très long règne lui a permis de laisser sa marque.

 

Par. 158 L’Aragon avait perdu beaucoup de sa superbe dans tout le midi de la France après la défaite de Pierre II à Muret en 1213. L’influence française a cru dans des proportions inverses. En effet, les ex-seigneurs de Toulouse, Raymond VI et son fils, le futur Raymond VII, se sont vengés de Montfort en reprenant leur chère cité, le 24 août 1216. Certes, Montfort tentera bien un retour deux ans plus tard. Mais la chance l’avait abandonné. Il sera tué le 25 juin 1218, la tête fracassée par boulet de catapulte jeté du haut des remparts, alors qu’il assiégeait à nouveau Toulouse. Le comté aboutira finalement dans l’escarcelle de la France quand Jeanne, la fille de Raymond VII, épousera en 1241 Alphonse de Poitiers, prince de sang royal et frère du roi Louis IX, dit le Prud’homme, plus tard connu sous le nom de saint Louis.

 

Simon de Montfort aux pieds des murailles de Toulouse

 

Par. 159 L’arrivée des Français dans le Languedoc changeait la donne géopolitique. Car l’Aragon renonça alors du coup à ses ambitions au nord des Pyrénées, à l’exception du Roussillon voisin, encore partie de la principauté de Catalogne, qui ne sera rattachée à la France que le 7 novembre 1659.

 

Par. 160 Plus âgé, et une fois aux commandes de son gouvernement, Gaston VII, dernier vicomte de la maison de Moncade, a donc jugé bon de se départir progressivement de la plupart de ses possessions en Catalogne, pour consacrer ses efforts à l’administration de son fief béarnais. Précisons que ce n’était pas nécessairement de gaieté de cœur ; son père lui avait légué d’énormes dettes, que Gaston a liquidées en vendant la plupart de ses domaines au sud des Pyrénées.

 

Par. 161 Après avoir réalisé que son avenir se jouait en Béarn, Gaston a choisi Orthez pour sa nouvelle capitale en remplacement de Morlaàs, une cité jugée trop éloignée dans l'éventualité où il faudrait se défendre de périls venant de la Gascogne, une terre dont le roi d’Angleterre était le seigneur depuis le mariage entre la duchesse Aliénor d’Aquitaine et Henri II Plantagenêt, en 1152. Orthez était décidément mieux située d’un point de vue militaire. Au carrefour de routes importantes, notamment fréquentées par les pèlerins qui se dirigeaient vers Saint-Jacques-de-Compostelle, elle abritait en outre les grands ordres monastiques qu’étaient les Dominicains et les Franciscains.

 

Par. 162 La souveraineté de l’Aragon sur la vicomté apparaissait de moins en moins réelle. Isolé, le Béarn regarda ailleurs, vers l’Angleterre, à la fois comme une alliée à courtiser et comme une ennemie dont il fallait se méfier. Une chose était sûre : l’Angleterre devenait à nouveau l'arbitre des équilibres, la carte à jouer dans tout le Sud-Ouest.

 

Par. 163 Or, Henri III Plantagenêt, roi d’Angleterre et duc de Guyenne, espérait reprendre le Poitou, le Maine, l’Anjou, la Touraine et la Normandie, perdus par son père Jean sans Terre aux mains du roi français Philippe Auguste (voir la carte plus bas). Dans ce but, Henri III a convoqué ses vassaux gascons, dont Gaston VII de Moncade. Celui-ci l’a rejoint sur le tard. Le vicomte, apparemment, aurait combattu à ses côtés sans ménager sa peine et ses propres hommes d’armes. On pense que Gaston participa aux batailles de Taillebourg, puis de Saintes durant l’été 1242, toutes d’importantes défaites anglaises, dont Gaston est finalement ressorti indemne. Après ces désastres militaires, le roi d’Angleterre a dû abandonner son rêve de reconstituer l’empire de son aïeul. Il a cependant réussi à conserver la Guyenne, le nouveau nom donné à une Aquitaine considérablement amoindrie par le traité de Paris du 28 mai 1258, après qu’elle eut été amputée par les conquêtes des rois français Philippe Auguste et saint Louis. Henri III retournera finalement en Angleterre en 1243.

 

Territoires gouvernés par les rois angevins de 1166-1202 et revendiqués par Henri III

 

Par. 164 Quoi qu’il en soit, Henri III Plantagenêt a voulu empêcher l’hémorragie de se poursuivre. Il a donc entrepris d’affermir son emprise sur son duché méridional et la vicomté de Béarn. C’est à ce moment, le 25 décembre 1242, à Bordeaux, que Gaston VII de Béarn, tout juste âgé de dix-sept ans, a rendu l’hommage au roi Henri III. Pour l’Angleterre, ce n’était pas vraiment une nouveauté ; elle considérait que le Béarn se trouvait déjà sous sa suzeraineté depuis la promesse de Captieux faite en 1228. Après 1272, Édouard Ier, roi d’Angleterre et nouveau duc de Guyenne, renforcera encore les liens de vassalité qui l’unissaient à son duché français.

 

Par. 165 En contrepartie de son hommage, Gaston VII a récolté de fortes sommes en livres sterling pour alimenter son trésor, gracieuseté du roi Henri III. Méfiant, pressentant un avenir incertain, la paix étant à cette époque l’exception plutôt que la règle, le Béarnais en a profité pour construire une forteresse à Orthez, connue depuis comme le château Moncade. Le reste lui a permis de renforcer les défenses de sa vicomté, notamment ses accès à partir de Dax, de la Soule et du Pays basque, de manière à se protéger de son environnement immédiat et des armées de son seigneur anglais.

 

Par. 166 Comme de fait, peu après le départ d'Henri III, Gaston VII, ambitieux et impétueux, toujours en quête d’autonomie pour son fief, s’est délié de ses engagements en reniant sa parole. Dès lors il ne cessa pas d’intriguer contre l’Anglais et ses alliés, au point de prendre la tête d’un mouvement de révolte. Commencent alors plusieurs épisodes où le vicomte est capturé, emprisonné, pardonné, puis libéré à nouveau.

 

Par. 167 Ces péripéties n’ont pas empêché Gaston VII d’entreprendre des réformes portant sur l’administration de sa vicomté. Il espérait améliorer le quotidien des Béarnais et obtenir ainsi leur soutien.

 

Par. 168 Gaston a d’abord réorganisé sa vicomté en divisant son territoire en dix-sept circonscriptions, ou vics, avec à leur tête un représentant appelé bayle, responsable de la police et de la basse justice.

 

Par. 169 Autre révolution administrative, Gaston a fait passer le Béarn d’une civilisation de l’oral à une civilisation de l’écrit. Des notaires publics, à partir de 1250, avaient désormais pour fonction de rédiger les documents officiels. Ils employèrent la langue du pays, le béarnais, en lieu et place de la langue savante, le latin. Le seing du notaire garantissait l’existence d’une transaction. Homme instruit, le notaire exerçait aussi très souvent les fonctions de jurat de sa communauté et de bayle à la tête de sa circonscription.

 

Par. 170 Gaston a également créé un nouveau système judiciaire avec deux niveaux de juridiction. Trois tribunaux jugeaient en première instance, chacun ayant compétence sur une catégorie de litiges : justice des seigneurs ; différends entre les habitants d’un village ; et décisions impliquant plusieurs seigneurs, lesquels comparaissaient devant leurs pairs. En seconde instance, les appels seront entendus par la vieille Cour Majour créée au début du siècle.

 

Par. 171 Gaston, après 1252, mit aussi un terme à la procédure judiciaire d’ordalie. Remarquons qu’à cet égard, il n’était pas vraiment un visionnaire, comme nous le verrons plus bas.  

 

Par. 172 En quoi consistait la procédure de l’ordalie ? Le rôle d’un juge, à cette époque, était d’identifier les coutumes du pays, de déclarer le droit applicable au litige et de décréter celui qui, du plaignant ou du défendeur, supporterait le fardeau de la preuve et la nature de la preuve exigée. La personne désignée par le juge prenait Dieu à témoin qu’elle disait la vérité. Uniquement Dieu pouvait porter un jugement sur les faits d’un litige, car Lui seul connaissait l’âme des hommes et savait s’ils étaient honnêtes. La difficulté, on l’aura deviné, était d’interpréter Sa pensée. C’était là que l’ordalie intervenait. Celle-ci consistait en une épreuve physique qu’il fallait surmonter afin de démontrer le soutien de Dieu et, partant, la justice de sa cause. Quatre types d’ordalies ont été imaginés : l’épreuve du feu ou de l’eau bouillante ; l’épreuve de l’immersion dans l’eau ; l’épreuve de la bouchée de pain ou de fromage ; et enfin, l’épreuve du combat, soit le duel judiciaire.

 

Par. 173 Prenons l’épreuve du feu. Le juge désignait d’abord la partie au litige à laquelle incomberait le fardeau de prouver qu’elle disait vrai. Une messe suivait, au cours de laquelle l’officiant exhortait cette personne, le litigant, à ne pas communier si elle était coupable ou responsable d'un délit. Puis, sur le lieu de l’épreuve, l’intéressé buvait de l’eau bénite, pendant que le prêtre récitait une formule convenue. Après avoir embrassé l’évangile et le crucifix, et entendu le prêtre évoquer plusieurs épisodes de l’Ancien et du Nouveau Testament, le litigant prenait brièvement dans sa main un morceau de fer rougi par le feu, que l’on entourait d’un bandage immédiatement après. Trois jours plus tard, le juge examinait son état. Si la main était sur la voie de la guérison, le litigant, protégé par Dieu, avait dit la vérité. Mais si la main s’était infectée, Dieu avait reconnu en lui un parjure.

 

Ordalie par le feu

 

Par. 174 L’ordalie sera éventuellement interdite par le quatrième concile du Latran tenu en 1215 sous l’égide du pape Innocent III. L’Église a invoqué le principe défendu par saint Augustin voulant que nul ne tente Dieu s’il peut disposer de moyens rationnels. Cette procédure est conséquemment tombée en désuétude. Il ne restait, comme moyen rationnel de trouver la vérité sur les faits d’un litige, que l’enquête par témoins conduite selon le modèle accusatoire avec jury, ou selon le modèle inquisitoire sans jury. En France et au Béarn, on a choisi le modèle inquisitoire. Tout acte soupçonné d’être délictueux, meurtre, vol, incendie, destruction de bétail ou de récolte, devait dorénavant faire l’objet d’une enquête menée sous la responsabilité d’un vic et de son bayle.

 

Par. 175 Mais revenons aux démêlés politiques, militaires et judiciaires du vicomte Gaston VII avec son seigneur présumé, seigneur qui était à cette époque également duc de Gascogne et roi d’Angleterre.

 

Par. 176 L’avènement du roi Édouard Ier d’Angleterre, en 1272, a marqué un point tournant dans les relations entre son pays et le Béarn. On ne sait pas avec certitude toutes les raisons ayant motivé leur opposition. Apparemment, entre autres points de désaccord avec Édouard, Gaston VII aurait espéré mettre la main sur la Bigorre. Après tout, Pétronille de Bigorre avait été l’épouse de son grand-oncle, l’ancien vicomte Gaston VI de Béarn, ainsi que la mère de Mathe de Matha, sa première épouse. Devenu veuf, Gaston VII a remarié le 2 avril 1273 Béatrice de Savoie, elle-même veuve de Guiges VII, comte de Vienne et seigneur du Dauphiné du Viennois. Le vicomte aurait dès lors également regardé avec envie les biens de Béatrice. Mais, à la demande d’Édouard, celle-ci aurait renoncé dans le contrat de mariage à tous ses droits sur le Viennois. Son nouvel époux en aurait pris ombrage.

 

Par. 177 Quoi qu’il en soit, Gaston VII était bien décidé à secouer ses liens avec le fier Édouard Ier. L’Anglais, appelons-le tel, bien que le français fut sa langue maternelle, a décidé de venir en personne dans son duché d’Aquitaine. Il a convoqué Gaston à sa cour de Saint-Sever pour s’expliquer, comme il en avait le droit, car Gaston était son vassal, son homme lige. Gaston s’est présenté à cette cour de justice le 2 octobre 1273 et a promis d’en respecter la sentence. Or, celle-ci s’est avérée désastreuse pour le vicomte : en effet, s’il se montrait encore infidèle, son fief serait saisi. Mais peu lui importait. À peine libéré, Gaston a violé tous ses engagements. Une nouvelle rébellion s’ensuivit. Comme la coutume féodale prévoyait que les belligérants pouvaient en appeler à la cour de justice de leur seigneur ultime, en l’occurrence celle du roi de France, Gaston VII, en septembre 1274, s’est rendu à Paris pour y plaider sa cause à nouveau. Il n’a pas contesté la suzeraineté du duc de Gascogne sur le Béarn. Son principal reproche envers Édouard a été qu’il ne s’était pas conduit en seigneur loyal.

 

Par. 178 Peine perdue pour Gaston VII ! Désavoué par le roi de France Philippe III, dit le Hardi, notre vicomte, qui s’était décidément mal conduit durant l’audition, en s'éclatant en injures, allant même jusqu’à défier Édouard en duel, s’est vu ordonner de se rendre à Londres pour y présenter des excuses au roi d’Angleterre. Gaston se devait d’obéir. Il ira donc dans la capitale anglaise, puis sera éventuellement placé en résidence surveillée au château de Winchester, d’où il sortira trois mois plus tard, le 30 avril 1276.

 

Par. 179 Humilié, outragé, un Gaston VII impétueux a bien sûr cherché à se venger. C’en était trop pour Édouard ! Celui-ci a décidé d’appliquer l’arrêt de la Cour de Saint-Sever, soit la saisie du Béarn. En droit féodal, un seigneur, dont le vassal violait son serment, pouvait effectivement lui imposer la commise, soit la confiscation de ses biens et leur mise sous séquestre, à la manière décrite plus haut dans la partie sur la féodalité. Deux commissaires du roi Édouard furent chargés de cette démarche, menée entre le 15 mars et le 19 avril 1276.

 

Par. 180 Gaston VII se trouvait maintenant sans ressources. Heureusement pour lui, il a finalement obtenu son pardon en 1279 à des conditions très avantageuses. Il s’est enfin résolu à rester fidèle et à obéir au roi d’Angleterre, encouragé, il est vrai, par le fait qu’il vivra le reste de ses jours grâce aux subsides consentis par Édouard.

 

Par. 181 Dans l’héritage que Gaston VII de Béarn a laissé, il y avait l’emblème reproduit sur le blason du Béarn, arboré fièrement un peu partout encore aujourd’hui dans la région. On y voit deux vaches rouges colletées avec leurs cornes bleues, placées l’une au-dessus de l’autre, avec un arrière-plan coloré en or. Sans les couleurs, ces deux vaches superposées apparaissaient sur le sceau de Gaston, dernier souverain de la maison de Moncade. C’est alors que sont attestés les premiers témoignages portant sur l’usage de la vache comme emblème de la vicomté. Ce choix reste mystérieux. Il serait peut-être dû à des récits relatant des apparitions mariales, ceci après qu’un berger, à la recherche d’une vache égarée, eut découvert une statue de la Vierge Marie.

 

Sceau de Gaston VII et Blason du Béarn

 

Par. 182 Gaston VII a également innové, en matière d’urbanisme, en créant autour de 1280 la première bastide de la vicomté près du château de Durfort, aujourd’hui la commune d’Assat. Nay (1302), Navarrenx (1316) et Gan (1330) suivront. Les bastides, dont le nom vient de l’occitan bastida, étaient des villes neuves créées par de grands seigneurs. Les plans de ces établissements surgis de terre étaient réalisés à partir d’une grande place centrale en forme rectangulaire, autour de laquelle des rues en forme régulière étaient tracées et se croisaient à angle droit. Sur cette place, on trouvait et on y trouve souvent encore une grande maison commune dont le rez-de-chaussée abritait le marché. À l’étage, les jurats, prédécesseurs des édiles municipaux, se réunissaient afin d’administrer la cité.

 

Va et vient de la France à l’Angleterre sous la maison de Foix-Béarn.

 

Par. 183 Le vicomte Gaston VII n’avait eu que des filles : Constance, Marguerite, Marthe et Guillemette.  En 1286, il a organisé sa succession en laissant le Béarn à Marguerite, épouse de Roger-Bernard III, le comte de Foix depuis 1267. Et il a insisté pour que l’union Foix-Béarn soit pour toujours indissoluble. Gaston espérait ainsi faire contre mauvaise fortune bon cœur en constituant un domaine assez puissant capable de s’opposer aux rois, qu’ils soient de l’Angleterre, de la France ou de l’Aragon.

 

Par. 184 Une curiosité historique intéressante du comté de Foix doit être mentionnée. Roger-Bernard deviendra, le 8 septembre 1278, le premier coprince d’Andorre. Cette dignité passera à ses successeurs les comtes de Foix, puis à leurs héritiers, des rois de la Basse-Navarre aux rois de France, jusqu’aux chefs actuels de l’État français.

 

Par. 185 L’existence de la Principauté d’Andorre remonterait au règne de Charlemagne. Nul n’est sûr de la date précise de sa création ! Cependant, d’après la tradition, Marc Almugàver, un Andorran, avec ses compatriotes montagnards, serait venu en aide au roi et futur empereur, lorsque celui-ci affronta les Maures à Campcardós et à Puymorens, donc tout près de la principauté. Charlemagne les aurait remerciés vers 788 par l’octroi d’une charte reconnaissant la souveraineté d’Andorre.

 

Par. 186 Depuis Roger-Bernard, Andorre jouit dès lors d’un régime politique unique, le paréage, dans lequel le droit de gouverner revient à deux coprinces : un seigneur laïc français, le comte de Foix, et un dignitaire de l’Église espagnole, l’évêque catalan d’Urgell. Ce régime a été mis en place pour mettre fin au conflit entre le comte de Foix et l’évêque d’Urgell, alors que tous deux réclamaient l’héritage d’Andorre. Leur compromis, confirmé par une sentence arbitrale du roi Henri IV en 1607, s’est révélé durable, sauf pour de brèves périodes au cours des XIXe et XXe siècles. Andorre, désormais une démocratie régie par une constitution propre, a été reconnue en tant qu’État souverain, avant d’adhérer à l’Organisation des Nations Unies en 1993. Elle est l’un des plus petits États d’Europe avec ses 468 kilomètres carrés et une population de 86 280 habitants.

 

Par. 187 Emmanuel Macron, président de la République française, et Joan-Enric Vives i Sicilia, archevêque et aussi évêque d’Urgell, sont les actuels coprinces d’Andorre. Nous ignorons si, pour cette raison, il convient d’appeler l’un ou l’autre « Monseigneur » ou « Altesse royale » ou encore « Son Altesse Sérénissime ». On pourrait imaginer leur embarras.

 

 

Par. 188 À l’heure du décès de Gaston VII, le 26 avril 1290, tout allait pour le mieux dans la vicomté de Béarn. Mais il n’était pas nécessaire d’être un fin devin pour savoir que cela n’allait pas durer. Le problème était que Roger-Bernard tenait la vicomté de Béarn des rois d’Angleterre et le comté de Foix des rois de France. Sa position devint rapidement intenable quand les relations entre l’Angleterre et la France se dégradèrent au point de devenir un conflit armé. Il lui faudra choisir son parti. Et c’est ce qu’il fera très rapidement, sans même attendre que l’inévitable se produise.

 

Par. 189 Pourquoi une telle précipitation ? Après avoir recueilli la succession de Gaston VII, le 11 mai 1290, le comte Roger-Bernard, inquiet pour ses terres en pays de Foix menacées par les interventions inopportunes dans ses affaires par des sénéchaux du roi de France, s’est empressé de rencontrer le roi Philippe le Bel afin de conclure une alliance. Tout à l’opposé de son attitude envers Philippe, l’hommage promis à Édouard Ier par Roger-Bernard, lorsqu'il acquis cette fois le Béarn, ne fut jamais prêté. Et quand les deux rois ont finalement croisé le fer, de 1294 à 1297, Roger-Bernard a ignoré la convocation d’Édouard, pour aller combattre sous la bannière de Philippe le Bel et de son frère Charles de Valois.

 

Par. 190 Il s’agissait du conflit que l’histoire appellera la guerre de Guyenne, un territoire dont le roi de France voulait s’emparer. Ce conflit s’est révélé inutile ; le traité de Paris, signé en 1303, a rétabli le statu quo d’avant 1294. Il faudra attendre la fin de la guerre de Cent Ans pour que la France s’empare définitivement de tout le sud-ouest de la France. Entretemps, les vicomtes de Béarn n’auront d’autre choix que de composer avec l’Angleterre, parfois même en négociant avec elle des accords de commerce, tout en préservant jalousement leur autonomie le mieux qu’ils pouvaient.

 

Par. 191 La population béarnaise n’a pas vraiment apprécié le rapprochement de Roger-Bernard avec la France. Comme mentionné plus tôt, l’Aquitaine avait été sous la domination anglaise depuis le mariage d’Henri II avec Aliénor en 1152. Ses habitants avaient tissé des liens étroits avec les contrées voisines. Des seigneurs béarnais possédaient des biens dans le Marsan et le Gabardan sous contrôle anglais. Et les paysans béarnais souhaitaient continuer à faire paître leurs moutons pendant l’hiver sur des terres allant des Landes au Bordelais, également sous domination anglaise.

 

Par. 192 Roger-Bernard mourut quelques années plus tard, le 3 mars 1302.

 

Par. 193 Le fils de Roger-Bernard, Gaston VIII de Béarn, dit aussi Gaston Ier de Foix-Béarn, lui a succédé à l’âge de treize ans. Sa mère Marguerite, qui a assuré la régence, a rétabli les liens avec l’Angleterre, au grand soulagement des Béarnais. Mais leur tranquillité ne dura pas.

 

Par. 194 Car Gaston Ier de Foix-Béarn, comme son père, a préféré servir le roi de France, le toujours Philippe le Bel. Ce dernier a scellé leur réconciliation en lui accordant la main de Jeanne d’Artois, une princesse de sang, descendante de Robert d’Artois, un frère du roi saint Louis. Il donna ensuite des gages de sa fidélité en s’enrôlant dans l’armée de Louis X le Hutin pour combattre les révoltés flamands. C’est d’ailleurs en compagnie du roi que Gaston Ier, atteint de maladie, est mort le 15 décembre 1215 à l’abbaye de Maubuisson, à une trentaine de kilomètres au nord de Paris. Il n’avait que 27 ans.

 

Par. 195 Gaston IX de Béarn, dit aussi Gaston II de Foix-Béarn, âgé de sept ans, lui aussi trop jeune pour gouverner lorsqu’il a succédé à son père, a dû laisser la régence à sa grand-mère Marguerite. Or, celle-ci n’avait pas changé d’opinion ; elle a renoué avec le roi d'Angleterre, maintenant Édouard II Plantagenêt. À la mort de Marguerite, vers 1319, la nouvelle régente pour les six années à venir, Jeanne d’Artois, mère du comte et descendante de saint Louis, a bien sûr rompu à nouveau avec l’Angleterre pour lui préférer la France, patrie de ses ancêtres.

 

Par. 196 Marguerite, Jeanne et Gaston II s'affrontèrent les uns les autres tout au long de la régence et même après que Gaston eut atteint la majorité, au plus tard en 1325. Le vicomte a finalement mis un terme aux violences et aux procès en emprisonnant sa mère Jeanne au cours de l’année 1329.

 

Par. 197 Il a été nécessaire d’agir, de mettre de l’ordre, car Marguerite et Jeanne n’avaient pas toujours gouverné avec sagesse. C’est pour remédier à cette situation que les principaux hommes des communautés du Béarn, les jurats, se sont réunis à Lescar dès 1319. Après avoir rappelé qu’ils tenaient leurs pouvoirs des communes, ils ont dénoncé les violations des fors du pays. La solution préconisée et mise en œuvre a été de déléguer leur autorité à une commission composée de cinq prud’hommes habitant Morlaàs, Orthez, Sauveterre, Lembeye et Oloron, ainsi que de six autres prud’hommes venant des vallées d’Ossau, d’Aspe et du Barétous. Ceux-ci entendaient désormais participer au gouvernement de la vicomté. D’abord exprimée timidement, leur intention se concrétisera plus sérieusement à la mort du vicomte Gaston Fébus, en 1391.

 

Par. 198 Gaston II de Foix-Béarn a épousé Éléonore du Comminges en 1324, une princesse d’un comté des Pyrénées situé entre le Foix et le Béarn. Comme ses prédécesseurs, il a été contraint de choisir entre la France et l’Angleterre. Il a pourtant refusé de le faire pour un temps, jusqu’au début de la guerre de Cent Ans. C’est alors qu’il s’est rangé dans le camp du roi de France Philippe VI, tandis que plusieurs seigneurs béarnais ont préféré se montrer en partisans du roi anglais Édouard III.

 

Par. 199 Considérant son importance pour la suite des événements, rappelons les origines de la guerre de Cent Ans.

 

Par. 200 Édouard III d’Angleterre est monté sur le trône d’Angleterre en 1327. La paix entre son pays et la France régnait. On voyait néanmoins poindre les germes d’un nouveau conflit.

 

Par. 201 En effet, le 1er février 1328, la France a perdu son roi Charles IV, dernier souverain direct de la lignée des Capétiens. Mort sans descendance, le plus proche parent français du roi défunt était Philippe de Valois, un petit-fils du roi Philippe III (règne de 1270 à 1285), un neveu du roi Philippe IV (règne de 1285 à 1314), et le cousin des trois derniers rois de France, Louis X (règne de 1314 à 1316), Philippe V (règne de 1316 à 1322) et Charles IV (règne de 1322 à 1328). Le Valois a donc succédé à son cousin Charles pour devenir le roi Philippe VI (règne de 1328 à 1350).

 

Par. 202 Édouard III d’Angleterre était cependant le neveu et le plus proche parent survivant du roi défunt par sa mère, Isabelle, la sœur de Charles IV, que l’on surnommera la « Louve de France ». D’après la coutume, du moins celle régissant l’ordre de succession depuis l'avènement d’Hugues Capet en 987, le trône de France devait normalement revenir à Édouard, mais les Français n’en ont rien voulu savoir. Certes, le principe de l’exclusion des femmes de la succession à la Couronne de France était acquis depuis le précédent de 1316, à la mort de Louis X le Hutin. Les hauts barons siégeant au Conseil, qui détenaient le pouvoir d’assurer la dévolution de la Couronne selon les lois fondamentales du royaume, ont alors déclaré « qu'une femme ne peut accéder au royaume de France », écartant de ce fait la fille de louis X. Sans doute, le roi Édouard était prêt à admettre l’incapacité des femmes à régner en France, mais il a insisté sur le fait qu’en tant que neveu de Charles IV, il demeurait un plus proche parent de sexe masculin du roi défunt. Afin de disqualifier la candidature d’Édouard, et installer le Valois sur le trône, il fallut donc compléter le principe de la masculinité par l’exigence d’une filiation masculine. Les légistes et barons français ne se génèrent pas pour accomplir ce saut qualitatif, sans s’expliquer davantage. Mais nul n’était dupe ; la vraie raison de leur décision était la sauvegarde de l’unité française. Contrairement à ce qu’a pu laisser entendre le romancier Maurice Druon dans sa célèbre suite romanesque Les rois maudits, le Code des francs-saliens, rédigé vers 510, voulant qu’une femme ne puisse hériter n’a jamais été invoqué par ces légistes et barons pour justifier les décisions de 1316 ou de 1328. Ce n’est que dans la seconde moitié de ce siècle que des clercs astucieux ont dépoussiéré la Loi salique.

 

Par. 203 Encore dominé par sa mère Isabelle, Édouard III a semblé se résigner. Le temps n’était pas propice au renouvellement des hostilités contre la France. À la cathédrale d’Amiens, en 1329, Édouard a même rendu l’hommage à Philippe VI pour sa terre française de Guyenne, un geste par lequel il reconnaissait son cousin de Valois comme le roi de France. Mais Édouard n’oublia pas. Dès 1328, il commença à parler du jour où il pourra recouvrer son héritage français.

 

Par. 204 Un haut baron français, le comte Robert d’Artois, 3e du nom, motivé par l'esprit de vengeance envers son pays qui lui avait refusé à plusieurs reprises de lui accorder l’Artois, la terre de ses ancêtres, ne manquera pas d’aiguillonner Édouard. Le comte Robert, fut un personnage bien réel, autrefois en partie oublié, mais rendu célèbre depuis grâce à la suite romanesque écrite entre 1955 et 1977 par Maurice Druon.

 

Par. 205 Le contentieux entre les deux royaumes n’a cessé de s’alourdir par la suite. Le Valois Philippe IV, qui avait encouragé la résistance des Écossais contre la tutelle anglaise, a envoyé des soldats effectuer plusieurs raids sur les côtes de l’Angleterre, au point que ses habitants ont craint une invasion au printemps de 1336. Quelques mois plus tard, Édouard III a répondu en interdisant toute exportation de laine à destination de la Flandre, un territoire sous juridiction française, afin de ruiner son industrie du drap. Philippe a riposté à son tour en confisquant le duché de Guyenne du Plantagenêt, une possession anglaise depuis le mariage d’Aliénor d’Aquitaine avec Henri II d’Angleterre. Édouard aurait certainement pu négocier. Il a préféré monter les enchères avec l’appui de son parlement en réclamant le trône de France dont il s’estimait maintenant avoir été injustement dépossédé. Son ambassadeur s’est rendu à Paris vers le 1er novembre 1337. Il était porteur d’un message à l’intention de Philippe de Valois dans lequel Édouard dénonçait son serment prêté à Amiens et déclarait la guerre à son cousin.

 

Par. 206 La guerre de Cent Ans s’est prolongée de 1337 à 1453 avec des périodes de calme relatif, parfois consécutives aux vagues d’épidémies de peste bubonique qui ont dévasté l’Europe à partir de 1348.

 

Par. 207 Gaston II de Foix-Béarn s’est donc rangé dans le camp français dès le début du conflit, ce qui l’a amené à batailler contre des chevaliers béarnais alliés aux Anglais. C’est notamment ce qui est arrivé lors du siège et de la prise du château de Tartas en Gascogne au cours de 1339. Un Philippe VI, reconnaissant, l’a nommé lieutenant. Il a ensuite été élevé à la position de commandant de l’armée française pour la campagne dans les Flandres aux côtés du roi. En récompense, après la victoire à la bataille de Saint-Omer les 26 et 27 juillet 1340, Philippe lui a accordé la vicomté de Lautrec.

 

Par. 208 Gaston est retourné dans le Béarn à la fin de 1340 grâce à une trêve entre les deux souverains français et anglais. Anecdote intéressante, non sans lien avec la campagne précédente, il a fondé une bastide à laquelle il donna le nom de Gan, en souvenir de la ville de Gand, en pays flamand.

 

Par. 209 Et puis, suivant l’exemple de ses ancêtres, pour qui la Reconquista était une œuvre voulue par Dieu, il se rendit combattre les musulmans dans l’armée du roi de la Castille, Alphonse XI. C’est là-bas qu’il deviendra malade victime d’une épidémie dont il mourut en 1343.

 

Par. 210 Son fils âgé de douze ans lui a succédé à titre de comte de Foix et vicomte de Béarn. Gaston III de Foix-Béarn fut appelé Gaston Fébus. Son règne se prolongera de 1343 à 1391, soit sur presque un demi-siècle. Il fut sans conteste le seigneur le plus important de l’histoire du Béarn médiéval.

 

Gaston Fébus : seul maître en son pays.

 

Par. 211 Gaston X de Béarn, dit aussi Gaston III de Foix-Béarn, étant âgé de seulement 12 ans à la mort de son père, sa mère, Éléonore de Comminges exerça la régence. Elle a immédiatement démontré sa sagesse et son bon sens politique en réalisant une tournée avec son fils à travers tout le Béarn, afin de mieux connaître la vicomté ainsi que pour lui présenter son fils comme le nouveau seigneur du lieu. Gaston a reçu une bonne éducation dans les arts et les lettres digne des princes de son temps, à commencer par l’apprentissage de l’occitan, du français et du latin. Même si son fils atteignit la majorité légale deux ans plus tard, mettant immédiatement fin à la régence, Éléonore continua de gérer son héritage conformément à la législation locale sept autres années supplémentaires. Grâce à une bonne gestion, elle a pu acheter la seigneurie de Lannemezan.

 

Par. 212 Gaston Fébus, comme nous le nommerons désormais, s’était donné pour objectif de faire du Béarn un pays officiellement reconnu comme étant à la fois souverain et neutre, deux choix qui l’opposèrent autant à la Couronne d’Angleterre qu’à celle de la France. Car, ne l’oublions pas, tout le règne de Gaston Fébus a coïncidé avec la guerre de Cent Ans.

 

Par. 213 Or, la France avait subi plusieurs reculs dès les débuts de la guerre : la flotte française a été détruite en 1340, puis, après une trêve, Philippe VI a été battu par Édouard III à Crécy en 1346. Les Anglais, profitant de leur avantage, ont immédiatement entrepris le siège de Calais à partir du 4 septembre 1346. Quelques mois plus tard, le 3 juin 1347, Philippe VI a décidé de convoquer tous ses vassaux à Amiens, y compris le jeune comte de Foix et vicomte de Béarn. Ce dernier, âgé de seulement seize ans, a alors fait preuve d’une audace peu commune : si Gaston Fébus a confirmé son allégeance au roi de France pour son comté de Foix, il a répondu à l’émissaire de Philippe VI, rencontré à Orthez le 25 septembre 1347, qu’il ne reconnaissait aucun supérieur pour le Béarn, à l’exception de Dieu. Ses prédécesseurs n’avaient effectivement prêté aucun serment de fidélité depuis Roger-Bernard. Le Béarn restera donc neutre dans le présent conflit, a-t-il fait valoir. Gaston a poursuivi, devant l’émissaire, interloqué, en expliquant que sa réponse pour Foix devrait attendre qu’il se rende dans son comté afin d’examiner au sein de son conseil la requête du roi Philippe VI. Gaston ne reniait donc pas son allégeance envers la France. D’ailleurs, le 4 août 1349, à l’église du Temple à Paris, il a épousé Agnès de Navarre, fille de Philippe III de Navarre et de Jeanne II, parente du roi de France.

 

Par. 214 La prétention et l’argument sous-jacent de Gaston Fébus, à propos de l’indépendance de sa vicomté, se révélaient pleines de bon sens : le fait de détenir sa terre de Béarn en toute souveraineté lui laissait le choix de se dire le vassal du roi de France pour son comté de Foix, sans avoir à se parjurer en violant son serment au roi d’Angleterre, auquel ses prédécesseurs avaient promis leur loyauté. On ne pouvait pas et on ne peut toujours pas servir deux maîtres à la fois.

 

Par. 215 C’est donc à l’occasion de sa rencontre du 25 septembre 1347 avec l’émissaire français que le seigneur Gaston Fébus a opéré l’acte de naissance de la souveraineté du Béarn.

 

Représentation de Gaston Phébus en armes d'après sa description dans les archives

 

Par. 216 Mais peu importait ; Calais était déjà tombée aux mains des Anglais le 4 août précédent. Prudemment, Philippe VI, discrédité, affaibli par sa défaite à Crécy l’année précédente, n’a pas songé à punir ce vassal récalcitrant. Il n’en avait pas les moyens. Et les Anglais n’ont pas réagi davantage. Les uns et les autres ne songeront bientôt plus qu’à tenter de minimiser les effets des épidémies sur leur population et leur royaume. Car la peste bubonique fera bientôt des ravages tels que le monde n’en avait jamais connus.

 

Par. 217 La peste bubonique, aussi appelée peste noire, a d’abord atteint la France puis l’Angleterre au cours de l’été 1348 et au début de 1349. Venant d’Asie centrale, elle a pénétré en Europe occidentale par les ports méditerranéens, pour se répandre sur tout le continent en suivant les principales voies commerciales. Entre un quart et un tiers de la population totale aurait péri dans les premières années, environ cinq millions d’habitants pour la France et d’un million d’habitants pour l’Angleterre. Devenue endémique, la peste est revenue régulièrement en se mêlant à d’autres fléaux, génération après génération, quoiqu’avec moins d’intensité, car les survivants acquéraient progressivement une immunité naturelle. Le creux démographique, en France, sera atteint vers 1460 : sa population passera de 20 000 000 à moins de 11 000 000 d’habitants. Il faudra attendre l’année 1600 pour qu’elle revienne à son niveau antérieur.

 

Par. 218 Il va sans dire que les vagues d’épidémie, lorsqu’elles survenaient, tendaient à calmer les ardeurs des combattants. Une trêve s’ensuivait le plus souvent, comme celle entre 1348 et 1355. Mais les combats reprenaient par la suite comme si rien n’avait changé.

 

Par. 219 Remarquons, par ailleurs, que le mal a relativement épargné le Béarn. Plusieurs en ont conclu que Dieu portait là un regard favorable sur la politique suivie par son vicomte.

 

Par. 220 Édouard, prince de Galles et fils d’Édouard III, surnommé plus tard le Prince Noir, a débarqué à Bordeaux le 20 septembre 1355 à la tête d’une puissante armée, certes bien décidée à protéger son duché de Guyenne, mais aussi avec l’intention de piller et ravager tout le sud-ouest de la France afin de briser le moral des Français. Brillant stratège, il a atteint la plupart de ses objectifs. Il est demeuré à Bordeaux où il tenait sa cour. Édouard, nommé prince d’Aquitaine par son père le 19 juillet 1362, multiplia ensuite les taxes pour financer le luxe dont il aimait s’entourer. Seule la maladie força son retour en Angleterre en janvier 1371. Il mourra en 1376, un an avant son père Édouard III.

 

Par. 221 À son arrivée à Bordeaux en 1355, le Prince Noir entendait certainement reconstituer dans son intégralité le duché d’Aquitaine de ses ancêtres, sans oublier cette fois le Béarn. Plusieurs rencontres ont donc eu lieu avec Gaston Fébus pour dissiper tout malentendu. Le Prince Noir, se disait-il, pouvait invoquer les hommages prêtés par Gaston VII à son aïeule Édouard Ier. Faisant preuve de diplomatie, parce que bien conscient de la valeur de son interlocuteur, le comte de Foix-Béarn a évité de le heurter ouvertement, en préférant atermoyer, sans prendre ouvertement le parti du prince.

 

Par. 222 Le Prince Noir n’a pas abandonné, d’autant plus que par le traité de Brétigny du 8 mai 1360, l’Angleterre renforça davantage sa position en récupérant la Gascogne, de même que le Poitou, le Périgord, le Limousin, l’Angoumois et la Saintonge. C’était près d’un tiers du royaume de France. Le Béarn se trouvait du coup entouré de possessions anglaises.

 

Par. 223 Le 13 mars 1362, l’envoyé du Prince Noir, Adam de Houghton, a donc réclamé à nouveau l’hommage pour le Béarn. Phébus a encore tergiversé ; sa réponse a été qu’il ne pouvait rendre l’hommage qu’au prince lui-même, en présence d’ambassadeurs du roi de France qui le délieraient de ses obligations envers ce royaume. Le vicomte cherchait évidemment à gagner du temps. Il rencontra néanmoins le prince le 14 janvier 1364. Mais encore là, constant dans son attitude, Gaston s’est dit prêt à donner satisfaction à l’Anglais, si ce dernier apportait la preuve, par l’étude des archives, de la soumission du Béarn. Toujours la tactique de gagner du temps ! Cela lui a réussi.

 

Par. 224 La guerre juridique était décidément plus économique que la guerre tout court. Et ce n’était pas si difficile de s’y adonner pour celui ayant à son service de savants conseillers. Lorsqu’un duc, un comte ou un vicomte ne souhaitait faire ce que son seigneur exigeait, il lui suffisait, bien souvent, d’invoquer la procédure gouvernant les institutions de son fief ou celle du seigneur lui-même. Et comme toute démarche judiciaire, hier comme aujourd’hui, prenait du temps, parfois beaucoup de temps, il pouvait retarder ce qui paraissait inévitable, en espérant que la situation évoluerait à son avantage. Remarquons qu’il s’agit encore d’une tactique fort populaire et donc d’un usage fréquent chez les riches et les puissants.

 

Traité de Brétigny

En rose foncé : territoire contrôlé par Édouard III avant le traité

En rose pâle : territoire cédé par la France à l’Angleterre par le traité

En blanc : territoire du duché de Bretagne, allié aux Anglais

 

Par. 225 Bien sûr, le Prince Noir a songé à l’envoi de troupes pour forcer la main au vicomte de Béarn. Toutefois, Gaston Fébus avait mis en place une organisation de défense des plus convaincantes, de quoi faire hésiter le prince ; non seulement de nouveaux châteaux et autres ouvrages protégeaient les frontières, mais le vicomte pouvait également lever une armée de plus de 6 000 hommes en quelques jours. C’était presque un exploit lorsqu’on considère que la population totale du Béarn s'élevait à environ 60 000 à 90 000 habitants (19 000 foyers recensés vers 1385). Le 6 décembre 1365, le Prince Noir s’est finalement résolu à demander l’intervention du nouveau roi de France, Charles V, tout en continuant de brandir la menace d’une intervention armée au besoin.

 

Par. 226 La chance, encore une fois, a souri à Gaston Fébus. En effet, les hostilités entre Français et Anglais ayant repris à peu près au même moment, Édouard III avait maintenant d’autres préoccupations que de s’occuper du Béarnais.

 

Par. 227 L’élément déclencheur de la reprise des combats a été une autre guerre opposant deux rivaux qui convoitaient le trône du royaume de Castille : d’une part Pierre Ier de Castille, soutenu par l’Angleterre et la Navarre et, d’autre part, son demi-frère Henri de Trastamare et futur Henri II de Castille, le candidat soutenu par la France à laquelle le Béarn s’était rallié. Charles V a envoyé son armée, secondée par les guerriers béarnais. Elle a franchi les Pyrénées au cœur de l’hiver 1365-1366. Édouard en a fait autant en février 1367.

 

Par. 228 Après quelques combats et retournements de situation, les deux frères se sont affrontés au corps à corps lors de l’ultime bataille du 14 mars 1369 à Burgos. Elle s’est terminée par la victoire d’Henri et la mort de Pierre. Henri II, car tel était désormais son titre, a pu enfin s’asseoir sur le trône de Castille, sans être autrement inquiété.

 

Par. 229 Édouard avait aidé Pierre dans un premier temps, surtout lors de sa victoire à Nájera, le 3 avril 1367. Il a attendu quelques mois à Burgos pour y recevoir la récompense promise par Pierre. Puis il est retourné dans son duché de Guyenne sans avoir obtenu son dû, et sûrement très déçu par la parole reniée. C’est l’explication de son absence ultérieure à Burgos, lorsque le sort de la Castille s’est joué.

 

Par. 230 Le Prince Noir avait épuisé ses finances pour payer les coûts de l’expédition. Il se voyait maintenant ruiné, incapable de payer ses troupes et de défendre son duché. Son père, Édouard III, voulut lui venir en aide, mais le parlement de Westminster refusa à lui consentir une somme à la hauteur des besoins. Malade, le prince retourna définitivement en Angleterre au début de 1371. Entre 1369 et 1375, Charles V profita de la pingrerie du parlement anglais pour reprendre la quasi-totalité des terres cédées par le traité de Brétigny.

 

Édouard, le Prince Noir

 

Par. 231 Gaston Fébus n’avait désormais plus rien à craindre des Anglais.

 

Par. 232 Grâce à son habileté remarquable dans les domaines militaire et diplomatique, et aussi avec beaucoup de chance, il avait réussi l’exploit d’établir le Béarn comme une principauté reconnue comme souveraine, un objectif que ses aïeuls n’avaient atteint que partiellement.

 

Par. 233 Un épisode datant de 1357-1358, donc au début de ses démêlés avec le Prince Noir, vaut néanmoins la peine d’être mentionné avant de poursuivre. Il est survenu à l’occasion d’une trêve de deux ans entre la France et l’Angleterre. Elle a conduit Gaston en Prusse orientale afin d’y participer à une croisade visant à imposer le christianisme en Europe orientale. Il s’est rendu là-bas avec Jean III de Grailly, un seigneur gascon allié à l’Angleterre, dont l’amitié et la présence étaient censé préserver le Béarn d’une invasion par les Anglais en son absence. Une fois sur place, en Europe du Nord, Gaston s’est joint aux troupes des chevaliers de l’Ordre Teutonique, qui l’ont reçu avec chaleur. Gaston s’est apparemment couvert de gloire à leurs côtés.

 

Par. 234 À son retour, le 9 juin 1358, il a secouru la dauphine Jeanne de Bourbon et les dames de sa suite assiégées par des paysans insurgés au marché de Meaux, une forteresse sise dans une boucle de la Marne. C’est à ce moment qu’on l’a entendu pousser son cri de guerre pour la première fois : « Fébus avant ! ». Quelle en est la signification ? On raconte que Gaston combattait avec ses longs cheveux blonds au vent, une coquetterie lui donnant fière allure. C’était également pour rappeler le dieu du soleil de la mythologie grecque, d’où le surnom de Fébus qu’il se donnera, tiré du grec phoîbos, signifiant le brillant, un qualificatif employé pour décrire le dieu Apollon. À partir des années 1360, il signera tous les documents officiels de son surnom. Gaston était décidément un prince lettré.

 

Par. 235 Comme la dauphine Jeanne était appelée à devenir reine de France lors du couronnement de son époux Charles V, le 19 mai 1364, l’aventure du chevalier, on le comprend, a fait grand bruit et a contribué à l’excellente réputation de Gaston. Celui-ci, soignant son image de grand guerrier, poussa même la témérité en défiant quiconque oserait l’affronter sur ses terres, notamment lors du choix de la devise de sa place forte à Orthez : « Touches-y, si tu oses ! ».

 

Par. 236 Le vicomte de Béarn a continué de briller au combat. Le 5 décembre 1362, avec une armée moins nombreuse et moins équipée, mais mieux entraînée au combat, il a vaincu les troupes des Armagnac à Launac par un mouvement d’encerclement. C’était à une trentaine de kilomètres au nord-ouest de Toulouse. Les deux parties se disputaient alors le contrôle de la Bigorre. Il n’a fallu que quelques heures à Fébus pour écraser ses adversaires. Le comte Jean Ier d’Armagnac et ses chevaliers ont pris la fuite, avant d’être rattrapés et faits prisonniers. Ils seront éventuellement libérés contre le versement d’une forte rançon, ce qui a mis Fébus à l’abri du besoin pour longtemps, tout en lui assurant la domination de tout le piémont pyrénéen. Le trésor amassé a été entreposé dans la tour Moncade à Orthez.

 

Par. 237 Mais tout n’allait pas si rondement et sans heurts dans le Béarn. Car Gaston Fébus s’est montré un dirigeant autoritaire, voire despotique. Certes, il a toujours gouverné avec l’aide de son conseil privé composé de membres de sa famille et de quelques autres personnes dévouées, secondés par des officiers administratifs et judiciaires sur le terrain, tous choisis pour leur compétence. Toutefois, Gaston ne leur a jamais associé la noblesse de sa vicomté, ses barons, chevaliers et évêques. Jaloux, frustrés, plusieurs ont ourdi un complot contre lui. Même son fils et héritier légitime, aussi prénommé Gaston, que Fébus n’appréciait guère, a rejoint les insurgés, allant jusqu’à tenter d’empoisonner son père. Il a immédiatement été emprisonné au château de Moncade. Comme il refusait de dénoncer ses complices, Fébus, fou de rage, l’a tué d’un coup de dague. Presque tous les comploteurs seront pourtant identifiés et exécutés, à l’exception notable de l’évêque de Lescar. Le vicomte a bien sûr regretté amèrement le meurtre de son fils pour le reste de ses jours.

 

Par. 238 Le Béarn a prospéré, largement grâce à la décision prise par Fébus de ne prendre parti pour aucun camp dans la guerre de Cent Ans, cet interminable conflit responsable de la misère et de la désolation chez tous ses voisins. Cela dit, le prix à payer, largement accepté par la population, à quelques exceptions près, a été d’accepter des impôts très élevés, une contrepartie indispensable pour assurer la défense de la vicomté. Une comptabilité était tenue par des notaires généraux et les secrétaires du seigneur. Avec cet argent, de nouveaux châteaux ont été érigés et des ouvrages plus anciens remis en ordre, de quoi décourager les personnes ayant des velléités hostiles.

 

Par. 239 Gaston Fébus a succombé à une attaque d’apoplexie le 1er août 1391 au retour d’une chasse à l’ours au château de Sauveterre-de-Béarn. Il n’avait pris aucune disposition pour régler sa succession, une négligence grave pour un homme de 60 ans, désormais sans héritier direct. Il faudra donc lui chercher un successeur dans une branche collatérale de la maison de Foix : ce sera Mathieu, vicomte de Castelbon depuis 1381, dont le père issu de la branche cadette de Foix n’était qu’un cousin germain de Fébus.

 

Par. 240 Profitant de la vacance du pouvoir, les différents corps constitués du Béarn, soit la Cour Majour - ou Cour plénière de Béarn – et la Cour des communautés, se sont réunis à Orthez le 8 août 1391 pour former les états de Béarn, sorte d'assemblée représentative composée de deux chambres où des nobles, dans le Grand-Corps, et des non nobles élus par la population, dans le Second-Corps, siégeaient désormais avec des compétences distinctes mais complémentaires. Ils ont exigé que tout nouveau prétendant à la couronne vicomtale, à commencer par Mathieu de Castelbon, ne puisse être reconnu avant qu’il ne jure de respecter les droits du peuple. C’était seulement alors que les états lui prêteraient allégeance. Autrement dit, il revenait aux états de Béarn de reconnaître leur vicomte.

 

Par. 241 Dans l’acte constitutif des états de Béarn, il était demandé à chacun de leurs membres qu’ils prêtent serment dans les termes suivants :

 

Prestation de serment par les membres des états du Béarn à Orthez, 1391

Par. 242 À l’époque, les idées voyageaient autant, sinon davantage que les hommes. L’exemple de l’Angleterre, auquel le Béarn n’était nullement étranger, l’aurait donc peut-être inspiré lors de la constitution des états. Rappelons que le parlement anglais réunissait également des nobles et des élus du peuple, les députés des communes, dont la présence était devenue obligatoire depuis la fin du règne d’Édouard II, en 1327. Or, rien de plus normal que le Béarn, qui se considérait également comme une puissance souveraine, quoique à une autre échelle, imitât un pays voisin.

 

Par. 243 Avant d’accepter la prise du pouvoir par Mathieu de Castelbon, les représentants du peuple béarnais, réunis au sein des états, lui ont rappelé qu’il ne pouvait gouverner sans eux, à l'image de son illustre prédécesseur Gaston Fébus. Le nouveau parlement béarnais a donc veillé à ce que la machinerie administrative mise en place par Fébus soit démontée, mais a maintenu sa politique de neutralité et d’indépendance face aux rois de France et d’Angleterre, dont le Béarn avait déjà tiré grand profit.

 

Par. 244 Les états ont attendu 1393 avant de recevoir officiellement Mathieu comme leur vicomte. Pourquoi ce délai ? On peut penser que ses membres ont été fort occupés à réorganiser le Béarn avant d’en confier le gouvernement au nouveau seigneur. Apparemment, Mathieu ne s’en est pas formalisé.

 

Par. 245 Dernier représentant de la maison de Foix en Béarn, Mathieu de Castelbon a gouverné jusqu’à sa mort en août 1398. Grâce au trésor amassé par Fébus et ses préparatifs de défense, sans oublier l’antagonisme franco-anglais, le Béarn a pu préserver sa souveraineté et maintenir sa neutralité dans le conflit entre la France et l’Angleterre.

 

Par. 246 Toutefois, le règne de Mathieu n’a pas été très glorieux, si l’on considère son seul fait d’armes notable. Celui-ci s’explique par son mariage avec l’infante Jeanne d’Aragon le 13 juin 1392. À la mort de son beau-père, le roi Jean Ier d’Aragon, mort en 1395 sans laisser d'héritier mâle, il a revendiqué sa couronne. Le parlement du royaume, les Cortes, a refusé, lui préférant Martin, le frère du défunt. Mathieu s’est aussitôt lancé dans une guerre insensée. Battu, il s’est vu confisquer sa vicomté de Castelbon par le nouveau roi d’Aragon.

 

Par. 247 Pendant ce temps, alors qu'il poursuivait son rêve de devenir le prochain roi d’Aragon, il a laissé le gouvernement effectif du Béarn aux mains des membres de son parlement. Ceux-ci, tout naturellement, ont profité de l’occasion pour consolider leur pouvoir.

 

Ascension politique et sociale des seigneurs de Béarn sous la maison de Grailly.

 

Par. 248 Mathieu est lui aussi mort sans héritier direct. Sa sœur, Isabelle de Foix-Béarn, est donc devenue la vicomtesse de Béarn titulaire de 1398 à 1412. Comme ses prédécesseurs, elle a également reçu en héritage le comté de Foix, et est devenue la coprincesse d’Andorre. Plus tard en 1400, le roi Martin Ier d’Aragon lui restituera la vicomté de Castelbon perdue par Mathieu.

 

Par. 249 Isabelle était déjà mariée à Archambault de Grailly, seigneur (c.-à.-d. le captal) du pays de Buch, auquel elle donnera cinq garçons. Comme Archambault était le fils d’un des capitaines du Prince Noir, sa présence avait de quoi inquiéter la France. Mais un traité signé à Tarbes en 1399 avec le roi Charles VI a dissipé ses inquiétudes, à tel point que le roi de France a renoncé à exiger l’hommage pour le Béarn, à la condition que soit respectée la clause du traité par laquelle Archambault écartait toute alliance avec l’Anglais. Pour s’en assurer, Jean, l’aîné de ses fils, se rendit vivre à la cour de France. Il deviendra le premier vicomte de Béarn de la maison de Grailly en 1412, en remplacement de sa mère Isabelle qui a abdiqué en sa faveur immédiatement après la mort de son mari et père de Jean, le sieur Archambault, le 12 février de la même année.

 

 

Par. 250 En plus de la vicomté de Béarn, Jean Ier, en tant que nouveau comte de Foix, était devenu coprince d’Andorre. Il avait également hérité de sa famille les vicomtés de Marsan, de Lautrec et de Castelbon. Et il obtint plus tard la Bigorre des mains du roi de France Charles VII.

 

Par. 251 Le déroulement du règne de Jean et de ses successeurs de la maison de Grailly ne peut se comprendre que dans le contexte politique de l’époque, notamment celui des grands événements entourant la fin de la guerre de Cent Ans.

 

Par. 252 Le chaos régnait alors dans tout le royaume de France.

 

Par. 253 Charles VI, roi depuis 1380, souffrait d’attaques périodiques de démence, dont la première survint en 1392. Ses épisodes de lucidité sont devenus de plus en plus rares avec l’âge. Charles en souffrira toute sa vie. D’autres ont donc gouverné à sa place. Charles, conscient de son mal et des actes qu'il avait commis lors de ses crises, avait promulgué une ordonnance prévoyant qu’en cas d’empêchement, sa reine, Isabeau de Bavière, présiderait le conseil de régence. Mais peu importait aux ambitieux de sa famille ; ces derniers ont vu là une occasion de prendre et d’exercer le pouvoir. Deux factions se sont formées, l’une autour du frère du roi, Louis d’Orléans, plus en faveur d’un pouvoir central fort et de la construction de l’État naissant, l’autre avec son son cousin, le duc de Bourgogne Jean sans Peur, qui souhaitait plutôt perpétuer un gouvernement féodal dominé par les Grands. Le 23 novembre 1407, leur opposition s’est transformée en guerre sans merci quand des hommes de main de Jean ont assassiné Louis. Quelques années plus tard, Bernard VII, comte d’Armagnac, a réuni autour de lui les grands du royaume en soutien à la faction des Orléanais et au dauphin et futur roi Charles VII. De là vient le nom de guerre civile entre Armagnacs et Bourguignons, que les historiens ont retenu pour désigner leur conflit.

 

Par. 254 Les Anglais ont évidemment cherché à tirer avantage des désordres intérieurs agitant la France. Aux côtés de quel protagoniste l’Angleterre devait-elle se ranger pour tirer le meilleur parti de cette guerre entre deux puissantes familles françaises ? À la fois prudent et habile, le nouveau roi d’Angleterre, Henri V, a négocié avec les deux factions pour les mettre en concurrence l’une avec l’autre, en offrant son alliance aux Bourguignons et sa neutralité aux Orléanais. Au début de l'année 1415, les Orléanais lui ont proposé des concessions en Guyenne, en plus de la main de la fille de Charles VI, Catherine, avec en prime une dot de 600 000 couronnes. Mais Henri V voulait plus, beaucoup plus : son rêve était de reconstituer l’Empire angevin de son aïeul Henri II. Il a donc exigé le duché de Normandie avec les comtés d’Anjou, du Maine et de Touraine. Ses demandes étant exorbitantes, ce qu’Henri savait, il a été poliment éconduit. L’Anglais a commencé ses préparatifs de guerre sur l’heure.

 

Par. 255 Henri V a débarqué sur les côtes de la Normandie le 13 août 1415. Il a affronté l’armée française à Agincourt, en Artois, le 25 octobre. Grâce à ses archers redoutables, et au hasard de la météo qui a transformé le champ de bataille en cloaque boueux, paralysant ainsi la cavalerie française, sa victoire a été écrasante : de 4 000 à 10 000 Français auraient été tués, dont la fine fleur de la chevalerie du royaume, contre moins de 1 600 Anglais, peut-être aussi peu que 400. Voyant cela, plus aucun seigneur français n’a osé l’affronter à terrain découvert sans courir le risque de voir son armée détruite. On a plutôt choisi de harceler ses troupes et de freiner ainsi son avance en s’abritant dans des châteaux et des villes fortifiées. Henri n’a pas eu d’autre choix que d’entreprendre une longue campagne, faite de sièges successifs, en assiégeant ces places fortes les unes après les autres. Au mois de mai 1420, après cinq années de durs combats, le roi anglais a arraché la signature du traité de Troyes dont les clauses le reconnaissaient comme l’héritier du royaume de France.

 

Par. 256 Henri a épousé la princesse Catherine de Valois le 2 juin 1420 en application des clauses du traité. Il devait normalement succéder à son beau-père Charles VI à la mort de ce dernier. C’était ce qui avait été prévu et qui aurait dû arriver dans le cours normal des choses. Après le retour en Angleterre avec son épouse, Catherine lui donnera un fils, le 6 décembre 1421, le futur Henri VI, que son père ne verra jamais. En effet, le roi Henri V a été contraint de quitter son royaume pour venir éteindre les foyers de rébellion en France, où l’on acceptait mal le joug d’un souverain étranger. Henri y a contracté une maladie, probablement la dysenterie, dont il est mort le 31 août 1422, moins de deux mois avant le décès de Charles VI. Henri n’a donc jamais été couronné roi de France. Son fragile empire s’effondrera en quelques années. 

 

 

Signature du traité de Troyes entre Henri V d'Angleterre et Charles VI de France

Avec la princesse Catherine, fille de Charles VI et future épouse d'Henri V

 

Par. 257 Dès la mort de Charles VI, le 21 octobre 1422, l’ancien dauphin et fils du défunt, aussi prénommé Charles, a contesté le droit du jeune Henri VI au trône de France. Car Charles entendait s’emparer de l’héritage dont il avait été dépouillé par le traité de Troyes. Après quelques victoires remportées sur les Anglais, Jeanne d’Arc le persuada de se rendre à la cathédrale de Reims pour s’y faire sacrer roi de France. L’événement se tiendra finalement le 17 juillet 1429. Comme l’Angleterre n’a pas voulu reconnaître la légitimité du roi Charles VII, elle a répliqué, le 16 décembre 1431, en organisant à son tour le couronnement d’Henri VI à la basilique Saint-Denis, non loin de Paris. Au même moment, la Bourgogne s’est rapprochée de Charles VII et de ses cousins d’Orléans en signant une trêve, avant de se réconcilier pour de bon par la signature du traité d’Arras de 1435. L’Angleterre avait perdu sa principale alliée. À partir de ce moment, ses troupes n’ont connu que la défaite en sol français. Elle ne conservera que le port de Calais après 1453. La Guyenne, reliquat de l’ancienne Aquitaine et officiellement possession anglaise depuis 1152, était désormais française pour de bon.

 

Par. 258 Revenons maintenant au vicomte Jean Ier, devenu le seigneur de Béarn en 1412. Il est immédiatement nommé par Charles VI capitaine général en Languedoc et en Guyenne. S’il n’a pas participé à la bataille d’Agincourt, en 1415, il a néanmoins rejoint le dauphin Charles le 28 mai 1418, lequel l’a confirmé dans ses fonctions de capitaine général du roi pour ces provinces. Opportuniste, il a d’abord rejoint le parti des Armagnacs, puis celui des Bourguignons, dans la lutte sanglante opposant ces deux factions au cours de la guerre civile. Le 1er mars 1420, un dauphin mécontent, puisque toujours allié aux Armagnacs, l’a bien sûr démis de ses fonctions. Jean ne s’en est pas formalisé plus qu’il ne le fallait. Sentant le vent souffler en faveur de l’Angleterre, dont la victoire finale s’annonçait, Jean, après seulement deux jours de réflexion, a cette fois décidé de s’allier au roi Henri V. Voilà sans doute pourquoi, le 21 mai de la même année, le roi Henri l’a invité à signer le traité de Troyes faisant de la France une province anglaise.

 

Par. 259 Seulement, le roi Henri V n’a pu consolider ses acquis avant sa mort survenue prématurément, le 31 août 1422. Le vicomte de Béarn perdait du coup son allié, certes remplacé par le nouveau roi Henri VI, mais celui-ci n’était encore qu’un nourrisson. Rien de bon pour le Béarn !

 

Par. 260 Jean Ier a donc choisi de revenir dans le camp du dauphin Charles, devenu Charles VII à la mort de son père, mais considéré roi seulement dans le sud de la France, le reste du pays étant encore sous la domination de la Bourgogne ou de l’Angleterre. Et Jean fut renommé lieutenant général du roi pour le sud-ouest de la France, une charge qu’il conservera cette fois le reste de ses jours. Il a rejoint l’armée royale de 1423 à 1425, mais sans excès de zèle, autrement dit en ne courant aucun risque, une équipée qui lui vaudra néanmoins, malgré son peu d’entrain, d’obtenir le comté de Bigorre, une ancienne possession de Gaston Fébus.

 

Par. 261 Tous ces revirements opérés par leur vicomte auraient apparemment laissé les Béarnais indifférents. Le sujet du commerce, par contre, leur semblait bien plus important.

 

Par. 262 La position de Jean Ier, récemment couvert de titres par Charles VII, s’avérait difficile à maintenir. Comment pouvait-il se dire en guerre contre les Anglais, alors que ses sujets entendaient pratiquer une neutralité bienveillante en leur faveur ?

 

Par. 263 En 1425, malgré sa soumission au roi de France, Jean Ier, qui pensait également au bien de son Béarn, a pourtant négocié avec le sénéchal de Guyenne Jean de Radcliffe un accord donnant aux habitants de sa vicomté l’autorisation de voyager et de commercer librement sur tous les territoires relevant du roi d’Angleterre. Réciproquement, l’accord reconnaissait aux Anglais et aux habitants de la Guyenne le droit d’en faire autant sur ses terres. Les Béarnais reconnaissants ont approuvé.

 

Par. 264 La population du Béarn est restée attachée à sa neutralité dans ce conflit, tout comme aux avantages commerciaux qu’il en retirait, ce que les états de la vicomté n’ont pas manqué de rappeler à Jean lorsqu’ils se sont réunis à Pau le 5 janvier 1432, où cette question était encore à l’ordre du jour. Des négociations entre Jean et les états de Béarn, au mois de février 1433, ont convaincu Jean de s’abstenir de participer à la reconquête française initiée par Jeanne d’Arc. Le Béarn a pu ainsi renouer avec la paix et jouir à nouveau d’une relative tranquillité ; elle durera jusqu'à la mort de Jean Ier en 1436.

 

Par. 265 Un tel accord commercial, favorable à l’économie locale, demeurait envisageable, du moment que l’Anglais n’était pas encore vu comme un ennemi par les Béarnais.

 

Par. 266 Il en allait tout autrement au nord de la France, où les habitants ont beaucoup souffert de l’occupation de leur pays par des hommes et par un roi qu’ils considéraient comme des étrangers. Car l’Angleterre d’Henri V n’avait plus rien à voir avec celle de ses ancêtres Plantagenêt.

 

Par. 267 Que l’on nous pardonne la digression suivante en raison de son importance sur l’évolution de la relation entre l’Angleterre et la France.

 

Par. 268 Rappelons que les rois d’Angleterre, certainement depuis le règne d’Henri II Plantagenêt (règne de 1154 à 1189), se sont tous considérés comme étant chez eux sur le sol français. Leurs héritiers immédiats, depuis Richard Ier (règne de 1189 à 1199) jusqu’à Richard II (règne de 1377 à 1399), étaient d’abord français, autant de langue que de culture. L’administration du royaume a bien sûr suivi en adoptant la langue de son souverain. Toute la classe dirigeante de l’Angleterre parlait ou maîtrisait alors le français.

 

Par. 269 Cela a commencé à changer avec le règne d’Édouard Ier (règne de 1272 à 1307), le premier roi d’Angleterre à jouer la carte de l’identité anglaise à des fins politiques. Édouard a été on ne peut plus clair sur ses intentions : en 1295, il a appelé ses sujets anglais de modeste condition à défendre leur langue contre le roi de France, Philippe IV le Bel. Édouard s’est toutefois gardé de trop les enflammer, parce qu’il entretenait des ambitions en terre française où il possédait toujours de vastes domaines, notamment la Guyenne, voisine du Béarn.

 

Par. 270 Un tournant décisif s’est produit sous le règne de son petit-fils, le roi Édouard III (règne de 1327 à 1377). Ce dernier a entrepris d’angliciser l’appareil gouvernemental au milieu de son règne. La progression de l’anglais s’est confirmée lorsque le roi a prononcé dans cette langue le discours d’ouverture du parlement de Westminster en 1362. Il va sans dire que toute la noblesse d’Angleterre a suivi le mouvement en abandonnant massivement le français au profit de l’anglais. Pour faire oublier la conquête normande et exalter les racines autochtones de la royauté, Édouard III a même fait revivre le mythe du roi Arthur et de ses chevaliers de la Table ronde, notamment en créant, en 1348, le Très Noble Ordre de la Jarretière, auquel il a néanmoins donné une devise française : « Honni soit qui mal y pense ». Ces changements introduits par Édouard III coïncidaient, et ce n’est pas un hasard, avec le début de la guerre de Cent Ans, une période au cours de laquelle le discours antifrançais s’est intensifié.

 

Par. 271 Henri IV (règne de 1399 à 1413) a été le premier roi d’Angleterre de langue maternelle anglaise depuis Guillaume le Conquérant, trois siècles et demi plus tôt. C’est d’ailleurs en anglais qu’il a prononcé les formules de son accession au trône au cours de la cérémonie dans l'abbaye de Westminster. Henri était et se sentait comme un véritable Anglais.

 

Par. 272 On ne parlait plus que l’anglais à la Cour d’Angleterre lors du règne de son fils Henri V. Certes, par respect de la tradition, Henri continuera dans les premiers temps d’employer le français ou le latin dans sa correspondance, mais il passera définitivement à l’anglais dès la reprise de la guerre contre la France, au cours de l’année 1417.

 

Par. 273 Un sentiment national avait commencé à se développer en Angleterre, presque en symbiose avec celui prenant forme en France dans les régions occupées et déchirées par la guerre. L’Angleterre et la France étaient désormais devenues deux terres habitées par des peuples distincts conscients de leur identité respective. Ni l’un ni l’autre n’ont plus toléré d’être soumis à l’autorité d’un souverain étranger.

 

Par. 274 Cette évolution du sentiment national a pris davantage de temps à se concrétiser dans le sud-ouest de la France, surtout dans le Béarn et les autres fiefs nobles qui en dépendaient : Lautrec, Marsan, Castelbon et Bigorre. Parce que les armées anglaises recrutaient beaucoup en Guyenne et en Gascogne, tout près de 80% de leurs effectifs, et que les 20% restants comprenaient fort bien la langue de leur ennemi, la guerre de Cent Ans ne s’est pas traduite immédiatement par une antipathie éprouvée envers les Anglais. La politique des vicomtes de Béarn de rester neutres durant ce conflit, puis de permettre le libre commerce de ses habitants avec la Guyenne anglaise, y a aussi contribué pour beaucoup. C’était effectivement moins évident de voir dans son voisin et principal partenaire commercial un ennemi qu’il fallait absolument combattre et chasser de ses terres. On ne se surprendra pas que des Béarnais, devant leur seigneur, aient parfois évoqué la sympathie qu’ils éprouvaient envers les Anglo-Gascons de la Guyenne.

 

Par. 275 Le commerce avec l’Anglais était souhaitable et par conséquent désiré, faisaient-ils valoir. Mais le Béarn restait une puissance indépendante. Ce n’était pas faute de l’Anglais d’avoir voulu se l’attacher ! Henri V d’Angleterre, en 1420 et 1421, a tenté à plusieurs reprises d’obtenir de Jean Ier qu’il lui rende l’hommage et reconnaisse ainsi sa suzeraineté. Ce fut cependant en vain. Si le vicomte de Béarn avait rejoint le camp anglais et cosigné le traité de Troyes, c’était en tant qu’allié et non de sujet.

 

Par. 276 À sa mort, le 4 mai 1436, Jean Ier a donc laissé à son héritier Gaston XI de Béarn (ou Gaston IV de Foix-Béarn) une vicomté prospère et surtout en paix.

 

Par. 277 Gaston XI, né en 1423, a été vicomte de 1426 à 1472. Il était riche. En plus d’une cassette fort bien remplie, un héritage de Gaston Fébus et de son père, son patrimoine comprenait également les comtés de Foix et de Bigorre, en plus des vicomtés de Marsan, de Castelbon, de Nébouzan, de Villemur et de Lautrec, sans oublier la baronnie d’Auterive.

 

Par. 278 À 11 ans, encore enfant, il a épousé par procuration Éléonore de Navarre, une autre enfant âgée de 8 ans. C’était un mariage politique conforme à l’air du temps. Éléonore était la fille de Jean d’Aragon, le roi de Navarre. Elle arrivait en troisième dans l’ordre de succession au trône de Navarre au moment de son mariage. Les hasards, voire les crimes commis par un père craignant pour son pouvoir, en feront éventuellement son unique héritière après les décès de ses aînés Charles et Blanche, en 1461 puis en 1464.

 

Par. 279 Gaston XI, à l’âge de 13 ans, a prêté serment devant les états de Béarn. Et en retour ils lui ont juré fidélité, conformément aux usages.

 

Par. 280 Le jeune vicomte a voulu faire bonne impression en maintenant un train de vie de grand seigneur. Être ne suffisait pas ; il fallait également paraître. À l’époque, des habits magnifiques, des intérieurs richement meublés et décorés, des équipages de chevaux rares, des banquets somptueux avec jongleurs et troubadours, sans oublier l’organisation de joutes où des chevaliers rivalisaient d’adresse, en étaient les principales manifestations. Rien n’était trop beau, à tel point que le trésor amassé par Gaston Fébus s'est rapidement vidé. Un vicomte endetté a dû rapidement se résoudre à emprunter en donnant en gage des bijoux de famille de grande valeur.

 

Par. 281 Ne voulant rien brusquer dans l’immédiat, Gaston XI, sous la tutelle et l’influence de son oncle Mathieu de Comminges, le véritable décideur, a continué la politique initiée par son père de favoriser les bonnes relations économiques avec la Guyenne, toujours sous domination anglaise. Il est vrai que les états de Béarn lui avaient fait promettre plus tôt de maintenir le statu quo. C’est donc à la demande formelle de Gaston que, le 5 décembre 1436, le même sénéchal de Guyenne, Jean de Radclyf, a reconduit les accords de 1425, au grand bonheur des Béarnais.

 

Par. 282 Toutefois, en 1440, Gaston XI, ayant maintenant atteint sa majorité, et conséquemment débarrassé de la tutelle de son oncle Mathieu, a réfléchi à un changement de politique. Il souhaitait participer aux ultimes guerres de reconquête du roi de France. Gaston a donc rejoint Charles VII près de Saint-Sever et de Dax dès 1441.

 

Par. 283 Mais peu importait aux Béarnais. Ils ont poursuivi leur commerce avec les Anglais de Guyenne. Cela a parfois donné lieu à des situations embarrassantes. Après lui avoir mentionné l’importance de ces échanges, les états de Béarn, lors de leur session de l’année 1444, ont rappelé à Gaston que leur pays était franc, autrement dit une zone de commerce libre, qu’il ne pouvait dès lors se voir impliqué dans un conflit sans leur consentement. Heureusement, une trêve entre les belligérants français et anglais a suspendu toutes ces discussions.

 

Par. 284 Gaston était bien décidé à ne pas tenir compte de l’opinion de sa vicomté. En 1443, il s’était déjà commis en offrant sa soumission à Charles VII, qui le nomma son lieutenant-général en Guyenne et Gascogne, avec pour mission de prendre toutes les mesures jugées utiles contre les Anglais. Fidèle à sa promesse, il a repris les armes, en enfilant les victoires les unes après les autres à partir de la fin de la trêve en 1449. Les Béarnais de 1449, après avoir compris que la défaite des Anglais s’annonçait prochaine, ont cessé de les ménager. Ils faisaient maintenant cause commune avec leur seigneur dont ils applaudissaient les exploits.

 

Par. 285 Entre 1449 et 1453, Gaston XI de Béarn a participé activement au siège et à la prise des villes de Mauléon, de Dax, de Bayonne et de Bordeaux, ainsi que de la puissante forteresse de Guiche. Bordeaux s’est révoltée. Mais elle a été reprise par les troupes de Charles VII, toujours avec Gaston parmi leurs rangs, lors de la bataille de Castillon du 17 juillet 1453, le dernier affrontement de la guerre de Cent Ans. La Guyenne fera maintenant partie du royaume de France. Un Charles VII reconnaissant a immédiatement fait de Gaston XI un pair de France. Plus tard, en 1462, il accordera même la main de sa fille Madeleine au fils aîné de Gaston IX, aussi prénommé Gaston.

 

Par. 286 C’est Gaston XI qui, en 1464, a transféré d’Orthez à Pau la capitale du Béarn. Le nom de la ville signifierait roche escarpée en langue béarnaise, encore que d’autres explications, moins convaincantes, ont été avancées. De fait, Pau se trouve sur une hauteur offrant un splendide panorama des Pyrénées. Elle constituait donc un point stratégique permettant d’en surveiller les vallées. Pour se justifier auprès de ses sujets, Gaston a expliqué que la situation de sa nouvelle capitale au milieu de la vicomté la rendait davantage accessible, en plus de faciliter la défense du pays tout entier. Et pour souligner son nouveau statut, il a transformé le château construit sous Gaston VII pour en faire un véritable palais annonciateur de la Renaissance.

 

Par. 287 Avant sa mort survenue en 1472, Gaston XI n’a pu réaliser l’ambition de sa vie de devenir roi de la Navarre. Louis XI, roi de France depuis 1461, se méfiait de ce vicomte déjà très puissant, et qui aurait pu le devenir davantage une fois en possession de la Navarre. Par contre, il s’est montré prêt à reconnaître le même droit au fils de Gaston XI, ce Gaston de Foix qui épousera sa sœur Madeleine et deviendra ainsi son beau-frère. Le 7 mars 1462, jour du mariage, Gaston de Foix est donc devenu prince de Viane, le titre accordé à l’héritier du royaume de Navarre. Cependant, Gaston ne régnera jamais. Il est mort prématurément de ses blessures à l’âge de 26 ans, le 23 novembre 1470, à l’occasion d’un tournoi de chevalerie. Son fils, François Fébus, est celui qui héritera finalement de la couronne de Navarre à la mort du roi Jean II.

 

Par. 288 François Fébus a été le premier vicomte de Béarn appartenant à la maison de Navarre.

 

Le Béarn, simple vicomté ou pays souverain sous la maison de Navarre ?

 

Par. 289 François, surnommé Fébus comme son célèbre prédécesseur, fils de Gaston de Foix, petit-fils de Gaston XI de Béarn, a hérité de la vicomté de Béarn à la mort de son grand-père le 30 juillet 1472. À l’instant, il est également devenu comte de Foix et coprince d’Andorre, tout comme le seigneur de plusieurs autres territoires, dont la Bigorre, le Marsan, le Gabardan et le Nébouzan. Il deviendra roi de la Navarre le 12 février 1479, mais ne sera couronné à Pampelune que le 9 décembre 1481. Il avait tout juste sept ans à la mort de son père Gaston de Foix et quatorze ans à celle de son grand-père Jean II. Il n’était pas question de gouverner à ces âges. Sa mère Madeleine de France, fille de Charles VII et de Marie d'Anjou, sœur de Louis XI et tante de Charles VIII, deviendra alors sa tutrice, fonction qu’elle exercera jusqu'au décès de Fébus, mort prématurément le 30 janvier 1483.

 

 

Par. 290 La Navarre, royaume s’étendant de part et d’autre des Pyrénées, s’avérait difficile à gouverner. Certains de ses habitants favorisaient une alliance avec la Castille, pendant que d’autres préféraient une association avec la France. La proximité, à l’évidence, restait le facteur déterminant. Ou comme l’aurait dit Napoléon Bonaparte dans un autre contexte, « Tout État fait la politique de sa géographie ». François Fébus s’est donc finalement décidé pour la France, dont l’aide en cas de besoin semblait mieux assurée pour protéger le Béarn. Mais Fébus avait oublié que les États n’étaient motivée que par leurs intérêts. Le roi de France avait certes acquiescé à sa demande, mais à la condition qu’il participe à sa lutte contre l’Aragon.

 

Par. 291 La mort de François Fébus à Pau, deux ans plus tard, a rendu caduc tout engagement. Il n’avait encore que quinze ans. On a dit qu’il aurait été atteint de tuberculose. Le bruit courut également qu’il aurait été victime d’un empoisonnement. Nul ne sait.

 

Par. 292 Prévoyant, François Fébus, toujours sans enfant, ce qui s'explique par son âge, avait désigné sa jeune sœur Catherine pour être l’héritière de tous ses biens, avec les titres y étant rattachés. La succession ne s’est pas déroulée sans heurts ; son oncle Jean de Foix, vicomte de Narbonne, s’y est opposé, allant jusqu’à tenter de soulever ses sujets contre Catherine. L’affaire a pris une tournure judiciaire devant le Parlement de Paris. Celui-ci se déclara alors incompétent pour le Béarn et la Navarre, des terres souveraines ne relevant d’aucun seigneur. Le 5 octobre 1484, les états de Béarn ont tranché en confirmant Catherine comme l’héritière légitime de François Fébus et lui feront immédiatement prêter serment.

 

Par. 293 Catherine, âgée de seulement douze ans, a été placée comme son frère François sous la tutelle de sa mère Madeleine. Celle-ci continuera donc dans ses fonctions de régente, cette fois auprès de sa fille, de 1483 à 1494.

 

Par. 294 Lors de son serment, le 5 octobre 1484, Catherine se déclara reine de Navarre, dame souveraine de Béarn et comtesse de Foix. Tous les successeurs immédiats de Catherine suivront son exemple en se faisant désigner comme étant les seigneurs souverains de Béarn. À partir de 1494, la chancellerie, autrement dit le secrétariat du gouvernement, a cessé d’utiliser la formule vicomté de Béarn, lui préférant à  la place les mots pays, seigneurie, et même nation ou patrie, pour souligner son statut politique particulier.

 

Catherine, reine de Navarre et dame souveraine du Béarn

 

Par. 295 Ce changement de vocabulaire décrivant le Béarn a été le fruit d’une évolution remontant au milieu du XIVe siècle, en grande partie rendue possible par la guerre de Cent Ans, une période au cours de laquelle les seigneurs de cette terre ont réussi à exploiter les rivalités entre grandes puissances pour adopter et maintenir durablement une politique de neutralité.

 

Par. 296 L’époque, il s'agit ici du début du XVIe siècle, était pourtant de moins en moins favorable au maintien de l’indépendance du Béarn. Le philosophe Jean Bodin décrira dans un ouvrage publié en 1579 ce qu’il a vu apparaître, soit les grands progrès de la centralisation monarchique, pour théoriser un système où le roi exercerait un pouvoir sans partage. « L’État, c’est moi ! », phrase apocryphe attribuée à Louis XIV pour le résumer par une simple formule. La doctrine prônée par Bodin, souvent appelée monarchie absolue, faisait abstraction de toutes les règles de la féodalité. Pour hâter une transformation qu’il jugeait certainement souhaitable, le monarque français, dont la puissance grandissait sans cesse, a cherché à faire disparaître tous les îlots de souveraineté se trouvant dans son royaume, des réalités anachroniques à ses yeux, en commençant notamment par le Béarn. Seule la conjoncture politique, puis religieuse, permettra aux Béarnais de retarder l’inévitable annexion de leur pays à la France. Il y a eu d’abord la tentative d’annexion ratée de Louis XII, suivie par la diffusion du protestantisme dans tout le sud-ouest de la France.

 

Par. 297 Louis XII, qu’on surnommera le « Père du peuple », entendait s’illustrer dans de glorieuses campagnes dès le début de son règne entamé en 1498. Ce n’était pas tant le Béarn qui occupait au départ ses pensées, mais plutôt l’Italie, car il prétendait exercer des droits sur le royaume de Naples en raison de sa filiation avec René d’Anjou, roi de Naples de 1434 à 1480.

 

Par. 298 La péninsule italienne formait à cette époque un amoncellement de principautés : le Nord était occupé par le Saint-Empire romain germanique, le centre par les États de l’Église, et le Sud par le royaume de Naples. Louis XII n'était pas seul dans cette entreprise ; le roi Ferdinand II d’Aragon entretenait également des visées sur le royaume napolitain. Louis et Ferdinand, à la fin de 1500, ont alors trouvé préférable de s’allier, après avoir négocié un projet de partition entre eux du royaume convoité. Naples est finalement tombée sous leur contrôle en 1501. Malheureusement, Ferdinand, mécontent de l’occupation par les Français de territoires contestés, a dénoncé leur entente. Une guerre s’ensuivit entre les deux anciens alliés. Elle se terminera le 31 mars 1504 par le traité de Lyon, une entente favorable à l’Aragon.

 

Par. 299 Louis XII n’en avait pas terminé avec l’Italie. Il y retournera guerroyer quelques années plus tard. De son expédition précédente, la France avait conservé la ville de Gênes en Ligurie. Mais voilà que la ville s’est révoltée au cours de l’année 1506, un soulèvement organisé en secret par la république de Venise, une entreprise qui s’avèrera vouée à l’échec. Gênes, après ce revers de Venise, était-elle vraiment encore menacée ? Louis XII s’est néanmoins rendu en Italie en mai 1509 afin d’écraser les forces vénitiennes à Agnadel, tout en profitant de l’occasion pour se rendre maître de Milan. Cela a contrarié le pape Jules II. Le Souverain pontife rêvait plutôt d’unir l'Italie sous l’étendard de l’Église. Face au pape, entre-temps rallié aux vaincus, Louis XII, en avril 1512, a remporté une autre victoire à Ravenne. La France, maintenant perçue comme excessivement dominante, a réussi cette fois à inquiéter les autres puissances. Ferdinand II d’Aragon et Henri VIII d’Angleterre ont alors promptement rejoint le camp de Venise et défait les troupes françaises à Novare, le 10 juin 1513.

 

L’Italie pendant le règne de Louis XII

 

Par. 300 Ces guerres d’Italie permettent de mieux comprendre la politique de Louis XII à l’égard du Béarn au cours des mêmes années. En effet, parce que l’Aragon partageait une frontière commune avec la vicomté, sur la crête des Pyrénées, le roi de France ne pouvait accepter que Ferdinand II exerce quelque influence en Béarn. Comment s’y prendre ? Il lui fallait considérer le Béarn comme faisant partie de son royaume et non plus comme une terre souveraine. Seulement, Louis XII avait besoin d’un prétexte pour l’établir et le faire reconnaître par tous. Une affaire de brigandage impliquant un membre de la noblesse béarnaise allait le servir.

 

Par. 301 Le délinquant en cause était un cousin de Catherine, Gaston de Foix, baron de Coarraze en Béarn. Après 1493, et pendant dix ans, il s’était livré à des attentats de toutes sortes, tant sur les personnes que sur les biens de la population de sa terre de Coarraze. Il avait déjà été réprimandé par Catherine. Mais Gaston crut que sa parenté avec la vicomtesse de Béarn et reine de Navarre lui assurait l’impunité. Il se trompa gravement. Certes, Catherine a toléré un temps ses crimes sans réagir, pour la raison qu’il était devenu un instrument aux mains d’officiers français. Or, le parlement de Toulouse, qui n’était rien d’autre que le bras judiciaire du roi de la France, n’attendait que l’occasion pour intervenir.

 

Par. 302 En 1506, la Cour Majour de Béarn, après enquête, n’a pas eu d’autre choix que de condamner le baron félon à la confiscation de ses biens. Il était entendu que le sieur de Coarraze en appellerait au parlement de Toulouse. Celui-ci avait-il ou non juridiction ? Tout dépendait du statut juridique du Béarn. Si le Béarn était souverain, le parlement de Toulouse ne pouvait se déclarer compétent. Dans le cas contraire, donc si le Béarn faisait partie de la France, alors ce parlement jugerait en dernière instance au nom du comte de Toulouse, le vassal du roi de France. C’est ainsi que le débat s’est engagé devant le parlement de Toulouse. L’affaire a été rondement menée, car devant le refus de Catherine de comparaître, le parlement de Toulouse a immédiatement prononcé la confiscation du Béarn au profit du roi de France, comme le prévoyait la procédure féodale dite de la commise.

 

Par. 303 Partisans d’une résistance sans compromis, les États de Béarn ont immédiatement mis le pays en état de défense. Aux armes ! Les commissaires toulousains, chargés de saisir le Béarn, ont dû rebrousser chemin. Après avoir été éconduits sans ménagement, ceux-ci ont proposé à Louis XII de constituer un tribunal d’arbitrage afin de trancher, sur le fond, la question de la souveraineté du Béarn. Leur proposition a d’abord été acceptée, puis refusée. Louis XII, après réflexion, s’est plutôt tourné vers la Castille afin de lui suggérer un échange : les Espagnols prendraient la Navarre, mais il conserverait pour lui le Béarn.

 

Par. 304 C’est l’évolution de la situation militaire en Italie qui a obligé Louis XII à réviser sa position. Nous étions en 1512. Et la péninsule italienne lui causait des difficultés. Le pape Jules II venait de former une ligue avec Venise et l’Espagne dont l’objet était de chasser les Français hors d’Italie. Les Béarnais, jouant les puissances l'une contre l’autre, en ont profité pour proposer des alliances, à la fois avec la Castille et avec la France. Louis XII ne pouvait se permettre l’ouverture d’un second front le long des Pyrénées, au moment même où ses troupes étaient fort occupées. Il a dû accepter le principe d’une négociation. Celle-ci a abouti à ce que l’on a appelé l’arbitrage de Blois.

 

Par. 305 L’arbitrage de Blois n’a rien réglé. En effet, sa sentence du 15 juillet 1512, rendue après des mois de délibération, a omis de se prononcer sur la question de la souveraineté du Béarn, tout en prévoyant que le roi de France pourrait ultérieurement rouvrir le débat. Louis XII a donc renoncé, temporairement, à annexer le Béarn. Le 17 juillet 1512, en gage de paix, Louis XII et Catherine ont signé à Blois un accord reconnaissant l’indépendance du Béarn, à la condition que Catherine s’engage en retour à bloquer l’accès des cols pyrénéens aux armées venant d’Aragon ou de Castille. La trêve entre le Béarn et la France durera cinq ans.

 

Par. 306 Malheureusement pour Catherine, le prix à payer sera la perte de la Navarre. Car Ferdinand II d’Aragon a immédiatement invoqué le danger représenté par cet accord pour ordonner à ses troupes, sous le commandement du duc d’Albe, d’envahir ce royaume. Pampelune, la capitale, est tombée, puis Saint-Jean-Pied-de-Port, en plein cœur de la Basse-Navarre. Trois ans plus tard, donc en 1515, Ferdinand a finalement renoncé à se maintenir en Basse-Navarre. Il y a donc retiré ses troupes pour les loger au sud des Pyrénées, au-delà du col de Roncevaux. De la sorte, il évitait une réaction d’un François Ier, avide de gloire et d’humeur combative, comme beaucoup de jeunes monarques l’étaient, juste après avoir été couronnés. Car si le roi de France n’appréciait guère l’aspiration du Béarn à se gouverner seul, il aimait encore moins l’occupation par l’Aragon d’une terre qu’il considérait faire partie du royaume de France. Il n’était pas question pour François de laisser une puissance hostile s’installer à demeure dans son arrière-cour.

 

Par. 307 La Haute-Navarre semblait définitivement perdue. Catherine et son mari Jean d’Albret, maintenant installés dans le Béarn, n’ont pas abandonné tout espoir de la reconquérir. Mais ils n’y sont pas parvenus malgré quelques tentatives. Ils ne régneront à l’avenir que sur la Merindad de ultra puertos, la juridiction d’au-delà des cols, ou Basse-Navarre. Les successeurs de Catherine ont pourtant continué de se proclamer rois ou reines de Navarre, un titre fièrement conservé, même après le rétrécissement de leur royaume.

 

Par. 308 Quelques années suivant la paix de Blois, Jean d’Albret et Catherine de Navarre sont tous deux morts, l’un en 1516, l’autre en 1517. Henri Ier de Béarn, ou Henri II de Navarre, fils de Jean et de Catherine, leur a succédé.

 

Par. 309 Henri, né le 18 avril 1503 à Saragosse, avait vécu ses jeunes années en Navarre, jusqu’à sa fuite en 1512 devant l’avancée des troupes aragonaises. Et après, il vivra à la cour de France où il est devenu l’ami de son oncle François, devenu roi sous le nom de François Ier à partir du 1er janvier 1515. À la mort de sa mère Catherine, en 1517, les États de Béarn ont placé Henri, âgé de 14 ans, sous la tutelle de son grand-père, Alain d’Albret. Leur action n’a pas eu l’effet escompté dans l’immédiat, car Henri devra attendre 1520 et l’autorisation du roi François pour revenir en Béarn. Bien accueilli à son retour dans la vicomté, il est pourtant retourné à la cour de France pour se mettre sous la protection de son royal voisin et parent, dont il deviendra le compagnon de jeu, de plaisirs et de combat. Leur amitié sera sincère et durera toute leur vie.

 

Par. 310 Pendant que son pupille se divertissait à la Cour de France, Alain d’Albret n’est pas demeuré inactif. Il a procédé à une modernisation des organes de gouvernement du Béarn. C’est au moyen d’une ordonnance qu’Alain a commencé par l’établissement, dans la capitale, d’un Conseil ordinaire, aussi appelé Conseil souverain, qui devait remplacer la Cour Majour médiévale. La nouvelle institution, créée en 1519, comportait une chambre civile composée en parts égales d’ecclésiastiques et de laïcs formés en droit. Elle siégeait au château sous la présidence du chancelier de Foix et de Béarn, un officier que l’on appellerait aujourd’hui le ministre de la Justice. Des syndics des états de Béarn présents au Conseil veilleront à la défense des Fors et coutumes du pays. Alain a poursuivi sa modernisation, en 1527, par la création d’une Chambre des comptes. Elle aussi siégeait au château de Pau. Un président, assisté d’auditeurs, y surveillait la gestion financière des deux terres souveraines de Béarn et Navarre, comme de plusieurs autres possessions de leur seigneur.

 

Par. 311 La défense du pays demeurera entre les mains du vicomte de Béarn et roi de Navarre à son retour au pays. Entre 1538 et 1547, par exemple, Henri, qui craignait à la fois les ambitions de ses voisins français et espagnols, a transformé la bastide de Navarrenx en forteresse bastionnée, cela en respectant les principes d’architecture militaire les plus modernes. Il va faire appel à l'ingénieur militaire italien Fabricio Siciliano pour fortifier Navarrenx. Un premier gouverneur est nommé dès 1545. En mai 1667, Louis XIV nommera Paul de Batz d’Artagnan à cette charge, le frère aîné du mousquetaire rendu célèbre par Alexandre Dumas.

 

Par. 312 Henri Ier de Béarn, ou Henri II de Navarre, avait hérité de petits territoires entourés de grandes puissances. Il dira, avec humour, qu’il se trouvait « logé comme un pou entre deux singes ». Cela mettait le nouveau seigneur de Béarn et de Navarre dans une position délicate. En réalité, Henri n’avait guère le choix de ses alliances. Se tourner vers l’Espagne, dans l’espoir de récupérer la Haute-Navarre, risquait de lui faire perdre le Béarn et ses domaines aquitains qui constituaient la réalité de sa fortune et de sa puissance. Mais en demeurant aux côtés de la France, comme il l’avait décidé, la perte de la Haute-Navarre se confirmerait, sans l’ombre d’un doute.

 

Henri Ier de Béarn ou Henri II de Navarre

Par. 313 Dès la mort de la vicomtesse Catherine, en 1517, les troupes de François Ier, désormais assurées d’y être bien reçues en raison de l’amitié entre François et Henri, tentèrent d’envahir la vicomté, rompant du même coup la trêve tacite respectée depuis 1512. La résistance de ses habitants les surprit. Elles furent effectivement repoussées sans ménagement. Par la suite, les escarmouches continuèrent, entremêlées de quelques pauses. Ce ne sera pas vraiment la guerre ni la paix, seulement la perpétuation d’un climat d’hostilité tenace manifesté plus ou moins ouvertement.

 

Par. 314 Le 24 janvier 1527, François Ier a marié sa sœur unique, Marguerite de Valois-Angoulême, avec Henri, le roi de Navarre et vicomte de Béarn. Ce dernier devenait dès lors un membre de la famille royale de France. C’était assurément un honneur, en partie mérité en raison de la fidélité du seigneur Henri lorsque celui-ci s’est rendu combattre en Italie avec François. Ces guerres d’Italie, il s'agissait ici de la septième, étaient décidément devenues une habitude pour les rois de France. Fait prisonnier lors de la bataille de Pavie, en février 1525, Henri réussit à s’évader dès décembre, un haut fait qui lui vaudra l’admiration de la cour après son retour dans la capitale française. Henri et son épouse Marguerite quittèrent enfin Paris à la fin de l’année pour s’établir à Pau. Cela ne les empêchera pas de retourner régulièrement dans la capitale française.

 

Par. 315 Ce récent mariage, crut François Ier, non sans raison, faciliterait enfin la mainmise sur le Béarn. Il s’y est donc employé. Et ce fut, cette fois, un succès, à tel point que les États de la vicomté ont désespéré de leur cause. Ces derniers ont pourtant persévéré dans leur conviction que le Béarn ne devait relever que de lui-même. Leur résistance a pris la forme d’une guérilla administrative, certes fort visible, mais sans grande portée pratique : ici, on a refusé de considérer quelque document rédigé dans une autre langue que le béarnais ; là, on a exigé que seuls des Béarnais occupent des fonctions officielles. Toujours, et en toutes circonstances, leur point de vue était qu’il fallait continuer de traiter le Béarn comme un État souverain. Qui sait ce que réservait l’avenir ?, pensèrent-ils. Et ils n’avaient pas complètement tort. Mais, pour le moment, de tels agissements n’ont pas freiné l’incorporation de leur pays à la France.

 

Par. 316 Henri et Marguerite n’auront pour unique héritière qu’une fille, Jeanne, née le 16 novembre 1528 au château de Saint-Germain-en-Laye, un palais de la cour royale de France situé à environ vingt kilomètres à l’ouest de Paris. Dix ans plus tard, François Ier, qui a immédiatement compris l’enjeu représenté par sa naissance, s’assura du contrôle de son éducation. Quoique têtue et inflexible, d’après ses contemporains, elle devint une princesse accomplie. Elle vivra cependant séparée de ses parents et en liberté surveillée sous l’œil vigilant de son oncle, le roi de France. Il la logea au château de Plessis-lez-Tours, dans le Val-de-Loire, donc tout près de son château de Blois, la résidence favorite de François Ier. Elle continuera son séjour à la cour, même après le décès de François, le 31 mars 1547.

 

Par. 317 Le fils de François Ier, Henri II, dont le prénom était décidément à la mode, lui succéda sur le trône de France. Celui-ci a insisté pour retenir sa cousine à la cour, tout en la pressant de choisir un nouvel époux entre deux prétendants : François d’Aumale, futur duc de Guise, ou Antoine de Bourbon, duc de Vendôme. Le 20 octobre 1548, Jeanne a épousé Antoine de Bourbon. Il était prince de sang et descendant du roi saint Louis à la 9e génération en lignée masculine. L’union devait bientôt placer la maison de Bourbon sur le trône de son glorieux ancêtre.

 

Par. 318 Henri Ier de Béarn, ou Henri II de Navarre, mourut le 25 mai 1555. Avant son décès, dans la nuit du 12 au 13 décembre 1553, il eut la chance d’assister à la naissance de son petit-fils, également prénommé Henri, le futur Henri II de Béarn, Henri III de Navarre et Henri IV de France, dit le Grand, ou le Vert galant, ou encore le Bon roi Henri, un autre de ses surnoms. Il fut, sans aucun doute, le personnage le plus célèbre et le plus célébré originaire du Béarn.

 

Par. 319 Henri IV de France, ou le prince Henri de Navarre, comme nous le désignerons dans les pages suivantes, est né au château de Pau, le 4 décembre 1553. Ce n’était pas un hasard. Jeanne s’y était rendue pour accoucher à l’insistance de son père, le vieux Henri II de Navarre. À cette époque, l’austère donjon de Gaston Fébus avait été flanqué de tours et de divers bâtiments qui entouraient une cour étroite à l'allure triste. Heureusement, l’heureux grand-père Henri II venait de redécorer deux des quatre façades dans le style renaissance. Le corps de logis du palais réservé à la princesse Jeanne à l'étage avait été richement décoré. Il offrait en outre une vue magnifique sur les Pyrénées. Ce ne sera que bien plus tard, sous Philippe Ier et Napoléon III, que le château actuel sera réinventé dans le style romantique qu’on lui connaît. La pièce présentée de nos jours comme étant la chambre natale du Bon roi Henri, au second étage de l’aile méridionale, ne fut construite que bien plus tard. Apparemment, Henri II, averti par son valet Cotin, a pu arriver très rapidement dès l’apparition des premières douleurs pour assister à l’accouchement.

 

Par. 320 Autrefois, les Espagnols, par une allusion peu subtile à l’emblème du Béarn, s’étaient moqués de Jeanne en disant de sa mère qu’elle avait accouché d’une brebis. Son grand-père Henri II, à la naissance du futur roi de France et de Navarre, répondit à leur brocard dans sa langue natale : « Abora, mire que aquesta oveja pario un léon » (Maintenant voyez, cette brebis-là a mis au monde un lion). Il aurait conclu, en s’adressant au petit avec fierté : « Tu seras un vrai Béarnais ».

 

Par. 321 La suite de l’histoire du Béarn est si intimement liée à la religion nouvellement pratiquée dans la vicomté qu’il faut en raconter la genèse.

Le protestantisme, dernier rempart du séparatisme béarnais.

 

Par. 322 Martin Luther, un prêtre, théologien et professeur d’université allemand, bouleversa l’histoire de l’Europe entière et de la France en particulier, y compris le Béarn, toujours souverain à cette époque, en y propageant de nouvelles idées sur la foi chrétienne.

 

Par. 323 L’histoire du moine Martin Luther se passe d’une longue introduction ; rappelons pourtant ses grandes lignes. Luther, fils d’un paysan relativement aisé, est né le 10 novembre 1483 à Eisleben, dans l’est de l'Allemagne. Le jeune Martin a poursuivi de brillantes études : formation générale, droit, puis théologie. Après avoir prononcé ses vœux monastiques, il a complété un doctorat en 1512. Enseigner la doctrine officielle de l’Église catholique semblait être sa vocation première.

 

Par. 324 Cependant, Luther eut une révélation qui modifiera sa conception de la théologie. Elle surviendra lors de sa visite de la cité de Rome en 1510. Il en revint scandalisé de la manière dont l’Église monnayait en argent sonnant les grâces acquises par le Christ, la Vierge Marie et les saints. L’Église, constata Luther, échangeait des indulgences plénières contre le versement d’une obole afin de sauver les âmes d’un séjour au purgatoire, une sorte de remise de peine céleste permettant de récompenser la générosité des fidèles.

 

Par. 325 Luther se réfugia dans sa cellule pour répondre à l’Église en rédigeant ses quatre-vint-quinze thèses. Il s’agissait de propositions dont Luther espérait qu’elle constitueraient une invitation au débat, sans pour autant remettre en question l’autorité de l’Église officielle. Il y dénonça les erreurs du Vatican, à commencer par l’idée que l’on puisse trouver le salut en achetant des indulgences. Pour Luther, la justice divine s’exerce gratuitement, par amour, sans égard à nos actions sur terre ; on n’achète pas la grâce de Dieu comme une marchandise, résuma-t-il. Une légende veut que les quatre-vint-quinze thèse de Luther aient été placardées sur les portes de l’église de Wittemberg. Leur publication, le 31 octobre 1517, ainsi que leur diffusion rapide grâce à la nouvelle presse à imprimer à caractères mobiles, une invention de Gutenberg, auraient marqué les débuts de la Réforme protestante.

 

Martin Luther 

 

Par. 326 Le cœur de cette réforme est l'idée que la vérité de la foi se trouve uniquement dans la Bible. Il n’est nul besoin de guides, qu’ils soient prêtres ou évêques, pour trouver le salut éternel, parce que les institutions ecclésiastiques, y compris la papauté, demeuraient des créations humaines et conséquemment faillibles.

 

Par. 327 La réforme protestante se répandit en France dès les années 1520 et 1530, principalement sous l’influence du théologien Jean Calvin pendant la seconde décennie. Elle atteingnit son apogée une trentaine d’années plus tard. La famille protestante française, dont les membres furent appelés des huguenots, constituera près de dix pour cent de la population, soit deux millions d’habitants, surtout concentrés dans les grandes villes et dans certaines régions comme le Béarn et l’Armagnac. Ce nombre inquiéta plus d’un parmi les élites du royaume restées fidèles au catholicisme romain.

 

Par. 328 Les enseignements de Luther et de Calvin ont imprégné toutes les couches de la société française, jusqu’à atteindre les plus hautes sphères de la noblesse, dont faisaient partie Marguerite de Valois-Angoulême, sœur de François Ier et épouse d'Henri II de Navarre. Certes, Marguerite ne s’est jamais convertie à la nouvelle religion. Mais elle a favorisé sa diffusion dans son Béarn, notamment en offrant refuge aux persécutés. Plus aucun officier français ne pouvait les poursuivre au-delà de ses frontières. Marguerite a répondu à son époux, qui aurait été enclin à aligner sa politique sur celle de François Ier, que, le Béarn étant souverain, il devait donc à cette occasion démontrer une autorité absolue. Si elle ne s’est pas convertie, Marguerite a néanmoins fortement influencé sa fille Jeanne, devenue une calviniste convaincue à partir de 1560. Celle-ci voulut même proscrire le catholicisme dans toute la vicomté. Des années plus tard, Pau, aux dires de la future reine Margot, devint une petite Genève.

 

Par. 329 Les rapports entre la France et le Béarn furent dès lors dominés par la lutte entre les deux Églises, surtout à partir du règne de Jeanne d'Albret, reine de Béarn et de Navarre entre 1555 et 1572. C’est durant ces années que l’on vit apparaître une étroite relation entre la souveraineté du Béarn et la défense de la religion réformée.

 

Jeanne d'Albret, reine de Béarn et de Navarre

 

Par. 330 La ferveur religieuse de Jeanne a fini par provoquer sa rupture complète avec son époux Antoine de Bourbon. Celui-ci s’était d’abord montré hésitant, oscillant entre catholicisme et protestantisme. Il jaugeait son avenir guidé par l’intérêt et non par le souci du salut de son âme. En 1561, séduit par l’attrait du pouvoir, Antoine avait définitivement choisi le camp catholique.

 

Par. 331 La crise, à l’état larvé depuis au moins 1559, a éclaté dans toute sa violence durant la période allant de 1568 à 1571. Charles IX (règne de 1560 à 1574) occupait le trône de France. Il était encore jeune et très peu doué pour la politique. En réalité, c’était encore sa mère, Catherine de Médicis, une dirigeante d'exception dotée d’une grande intelligence, qui guidait ses choix. Au départ, elle avait favorisé un rapprochement avec les protestants. Toutefois, au cours de l’année 1567, à Meaux, Charles IX et la famille royale ont échappé pour la seconde fois à une tentative d’enlèvement. L’événement a bouleversé ses certitudes, à tel point que Catherine s’est ralliée à l’opinion de son fils qui préférait faire parler les armes.

 

Par. 332 Deux factions, constituées plusieurs années auparavant, se sont opposées durant cette période : le prince de sang Louis Ier de Bourbon-Condé a pris la tête du parti protestant, secondé par l’amiral et comte Gaspard de Coligny ; les catholiques, pour leur part, ont été dirigés par le duc Henri d’Anjou, devenu plus tard le roi Henri III de France, et par Henri Ier de Lorraine, troisième duc de Guise, en remplacement de son père, le second duc, mort en 1563.

 

Par. 333 En 1566, Jeanne avait décrété l’interdiction de toutes manifestations extérieures du culte catholique, tout comme la nomination de nouveaux prêtres. Mais ce n’est qu’en 1568 qu’une majorité à son parlement de Béarn a approuvé l’application de cette ordonnance. Jouissant désormais de l’appui des états de son pays, elle s’est rendue, avec ses guerriers gascons, rejoindre Condé et Coligny qui se trouvaient à La Rochelle depuis le 19 septembre. Un premier affrontement avec l’armée royale, forte de 4 000 soldats catholiques, alors sous les ordres du jeune duc Henri d’Anjou, frère du roi et lui-même futur roi de France, a eu lieu le 13 mars 1569 à Jarnac, en Charente. Toutes les villes béarnaises capitulèrent les unes après les autres, à l'exception de Navarrenx avec ses 500 soldats protestants retranchés derrière ses remparts. La cité a même résisté à un siège de deux mois et demi qui prendra fin le 9 août 1569, après avoir reçue 1743 coup de canon. Le prince de Condé, blessé pendant les premiers affrontements près de Jarnac, n'avait pas renoncé à combattre. Mais finalement capturé, et désormais sans défense, un capitaine de la garde du duc d'Anjou l'a lâchement assassiné d’un coup de pistolet. C’était pour le moins violent et imprévu, et contraire aux lois de la guerre, un véritable « coup de Jarnac ». Le prince Henri de Navarre, aîné des Bourbons, apparaissait désormais comme leur chef naturel, bien que l’amiral de Coligny dirigeât toujours les opérations.

 

Par. 334 Si le prince Henri a assisté sans y participer aux combats de Jarnac, de La-Roche-l’Abeille et de Moncontour, il s’est activement engagé aux côtés de Coligny lors de l’affrontement à Arnay-le-Duc, au nord-est d’Autun, le 27 juin 1570. Les huguenots, épuisés par une longue marche, sans armures ni artillerie, et trois fois moins nombreux que l’armée catholique, ont affronté les 17 000 hommes du maréchal de Cossé. La bataille s’est pourtant soldée par une victoire protestante. Cela a été le baptême du feu du jeune seigneur de Navarre, le moment où il sentit vraiment pour la première fois l’odeur de la poudre.

 

Par. 335 Catherine de Médicis, à nouveau disposée à favoriser la bonne entente plutôt que la confrontation entre ses sujets, offrit aux adeptes du calvinisme une paix à des conditions très avantageuses, voire même inespérées. Scellé par les parties à Saint-Germain-en-Laye, le 8 août suivant, l’édit de pacification réaffirma la liberté de conscience dans toute la France, mais n’autorisa la pratique du culte réformé que là où il avait déjà pris racine.

 

Par. 336 La reine et vicomtesse Jeanne, décidément de plus en plus radicalisée, n’a accepté qu’à contrecœur la paix offerte. Cohérente, elle a imposé à toute la population du Béarn le respect des préceptes de sa foi : elle a, pour cette raison, proscrit tout divertissement et toute licence sexuelle, en plus de rendre obligatoire la présence aux prêches et aux leçons de catéchisme, cela sous l’œil vigilant du consistoire (le consistoire était cet organe composé à la fois de pasteurs et de laïcs dont la mission était de diriger l’église locale et de contrôler les bonnes mœurs des fidèles). Même l’établissement d’enseignement de Lescar, fondé par sa mère en 1549, a été placé sous l’autorité du synode protestant de Béarn-Navarre. En somme, le Béarn se trouvait maintenant sous une forme de dictature religieuse protestante, ce qui a fortement déplu au roi de France.

 

Par. 337 Le prince Henri, fils de Jeanne, n’était pas aussi dévot. Le salut de son âme ne le préoccupait guère, surtout pour tout ce qui concernait le sexe. Courir les jupons faisait effectivement partie de ses activités favorites. Il était le Vert galant - l’un de ses surnoms. Toutes devenaient des proies potentielles, indépendamment de leur statut social, comme la fille de ce jardinier du château de Nérac. Elle s’appelait Fleurette. L’anecdote donnera naissance à l’expression bien connue de conter fleurette, employée pour décrire un homme poursuivant de ses avances une femme par l’emploi de propos, certes aimables, mais surtout badins et légers.

 

Par. 338 Les succès d'Henri auprès des femmes pourraient surprendre. Sa diète particulière, qui comprenait de l'ail matin, midi et soir, lui attirait les reproches de ceux, les plus courageux, qui l'approchaient. Et il ne se lavait à peu près jamais. Sa puanteur, attestée par la reine Margot et Henriette d'Estrades, était mémorable. Cette dernière l'aurait même comparé à une charogne. Mais Henri était roi, et conséquemment riche et puissant, un aphrodisiaque pour certaines.

 

Par. 339 Dans le but de consolider l’armistice avec les protestants, Catherine de Médicis, en 1571, forma le projet d’un mariage entre le prince Henri de Navarre et sa fille Marguerite de Valois, mieux connue sous son diminutif de reine Margot, rendue célèbre au XIXe siècle par la plume d’Alexandre Dumas. Il y avait quelques obstacles : l’opposition de Jeanne, les réticences du pape Pie V, sans oublier le déplaisir de Margot, offusquée de se voir unie à un « suppôt de Satan ». Tout a été plus ou moins réglé ou habilement contourné, y compris le dégoût de la promise ; apparemment, son frère Charles IX, afin de l’encourager, aurait poussé sans ménagement la tête de la dame lors de la cérémonie pour qu’elle chuchote enfin le oui attendu. Vraie ou fausse, l’anecdote demeure savoureuse. Ce mariage a donc eu lieu. Les vœux ont été échangés devant le porche de la cathédrale Notre-Dame de Paris, le lundi 18 août 1572.

 

Par. 340 La France a replongé dans le drame dès le quatrième jour des réjouissances. Nous étions un vendredi. À son retour d’une rencontre, pendant qu’il marchait dans la rue, l’amiral de Coligny a été la victime d’un attentat raté ; la décharge d’arquebuse destinée à l’occire ne lui a infligé que de légères blessures. Son auteur, un fanatique catholique, avait tiré de la fenêtre d’une maison appartenant aux Guise, les chefs de la faction catholique. Furieux, Charles IX s’est d’abord rendu au chevet de l’amiral pour l’assurer de sa protection.

 

Par. 341 Un roi de France inquiet a cru néanmoins plus prudent de tenir conseil dans la soirée du 23 août. Il craignait que les Guise ne mettent leur menace de mettre à exécution leur départ de Paris. Cela aurait laissé le roi et sa mère Catherine à la merci des huguenots. Charles IX, à la suggestion pressante de sa mère et de son frère le duc d’Anjou, s’est décidé à frapper le premier en ordonnant l’exécution des chefs militaires du parti protestant, en épargnant cependant les deux princes de sang Navarre et Condé.

 

Par. 342 Cette fois, l’amiral de Coligny y trouva la mort, ainsi que ses coreligionnaires invités au mariage. Catherine, Henri d’Anjou et Charles IX ont par la suite été dépassés par les évènements ; une épuration, qu’ils voulaient au départ limitée à un cercle restreint, s’est transformée en une vaste chasse aux protestants dans tout Paris, avant de s’étendre à la France entière. Charles a eu beau ordonner qu’on cesse les tueries, la population, croyant à un coup de force des huguenots, s’est laissée guider par ses plus bas instincts. Dès le lendemain 24 août, jour de la Saint-Barthélemy, le peuple de Paris aurait commis environ 3 000 meurtres. Entre 10 000 et 30 000 protestants seront occis dans le reste de la France. Les historiens ont appelé ce tragique épisode le massacre de la Saint-Barthélemy. 

 

Massacre de la Saint-Barthélemy, 24 août 1572 

 

Par. 343 Le jeune prince Henri était désormais sous bonne garde à Paris, seul, sans amis et sans épouse, loin de son royaume de Navarre et de sa terre de Béarn, entouré de catholiques qui le voyaient comme une menace, sinon comme un ennemi. Charles IX, à plusieurs reprises, l’a d’ailleurs intimé d’abjurer sa religion, sous la menace d’un procès s’il ne s’obéissait pas.

 

Par. 344 Henri a dû céder et éventuellement se convertir, non sans avoir sollicité et obtenu un délai d’un an afin de s’instruire des vérités de la foi catholique, un délai dont il n’avait pas vraiment besoin. Henri n’était pas animé par la foi du martyr. La vie paraissait trop belle à ce jeune homme. Il goûtait tous les plaisirs avec jouissance, sans être du tout embarrassé par les mêmes scrupules éprouvés par sa mère Jeanne. Il s’est montré prêt à toutes les concessions, sans état d’âme ni remords.

 

Par. 345 Henri est même allé jusqu’à épouser sa nouvelle religion avec le zèle de néophyte. Le 16 octobre 1572, seulement quelques semaines après le massacre de la Saint-Barthélemy, la distance le séparant du Béarn et de la Navarre ne l’a pas empêché de publier un édit rétablissant le catholicisme dans ses États souverains, accompagné d’une interdiction de la religion réformée. C’était seulement pour la forme, car la mesure, rejetée par la population qui ne voulait rien en savoir, est demeurée lettre morte. Et puis, le 3 décembre suivant, il a accompagné le duc d’Anjou pour croiser le fer contre ses ex-coreligionnaires de La Rochelle. Faisait-il semblant ? Était-ce de la dissimulation ? Sa bonne humeur, son plaisir à guerroyer, avait de quoi troubler les esprits des bonnes âmes. En réalité, le prince de Navarre se comportait comme le plus parfait des opportunistes. Il n’éprouvait aucun regret apparent. Il ne semblait guidé par aucune morale particulière.

 

Par. 346 La marche de l’histoire ne s’est pas arrêtée pendant que le roi de Navarre se reposait et se divertissait à la Cour de France. À partir du 22 février 1574, les huguenots ont repris les armes en Poitou, à La Rochelle, en Saintonge et dans le Midi. Les Guise et le duc d’Anjou ont refait alliance contre eux. Afin de lui éviter toute envie d’évasion, la reine Catherine de Médicis a emprisonné le roi de Navarre dans la forteresse de Vincennes, où il a été interrogé sur sa loyauté envers la France par des commissaires du parlement. À ce moment, tout en se défendant d’une accusation de traîtrise, il a néanmoins tenté d’expliquer ses hésitations passées par un plaidoyer racontant sa vie depuis son enfance, et a fait reporter toute faute présumée ou réelle de sa part sur d’autres personnes, comme sur les aléas de sa vie sur lesquels il n’avait eu aucun contrôle.

 

Par. 347 Le 30 mai 1574, les Grands se sont rassemblés auprès du roi mourant au château du Louvre. Charles IX sera enfin emporté par une pleurésie à l’âge de 23 ans. Le duc d’Anjou est dès lors devenu le roi Henri III de France. Pour sa part, son cousin de Navarre et de Béarn, maintenant premier prince de sang, grimpait au premier rang dans l’ordre de succession à la Couronne de France. Cela dit, le nouveau roi, de bonne santé, s’était marié récemment et pouvait raisonnablement espérer engendrer des fils. Henri de Béarn n’entretenait donc pas de grands espoirs de ce côté. Son avenir, celui que pouvait envisager ce jeune homme de 20 ans fier et ambitieux, se trouvait dans le Sud, au milieu de ses terres de Navarre et de Béarn. Il lui fallait maintenant partir s’il ne voulait pas être considéré indéfiniment comme un roitelet sans importance.

 

Par. 348 Henri de Navarre aurait rêvé de s’échapper de Paris. C’est ce qui a été dit et écrit. Des tentatives, quelque peu rocambolesques, ont effectivement eu lieu dans les jours suivants, mais sans succès. On peut douter de son sérieux. Car d’autres occasions plus propices se sont présentés lorsque la cour de France s’est déplacée en Savoie, à Lyon, à Avignon, puis à nouveau après son retour à Paris, des occasions que le Béarnais a laissé passer. Rester bien sage aux côtés du roi Henri III ne lui déplaisait donc pas tant que cela.

 

Par. 349 Au cours de ses trois années et demie de douce captivité, le prince Henri, le roi Henri III de Navarre et vicomte de Béarn depuis la mort de sa mère Jeanne le 9 juin 1572, ne s’est distingué en rien, si ce n’est dans les petits jeux innocents de la Cour de France. Le massacre de la Saint-Barthélemy semblait avoir été oublié. Seul le présent comptait.

 

Par. 350 S’il avait joué la comédie tout ce temps, sans jamais se trahir, le Béarnais aurait été le plus grand des comédiens. Le doute est permis.

 

Par. 351 Il faudra attendre les premières semaines de 1576 pour que Henri de Navarre se rappelle son statut de roi et se décide enfin à reprendre sa liberté en s’évadant. Les détails n’ont pas vraiment d’importance. Il n’est pas poursuivi. Le roi Henri III, bon prince, offrira des passeports et chevaux aux serviteurs du Béarnais pour qu’ils le rejoignent en chemin, en plus de verser à l’ingrat une somme de 12 000 livres pour couvrir ses premières dépenses. Henri III confirmera même son frère de Béarn dans sa charge de gouverneur et amiral de Guyenne. Décidément, la soi-disant évasion du roi de Navarre ne tenait pas de l’exploit.

 

Par. 352 Le principal problème auquel le roi Henri demeurait confronté en cet instant a été de convaincre ses sujets de son réel intérêt pour ses terres de Béarn et de Navarre, comme de son attachement au calvinisme, une religion qu’il avait déjà publiquement abjurée à plusieurs reprises. Car né catholique, il avait été élevée pendant ses 7 premières années par sa mère Jeanne d’Albret dans la fois protestante, a juré à ses 8 ans de vouloir mourir pour la vraie foi catholique après son arrivée à la Cour de France, est redevenu protestant à 12 ans lors de son retour dans le Béarn, toujours sous l’influence de sa mère Jeanne, a d’ailleurs prêté un serment sur son âme, honneur et vie de ne jamais abandonner cette cause à ses 15 ans, puis a abjuré sa foi calviniste encore et encore à la cour de France après le massacre de la Saint-Barthélemy, alors qu’il avait atteint 18 ans.

 

Par. 353 C’était beaucoup demander que de le croire sur parole quand Henri affirmait être à nouveau un fier et digne protestant.

 

Par. 354 Au moment de revenir à La Rochelle et d’y faire son entrée solennelle, le 28 juin 1576, Henri de Navarre a donc dû convaincre le parti huguenot de sa sincérité. Cela n’a pas été chose aisée ; après tout, moins de trois ans auparavant, Henri avait combattu ses coreligionnaires devant ces mêmes remparts qu’il voulait maintenant franchir en tant que chef des protestants. Les Rochelais ont pris un temps de réflexion avant de répondre à son premier message. Comme ils tardaient, Henri, dans un second message, leur a dit qu’il se contenterait d’une visite privée, sans sa garde. Il a d’abord été accueilli avec déférence, quoique sans chaleur. Un Henri repenti et en mode séduction leur a fait l’éloge de la tolérance religieuse. Il faut croire qu’il s’est montré convaincant puisque ses efforts ont porté fruit : les Rochelais l’ont reconnu comme le protecteur général des Églises de France. Au cours des jours suivants, Henri a voulu donner l’image d’un modéré, partisan d’une coexistence pacifique entre protestants et catholiques.

 

Par. 355 L’édit de Beaulieu, aussi appelé la paix de Loches, du 6 mai 1576, aurait dû l’y aider. Cet édit de tolérance religieuse avait été signé par le roi Henri III de France lorsqu’il a été assiégé dans Paris par une armée où des seigneurs protestants et catholiques avaient conclu une alliance de circonstance. L’édit était sans conteste le plus libéral de tous les accords passés à cette date. Par malheur, un peu partout, les accrochages n’ont jamais cessé. Et la guerre a repris aussi violemment qu’avant. Henri de Navarre a eu beau persévérer dans son plaidoyer pour la liberté de religion, et en appeler au sentiment patriotique unissant tous les Français, ses appels n’ont reçu aucun écho. Lui-même s’est finalement résolu à reprendre les armes pour défendre ses coreligionnaires.

 

Par. 356 Une nouvelle paix, toujours fragile, a été conclue à Poitiers le 5 octobre 1577, encore sans le résultat escompté. Les passions restaient trop vives, les inimitiés trop solidement ancrées. Il se trouvait toujours des fauteurs de troubles de part et d’autre, bien armés et prompts à attiser les rancœurs.

 

Par. 357 Le conflit a donc repris, puis a cessé un temps. Et il a recommencé, suivi d’une autre pause. Si l’on en fait la somme comme autant de conflits distincts, imitant en cela les historiens, il y aurait eu huit guerres de religion de 1562 à 1598. La dernière, de 1585 à 1598, a vu l’arrivée d’Henri de Navarre sur le trône de France. Un évènement totalement inattendu a contribué à son avancement.

 

Par. 358 Le 2 août 1589, Henri III de France a été tué d’un coup de poignard à son château de Saint-Cloud. L’auteur du régicide, un moine dominicain fanatique, un certain Jacques Clément, en voulait au roi pour avoir ordonné l’assassinat du duc Henri de Guise, le 23 décembre 1588. Il semble que le duc ait été soupçonné par le souverain d’avoir voulu s’emparer du pouvoir et représentait conséquemment une menace.

 

Meurtre du roi Henri III de France

 

Par. 359 Dès ce moment, Henri de Navarre devenait par droit d’hérédité le roi Henri IV de France. C’était la coutume, dite de primogéniture, ayant force de loi. Mais ce n’était pas encore une réalité. Il s’emploiera désormais à conquérir sa couronne par les armes.

 

Par. 360 Tous, éventuellement, s’épuiseront au terme de nombreux combats. Henri, aux portes de Paris en ce début de 1593, comprendra enfin que la négociation était son seul recours et que sa conversion sera le prix à payer. Il s’est finalement adressé aux états du royaume, noblesse, clergé et tiers état, qui siégeaient dans la capitale, au palais du Louvre. Les états généraux de 1593, une assemblée réunissant 128 députés, avaient été convoqués par le duc de Mayenne afin de résoudre la crise de la succession du roi défunt. Henri IV a proposé aux députés de trouver un accord pour rétablir la paix. En mai 1593, il leur a annoncé son intention d’être instruit dans la religion catholique, une concession qu’il formalisera en abjurant solennellement le protestantisme le 25 juillet 1593 en la basilique Saint-Denis. On a écrit, mais c’est possiblement apocryphe, qu’il aurait lancé devant son entourage que « Paris (valait) bien une messe ». Peu importe, du moment que ce bon mot traduisait fidèlement sa pensée. Le roi Henri IV a été sacré à Chartes le 27 février 1594. Il se rendra maître de la capitale le 22 mars suivant, après le départ du duc de Mayenne.

 

Par. 361 Certes, Henri IV était roi, mais il n’était pas encore au bout de ses peines. La guerre n’avait pas cessé parce que le peuple de Paris avait rangé ses armes. Ce qui restait de la France ne lui était pas encore acquis. Et cependant, un retournement de l’opinion s’annonçait. Des villes et des provinces ont abandonné la Ligue catholique. Les ralliements s’opéraient en accéléré. Fin 1595, le pape Clément VIII a enfin reconnu la légitimité de la succession. Il ne restait, dès lors, que quelques poches de résistance et l’opposition de l’Espagne. Une paix définitive attendra encore trois années, pour se conclure par la promulgation de l’édit de Nantes, appelée à guérir de royaume de ses maux. Même si l’Histoire le présente comme un seul document, l’édit de Nantes était en réalité un ensemble de textes ratifiés du 13 avril au 2 mai 1598.

 

Henri IV, roi de France et de Navarre

 

Par. 362 Henri IV, devenu roi de France, s’est désintéressé de sa terre souveraine de Béarn. Il en avait confié le gouvernement et l’administration à sa sœur Catherine de Bourbon en 1577. Elle occupera ses fonctions de régente et lieutenante générale jusqu’au 25 octobre 1592. Après son départ, c’est Jacques Nompar de Caumont, baron de La Force, un homme de confiance d’Henri IV, qui sera appelé à la remplacer.

 

Par. 363 Le Béarn n’intéressait plus du tout le fils du pays, sauf, possiblement, quand il était question d’argent. Car Henri avait fait des dettes, pour lesquelles il avait donné des gages. Ceci explique pourquoi, dès 1590, dans le but de rassurer ses créanciers, Henri leur a annoncé qu’il ne réunirait pas ses biens personnels à la couronne de France, comme c’était pourtant la coutume. Il a tenu parole. Le 31 décembre 1596, dans une lettre adressée aux états de Béarn, Henri les a informés de sa décision que leur pays, avec sa terre de Navarre, resteraient « disjoints et séparés » de sa maison de France. Seuls les soucis financiers de son seigneur auraient donc sauvé le Béarn de l’annexion, mais seulement pour un moment.

 

Par. 364 L’édit de Nantes garantissait la liberté de conscience dans tout le royaume, à l’exclusion du Béarn et de la Navarre, des terres qui n’en faisaient pas encore partie au moment de la prise d’effet de l’édit. Les catholiques du Béarn, toujours sans protection, ont immédiatement réclamé le droit de pratiquer leur religion, et la restitution de leurs biens confisqués au temps de la reine Jeanne. Henri ne voulait pas trop brusquer ses Béarnais. Il a préféré temporiser sur la question de la restitution. Toutefois, comme Henri s’était engagé auprès des catholiques à leur donner satisfaction dans le Béarn comme ailleurs, son arrêt, signé à Fontainebleau le 15 avril 1599, a rétabli leur culte dans huit localités du diocèse de Lescar et dans quatre autres pour celui d’Oloron. Toute cette affaire refera surface après l’assassinat d’Henri IV aux mains d’un catholique d’Angoulême, François Ravaillac.

 

Par. 365 Marguerite de Valois, la fameuse reine Margot, avait accepté l’annulation de son mariage par le pape Clément en échange d’une forte somme d’argent et du maintien de son titre de reine. Henri a pu ainsi épouser en secondes noces Marie de Médicis, le 17 décembre 1600, de manière à pouvoir assurer sa descendance. Elle lui donnera effectivement plusieurs enfants, dont Louis, le futur Louis XIII, né le 27 septembre 1601.

 

Par. 366 Le grand mérite d’Henri IV est d’avoir su léguer à la France la possibilité de vivre enfin en paix. On a pu ainsi reconstruire un peu partout. Il a aussi envoyé Samuel de Champlain en Amérique pour y fonder la ville de Québec. Et grâce à son choix de ministres compétents, à commencer par Sully, il a assaini les finances du royaume. Malheureusement, cela se fera avec l’instauration de nouveaux impôts, ce qui ne fut guère apprécié par la population.

 

Par. 367 Louis, à la mort de son père Henri, le 14 mai 1610, était devenu roi de France et de Navarre, vicomte de Béarn, comte de Bigorre, coprince d’Andorre, etc., etc. Comme celui-ci n’avait encore que 8 ans, sa mère Marie de Médicis a assuré la régence.

 

Par. 368 Le Béarn a compté au nombre des préoccupations de Marie de Médicis. En effet, ce n’était pas parce que l’édit de Nantes avait pacifié le royaume que tout allait pour le mieux. Marie s’en rendra compte rapidement.

 

Par. 369 Il est certain qu’on avait évité le pire juste après l’assassinat d’Henri IV par Ravaillac. On a présenté son meurtrier comme un fou-furieux, un loup solitaire dirait-on aujourd’hui. C’est possible ! Mais avouons que ce constat, très publicisé à l’époque, a fait l’affaire de bien du monde. Car autrement, s’il y avait eu complot, la guerre civile entre catholiques et protestants aurait pu reprendre. Le décès du roi arrivait également à un moment opportun. Rappelons qu’Henri devait quitter Paris le 19 mai suivant afin de porter secours à deux princes protestants, Jean Sigismond, électeur de Brandebourg, et Philippe Louis de Bavière, comte palatin de Neubourg, dans un conflit qui les opposait à l’empereur germanique Rodolphe II. 37 000 hommes l’attendaient en Champagne. Deux autres armées avaient été mobilisées en Béarn et en Dauphiné pour faire face aux Espagnols, alliés à l’empereur. La disparition d’Henri IV a donc empêché une autre guerre, avec son lot de souffrances et une augmentation prévisible du fardeau fiscal, ce que les Français n’auraient certainement pas appréciés. Son décès prématuré a peut-être protégé la réputation du Bon Roi auprès de ses sujets.

 

Meurtre du roi Henri IV de France

 

Par. 370 Revenons maintenant aux préoccupations plus domestiques de la régente Catherine de Médicis à l’égard de la terre de Béarn. Après la mort d’Henri IV, les états de la vicomté ont opposé un refus à toutes ses demandes d’une plus grande liberté pour le culte catholique. Parce qu’ils pensaient que la régence affaiblirait le pouvoir central, les états ont voulu empêcher la renaissance du catholicisme, ceci en contravention avec l’édit de Fontainebleau. Ils n’ont pas réalisé sur le moment le danger que leur intransigeance leur faisait courir. Car Marie de Médicis n’y a vu qu’une lointaine province en rébellion. Dans ces conditions, leur a-t-elle déclaré en 1615, elle devra se résoudre à unir le Béarn à la France et ses institutions relèveront désormais du Parlement de Toulouse. Les protestants béarnais, toujours et encore, n’ont rien voulu entendre. De leur point de vue, le droit du Béarn empêchait l’union de la vicomté à la France. Que l’on nous excuse cette autre digression de quelques mots pour expliquer leur point de vue.

 

Par. 371 Les Fors de Béarn, autrement dit la loi fondamentale de ce pays, proclamait la souveraineté de la vicomté. Et tout nouveau seigneur du Béarn, y compris Louis XIII, a dû promettre sous serment de les respecter devant les états lors de son avènement. Louis ne pouvait donc proclamer unilatéralement l’union du Béarn à la France sans consulter ses représentants réunis en parlement. À leur tour, ces représentants ne pouvaient consentir à un tel changement aussi fondamental sans trahir leur propre mandat et du coup perdre tous leurs droits. L’union n’a donc pas eu lieu, pour le moment. Mais Louis, en temps voulu, tiendra compte des arguments avancés sur l’interprétation donnée aux Fors de Béarn pour la réaliser.

 

Louis XIII, roi de France et de Navarre

 

Par. 372 Le 25 juin 1617, Louis XIII, maintenant majeur, et seul à décider après la mise à l’écart de sa mère, signa un édit de mainlevée rétablissant sans restriction le culte catholique dans le Béarn, tout en restituant au clergé les biens confisqués autrefois par la reine Jeanne. Le conseiller d’État chargé par Louis de faire enregistrer l’édit par le Conseil souverain de la vicomté a dû cependant rebrousser chemin devant l’hostilité manifestée par les Béarnais, décidément de plus en plus violents. Le roi n’a plus eu d’autre choix ; leur rébellion commandait le recours aux armes.

 

Par. 373 Louis XIII avança sur Pau à la tête d’une importante armée à la mi-octobre 1620. Dans Pau occupé, son édit de mainlevée a été enregistré le 17 par le Conseil souverain. Le roi s’est par la suite invité aux délibérations des états de Béarn pour en présider la prochaine séance. Et ceux-ci, cette fois totalement soumis, ont enregistré en date du 20 un nouvel édit proclamant l’union du Béarn et de la Basse-Navarre à la France. Pour le faire passer, le roi a suspendu l’application des Fors de Béarn, tout en promettant de les respecter par la suite. C’était plus ou moins une pirouette juridique qui lui a permis de contourner l’objection avancée auparavant par les Béarnais sur l’interprétation à donner à la constitution du Béarn.

 

Par. 374 Louis XIII a créé le Parlement de Navarre. Malgré son nom, cette nouvelle cour de justice ne rendait pas son dû à la Navarre puisqu’elle siégera à Pau, au grand regret des Navarrais. Elle résultait de la fusion du Conseil souverain du Béarn avec les institutions judiciaires correspondantes de la Navarre et de la Soule, les pays où elle exercerait sa juridiction. Les protestants en ont été exclus. Cela facilitera la mise en œuvre de la politique du roi, favorable au catholicisme, quand des litiges religieux lui seront soumis.

 

Territoires sous la juridiction du Parlement de Navarre

 

L'édifice qui abritait le Parlement de Navarre

 

Par. 375 En 1621, après le retour de Louis XIII à son château du Louvre, la guerre a repris à La Rochelle, un fief protestant du duc Henri II de Rohan, puis s’est étendue à tout le sud-ouest de la France. Les armées royales, sous la conduite du cardinal de Richelieu, y mettront fin lors de la signature de la paix d’Alès, le 28 juin 1629.

 

Par. 376 Les états de Béarn ont continué pour un temps à délibérer sur l’édit d’union. Ils ont demandé son abrogation, ce qui fut bien sûr refusé. Les Béarnais, dans leur majorité, cesseront bientôt de prétendre que leur pays formait toujours un pays souverain, totalement séparé et distinct du royaume de France. Ce qui était important se décidait désormais à Paris ou à Versailles. Le Béarn était devenu une province de la monarchie française.

 

Conclusion : le Béarn après.

 

Par. 377 Le Béarn était-il désormais une province comme les autres ? Pas tout à fait ! Il perdra cependant une grande partie de son individualité, ici en matière de religion, là sur le plan militaire, voire dans tout ce qui a fait sa spécificité administrative et culturelle jusqu'à ce moment.

 

Par. 378 Le protestantisme a continué sa domination après 1620, ses adeptes étant majoritaires dans la vicomté, au moins jusqu’aux années 1667-1670. Entretemps, les catholiques, en application de l’édit de Fontainebleau de 1599, avaient entrepris de reconstruire. Cela leur prendra quelques années ; ils n’ont pu récupérer leurs droits entiers qu’en 1605. Le calme est revenu. Il profita à toute une génération de Béarnais après la paix d’Alès de 1629.

 

Par. 379 Les tensions religieuses ont malheureusement ressurgi en 1667. Encore des violences ! Les protestants en ont été les principales victimes. Pour se défendre, ils ont demandé l’application de l’édit de Nantes dans leur province, ce qui leur aurait permis de jouir de la protection qu’elle offrait. Rappelons que l’édit n’y était pas encore recevable car pris lorsque le Béarn était toujours souverain. Louis XIII a alors prétexté de la crise pour imposer son arbitrage. Et il se révéla totalement partial et conséquemment injuste. En effet, le Parlement de Navarre, cette cour de justice aux ordres du roi et de ses soutiens catholiques, a ordonné la fermeture de plusieurs temples et interdit à leurs pasteurs de prêcher, ceux-ci ayant été dénoncés pour avoir entretenu la discorde entre les communautés. À défaut d’interdire purement et simplement le culte protestant, on l’asphyxiera en multipliant les vexations, au nombre desquelles il y a eu les conversions forcées.

 

Par. 380 Un évêque, un curé ou un intendant marchant à la tête de soldats assemblaient les huguenots en un lieu public, le plus souvent la place centrale du village, puis exigeaient d’eux qu’ils abjurent leur religion. Les récalcitrants étaient livrés aux soldats. Ils souffraient alors mille tourments : insultes, viols et tortures. Les soldats avaient toute licence, sauf la liberté de tuer. On appela cette pratique les dragonnades, du nom des hommes d’armes en cause, les dragons, des militaires qui se déplaçaient à cheval, mais combattaient à pied.

 

Par. 381 La pratique du culte protestant, désormais socialement honni, entrera progressivement dans la clandestinité. Certains choisiront l’exil en Angleterre ou en Hollande. La révocation de l’édit de Nantes par Louis XIV, le 22 octobre 1685, ne fera qu’achever une entreprise de purification religieuse commencée bien avant. Les quelques temples encore ouverts furent aussitôt démolis. Le culte protestant ne sera complètement rétabli qu’en 1787.

 

Par. 382 Les grandes familles de Béarn, confrontées à la nouvelle réalité, se sont adaptées ; quand on était ou avait été protestant, la fidélité au roi devenait maintenant l’unique religion, d’autant plus lorsqu’on souhaitait faire carrière, obtenir des promotions ou s’assurer quelque autre avantage.

 

Par. 383 Les armées du Béarn avaient défendu vigoureusement et avec courage l’indépendance de la vicomté. Elles ont été réorganisées, dès 1630, après la dernière guerre de religion sous Louis XIII. Leur incorporation dans les armées royales causa certainement des difficultés, car beaucoup de simples soldats étaient demeurés de fidèles huguenots. Le colonel de Gramont créa néanmoins une milice régionale au service du roi de France qu’il appela le Régiment des bandes béarnaises. Elle s’avéra fort utile lors des guerres avec l’Espagne en 1636, 1638 et 1652. Était-il intéressant de s’y engager ? Pas vraiment, certainement pas lorsqu’on nourrissait une noble ambition ! Par contre, monter à Paris, pour ceux qui savaient manier l’épée, avait de quoi faire rêver, surtout ces fils désargentés de Béarn, de Gascogne ou du Pays basque. Ils avaient l’avantage d’être fort appréciés du roi. Plusieurs rejoindront d’ailleurs les rangs de sa garde personnelle de mousquetaires.

 

Par. 384 L’existence d’un corps de garde dédié à la protection du roi remonte au règne de saint Louis. Armés de pertuisanes, ces gardes, dits de la manche, se tenaient près du roi dans les occasions officielles. Charles V leur a ajouté des archers. Charles VII en a fait une compagnie de gardes du corps. D’autres compagnies ont suivi sous Louis XI, Louis XII et François Ier. Être noble pour en faire partie n’était pas une condition. Toutefois, ils devaient être catholiques et gentilshommes. Une compagnie qui se distingua des autres est celle des Chevaux légers créée par le roi Henri IV. Elle a été ainsi nommée parce que ses cavaliers, appelés Carabins, avaient abandonné la cotte de mailles et l’armure de fer devenues inutiles avec l’apparition des armes à feu. Il va sans dire que les hommes du sud-ouest du pays, terre natale d’Henri IV, y étaient maintenant omniprésents.

 

Par. 385 Louis XIII, en 1622, a eu l’idée de détacher 50 Carabins de la Compagnie des chevaux légers de sa garde pour former une unité indépendante. Ce nombre montera à 100. En plus de leur épée à branches et double tranchant, ses cavaliers, équipés de mousquets, des armes lourdes et encombrantes ne pouvant être utilisées qu’à pied, se déplaçaient pourtant à cheval. Le nouveau corps d’élite a logiquement pris le nom de Compagnie des mousquetaires à cheval. Il a recruté l’essentiel de ses membres parmi la jeunesse de Béarn, de Gascogne et du Pays basque, comme l’étaient les soldats de la compagnie des Chevaux légers, un legs d’Henri IV. Dans ces régions, seul l’aîné de la famille héritait le plus souvent. Les cadets n’obtenaient rien. Ils devaient jouer de leurs relations et de celles de leur famille pour obtenir un poste dans l’armée ou au sein du clergé. Les plus chanceux épousaient une jeune fille richement dotée. Mais c’est le métier des armes qui séduisait davantage les jeunes hommes courageux et avides de gloire.

D'Artagnan et ses compagnons Mousquetaires tels qu'imaginés par Alexandre Dumas

 

Par. 386 L’un d’entre eux a fait la réputation de la ville d’Oloron, lieu de sa naissance en 1598. Il s’agit de Jean-Armand du Peyrer, le futur capitaine des mousquetaires de Louis XIII. Son père, un riche marchand, avait acquis en 1607 une terre noble dans la vicomté de Soule, voisine du Béarn. C’était la seigneurie de Troisvilles, à laquelle un titre d’écuyer était attaché. Or, la noblesse de ces pays venait du sol et non du sang. Cela permettait l’ascension sociale des bourgeois avec les moyens financiers nécessaires. Jean deviendra dès lors le sire de Troisvilles. En raison de sa prononciation en langue béarnaise, Troisvilles a fini par se prononcer et s’écrire Tréville. Quoique sa mère ait été protestante, elle a élevé son enfant dans la religion catholique, probablement parce que la vicomté de Soule relevait directement de la Couronne de France et qu’une éducation catholique lui permettait d’éviter toute discrimination.

 

Jean-Armand du Peyrer, Comte de Tréville, peint dans l'année après avoir été fait comte

Tableau d'Antoine le Nain (1644)

 

Par. 387 Tréville s’est fait engager dans le Régiment des gardes françaises à titre de cadet gentilhomme à l’âge de 22 ans. Il entra en 1625 à la Compagnie des mousquetaires avec le grade de cornette. Grand soldat et farouche guerrier, il s’est fait rapidement remarquer. Louis XIII lui a confié le commandement du corps en 1634. Il avait 35 ans. Tréville, toujours présenté aujourd’hui avec son titre de comte, ne le deviendra que beaucoup plus tard, soit lorsque la régente Anne d’Autriche érigera les terres de Troisvilles en comté, au mois d’octobre 1643.

 

Par. 388 Au cours de l'année 1642, notre futur comte s'est trouvé mêlé, bien malgré lui, à la conjuration du seigneur de Cinq-Mars, un jeune homme dont le roi Louis XIII avait pris en affection et qui souhaitait se débarrasser du cardinal de Richelieu. Le roi n'aimait pas Richelieu, mais ne pouvait se passer de ce grand commis de l'État. Tréville partageait l'aversion de son maître pour le ministre. Connaissant Tréville, Cinq-Mars a approché le capitaine des mousquetaires, qui lui a répondu qu'il ne pratiquait pas les assassinats. Mais Tréville a précisé qu'il obéirait au roi si celui-ci le jugeait bon. Le complot découvert, Cinq-Mars a été exécuté. Richelieu, s'il n'a pu impliquer Tréville, a néanmoins exigé du roi son congédiement. Louis XIII a cédé. Il rappellera Tréville à son service dès la mort du cardinal, le 4 décembre 1642.

 

Par. 389 Soyons honnêtes : ses villageois ont détesté Tréville. Quand, dès 1633, le roi Louis XIII lui a octroyé les droits de haute, moyenne et basse justice sur son domaine de Troisvilles, le seigneur s’est montré un très mauvais juge. Ses propres intérêts l’emportaient toujours sur toute autre considération. Il avait reçu un titre, sans pour autant gagner en noblesse.

 

Par. 390 Sa promotion à la tête de sa compagnie avait permis à Tréville de choisir les futurs mousquetaires. Parmi eux se trouvaient les fameux soldats qui deviendront les héros du romancier Alexandre Dumas : Athos, Portos, Aramis et d’Artagnan. Certes, l’auteur a pris des libertés avec l’histoire. Mais il s’est inspiré de véritables personnages, tous originaires de Béarn et de Gascogne.

 

Par. 391 Armand de Sillègue d’Athos d’Autevielle, né vers 1615, était le cadet d’une famille vivant dans un petit village au nom d’Athos, voisin de Sauveterre-de-Béarn. Athos a pu entrer à la Compagnie des Mousquetaires parce qu’il était le cousin de monsieur de Tréville. L’homme avait apparemment le sang chaud. Il aurait été tué lors d’un duel le 21 décembre 1643.

 

Par. 392 Originaire de Gan, Isaac de Portau, un nom que Dumas a transformé en Porthos, ne deviendra mousquetaire qu’en 1643, après une longue carrière dans la Compagnie des gardes françaises. Son passage aux mousquetaires s’est fait sur la recommandation d’un beau-frère de Tréville, un certain François de Guillon, commandant de la Compagnie des essarts. Son père, un protestant et un homme important, avait été le secrétaire du roi Henri IV. Lui aussi, comme le père de Tréville, avait acheté des seigneuries pour accéder à la noblesse avec le titre de seigneur de Camptort et de Castelbon en Béarn. Si l’on en croit les archives, silencieuses à son sujet, Portau n’a rien accompli de remarquable. On ignore la date de sa mort.

 

Par. 393 Henri d’Aramits venait également d’une famille protestante. Son père Charles avait été maréchal des Logis à la Compagnie des mousquetaires, ainsi que l’abbé laïc d’Espalungue, en vallée d’Ossau. Parler d’un abbé laïc pourrait surprendre. C’est qu’il n’entrait jamais dans les ordres. Seulement, l’abbé laïc se trouvait à la tête d’une paroisse et pouvait en prélever la dîme, sous la condition d’entretenir son église. On ne sait pas si Henri deviendra un jour abbé en remplacement de Charles. Mais son père lui a certainement été utile pour lui ouvrir la porte de la Compagnie des mousquetaires. Il aurait servi une quinzaine d’années dans les troupes du roi. On perd sa trace après 1659.

 

Par. 394 Charles de Batz de Castelmore, dit D’Artagnan, né entre 1611 et 1615 au château de Castelmore à Lupiac, un village du Gers, était un véritable Gascon, alors que Tréville, Athos, Portau et Aramits étaient plutôt des Béarnais. Il se décida vers 1630 à venir à Paris, où il a dû d’abord faire ses preuves en tant que cadet. On ne peut être plus précis sur les années. Sa présence au sein du corps des Mousquetaires a cependant été notée en mars 1633, date probable de son incorporation à la compagnie. Il a été présenté au roi. Celui-ci lui aurait suggéré de se faire appeler D’Artagnan de Montesquiou, du nom de sa mère, parce que ce patronyme plus prestigieux était mieux connu dans la capitale. Il a œuvré chez les mousquetaires jusqu’en 1646, l’année où le cardinal Mazarin, Premier ministre du jeune roi Louis XIV, a supprimé la compagnie.

 

Par. 395 Après 1646, et pour quelques années, D’Artagnan, n’ayant plus d’occupation strictement militaire, est entrée au service du cardinal Mazarin, pour lequel il a rempli nombre de missions délicates et confidentielles. D’Artagnan n’avait apparemment aucun préjugé contre les hommes à la robe pourpre, puisqu’il est devenu la créature de son éminence, donc tout à l’opposé de l’image donnée à son alter ego dans le roman de Dumas. C’était une époque périlleuse pour la monarchie. Elle passa à l’histoire sous le nom de Fronde. D’Artagnan, toujours au service du cardinal durant cette période, assura également la protection rapprochée du jeune roi Louis XIV à des moments difficiles, notamment lorsque celui-ci et sa mère, craignant pour leur sécurité, ont dû fuir les frondeurs dans la nuit du 5 au 6 janvier 1649, en route vers le refuge du château de Saint-Germain. Après cette nuit terrifiante, le roi et son ministre ont compris qu’ils pourraient toujours compter sur la fidélité du Gascon. La Fronde prendra fin en 1653.

 

Par. 396 D’Artagnan retrouvera sa casaque de mousquetaire en 1658, un an après que Louis XIV eut recréé la compagnie. Il deviendra sous-lieutenant, lieutenant, et enfin capitaine-lieutenant de la première compagnie à partir de 1667. Élevé au rang de maréchal de camp en 1672, il mourra l’année suivante tué d’une balle de mousquet lors du siège de Maastricht, aux Pays-Bas.

 

Par. 397 Comme promis par Louis XIII, les Fors ont continué de régir la communauté béarnaise. Le peuple y restait très attaché. Cela dit, la royauté française se chargea d’en rogner progressivement le contenu, avant que la République ne l’abolisse. 

 

Par. 398 Pau est demeurée la capitale du Béarn, une capitale bien pauvre et décrépite, même si elle abritait toujours le Parlement de Navarre, avec un château royal en aussi piteux état que la cité. La richesse, à cette époque, se concentrait surtout à Oloron et dans quelques autres lieux secondaires comme Salies, Navarrenx, Sauveterre, Orthez, Pontacq et Lembeye.

 

Par. 399 Les Béarnais, du moins les plus humbles d’entre eux, ont continué de se considérer comme distincts de la société française, même après 1620. La France leur semblait toujours une terre étrangère, cela malgré les évolutions politiques et l’emprise grandissante du catholicisme. Encore à la veille de la Révolution de juillet 1789, qu’ils regarderont d’abord avec méfiance, de nombreux Béarnais, attachés à leur langue et à leur culture, ne se pensaient toujours pas Français, un sentiment encore plus présent et fort quand ils vivaient en montagne, au milieu de leurs troupeaux, protégés des influences extérieures. Ce sont les aristocrates et les bourgeois qui ont d’abord estimé nécessaire de faire évoluer les mentalités dans l’espoir de conserver leurs privilèges et leurs richesses.

 

Par. 400 Certes, les élites béarnaises ont souhaité se rapprocher de la France après la fusion de 1620, mais pas trop, pas au point de bouleverser leur société. Les décrets adoptés dans le sillage de la Révolution de 1789 représenteront pour eux un test.

 

Par. 401 Quelques mois avant, en août 1688, le roi Louis XVI, pris à la gorge par des finances désastreuses, avait convoqué les états généraux pour qu’ils se réunissent le 5 mai 1789, à Versailles. Louis voulait uniquement renflouer ses caisses. Et seuls les représentants de l’ensemble du royaume, noblesse, clergé et tiers état, pouvaient l’y aider. Rien d’autre ne l’intéressait.

 

Par. 402 Dans le même temps, le roi a suspendu les activités du Parlement de Navarre, comme celles de tous les autres parlements. Mais les membres des parlements de Pau, de Rennes et de Grenoble, ont continué de se réunir, contre les ordres du roi, motivés par leur opposition à une nouvelle hausse de leur charge fiscale devenue insupportable.

 

Par. 403 Les travaux des états généraux et de la nouvelle Assemblée nationale ont certainement pris par surprise les notables du Béarn. Noblesse, haut clergé et une partie de la bourgeoisie de la vicomté se sont demandés s’ils devaient accepter sans réagir la fin des privilèges votée par l’Assemblée, le 4 août 1789. Afin d’en décider, les membres des états de Béarn se sont réunis dans l’édifice du Parlement de Navarre, qui n’avait supposément pas d’existence légale à ce moment. Des lignes de fractures sont apparues, accompagnées d’actes de violence du peuple. Celui-ci craignait un complot de leurs élites. Les discussions sur les impôts n’étaient plus à l’ordre du jour ; l’adhésion du Béarn aux idéaux de la Révolution monopolisaient désormais les conversations. Or, les petites gens, paysans, artisans, commerçants et membres du bas clergé, que l’on appelait le tiers état, choisiront l’égalité plutôt que les Fors de Béarn.

 

Par. 404 Ceux qui, parmi les membres des états de Béarn, tenaient encore obstinément à maintenir l’autonomie relative de leur vicomté, ont été si effrayés par la rue qu’ils ont décidé de s’enfuir de Pau. Le 29 octobre 1789, une centaine de personnes, mieux disposées, se sont réunies à l’hôtel de ville. C’est par acclamation qu’ils ont fait parvenir une adresse à l’Assemblée nationale, dans laquelle ils ont déclaré que le peuple ne voulait plus d’autres titres que celui de Français, qu’ils souhaitaient offrir à la patrie la constitution béarnaise, adhérer à l’Assemblée, et accorder à ses députés les pouvoirs généraux et illimités nécessaires pour agir en leur nom. Les Fors et les coutumes du pays ont été abolis. On ne pouvait être plus clair ; la Révolution était arrivée en Béarn.

 

Par. 405 L’Histoire ne s’est pas arrêtée là ; l’Assemblée nationale, de son côté, a poursuivi ses travaux. En application d’une loi votée le 22 décembre 1789, elle a procédé à une réforme administrative du royaume (la monarchie française ne sera abolie et la république fondée que le 10 août 1792). L’Assemblée s’est reposée sur les anciennes provinces et fiefs nobles pour les combiner de diverses manières et créer ainsi 83 départements, dont les frontières exactes restaient à débattre. Le 12 janvier 1790, le département de Béarn voyait le jour, avant d’être rebaptisé département des Basses-Pyrénées le 26 février. Au Béarn, on ajouta le Pays basque français, une entité informelle regroupant les territoires ancestraux de la Soule, de la Basse-Navarre et du Labourd, soit plus ou moins la partie sud de la province de Gascogne de 1789.

 

Par 406 Évidemment, les Basques, après avoir rappelé l’obstacle représenté par la diversité des langues en usage chez les habitants, ont dit souhaiter obtenir leur propre département. Leur mécontentement n’a cependant reçu aucun écho. Quant au Béarn, il s’est montré satisfait du choix de Pau comme chef-lieu du département, une décision annoncée officiellement par décret le 4 octobre 1790.

 

Par. 407 Le Béarn n’existait plus. Il était devenu invisible, sauf dans l’esprit et le cœur de ses habitants. Cette vieille terre souveraine, et le Pays basque voisin, étaient désormais ramenés au rang de simples composants du département des Basses-Pyrénées, aujourd’hui le département des Pyrénées-Atlantiques. L’esprit jacobin l’avait emporté en effaçant presque mille ans d’histoire.

 

Provinces de France à la veille de la Révolution de 1789

 

Bibliographie sommaire

 

Arnaud, P., « Les ligures : la construction d’un concept géographique et ses étapes de l’époque archaïque à l’Empire romain », dans V. Fromentin et S. Gotteland (dirs.), Origines gentium, Pessac, Ausonius Éditions, 2019.

 

Barraud D. et F. Réchin (éds.), Actes du colloque D’Iluro à Oloron-Sainte-Marie ; un millénaire d’histoire, Bordeaux, Aquitania, 2012.

 

Bayle, M., Le Cid : La véritable histoire de Rodrigue de Vivar, dit le Cid Campeador, Paris, Albin Michel, 1987.

 

Beaune, C., Histoire de la nation France, Paris, Éditions Gallimard, 1985.

 

Bidouze, F., Un testament politique de l’ancien régime, les remontrances du Parlement de Navarre, Pau, Éditions Cairn, 2000.

 

Bost, J.P., (éd.), Actes du colloque Rencontres transpyrénéennes ; Les liens historiques entre Béarn et Aragon, Revue de Pau et du Béarn, 2000.

 

Bost, J.-P., L’Empire romain et les sociétés provinciales, Éditions Ausonius, 2009.

 

Boussard, J., « L’ouest du Royaume Franc aux VIIe et VIIIe siècles », Journal des savants, 1973, p. 3.

 

Christian, R., « 2 / Montagne et piémonts pyrénéens à l’époque de la conquête romaine : essai de géographie historique», dans Pyrénées romaines : Essai sur un pays de frontières (IIIe siècle avant J.-C. – IVe siècle après J.-C.), Madrid, Casa de Velázquez, 1997, https://doi.org/10.4000/books.cvz.2462.

 

Delorme P., Henri IV ; les réalités d’un mythe, Paris, L’Archipel, 2010.

 

Deschamps, M., S. Costamagno, P-Y. Milcent et al. (dirs.), La conquête de la montagne, : des premières occupations humaines à l’anthropisation du milieu, Paris, Éditions du Comité des travaux historiques et scientifiques, 2019.

 

Dumézil, B., Charlemagne, Paris, PUF, 2024.

 

Dumézil, B., L’Empire mérovingien, Ve-VIIIe siècle, Paris, Passés composés / Humensis, 2023.

 

Dumonteil, J. et B. Cheronnet, Le for d’Oloron, édition critique, Oloron, 1980.

 

Émond, A., Constitution du Royaume-Uni, des origines à nos jours, Wilson & Lafleur, Montréal, 2009.

 

Garcia, D., « Les Celtes de Gaule méditerranéenne ; définition et caractérisation », dans Celtes et Gaulois, L’archéologie face à̀ l’Histoire : Les Civilisés et les Barbares du Ve au IIe siècle avant J.- C., Actes de la table ronde de Budapest 17-18 juin 2005, 2006, Glux-en-Glenne, France.

 

Giunta, A., Les Francs dans la vallée de l’Ebre (XIe-XIIe siècle), Thèse de doctorat, Université Paris-Sorbonne, 2015.

 

Guichard, P., Al-Andalus, 711-1492 : Une histoire de l’Espagne musulmane, Paris, Librairie Arthème Fayard, 2010.

 

Guillot, O., Rigaudière A. et Sassier Y, Pouvoirs et institutions de la France médiévale des origines à l’époque féodale, 3e éd., tome 1, Paris, Armand Colin, 1999. 

 

Jalabert, L., V. Lamazou-Duplan et L. Callegrain, Nouvelle histoire du Béarn, Éditions Cairn, Pau, 2024.

 

Lançon, B., La chute de l’Empire romain, une histoire sans fin, Paris, Éditions Perrin, 2017.

 

Lemesle, B., La main sous le feu rouge : le jugement de Dieu au Moyen-Âge, Dijon, Éditions Universitaires de Dijon, 2016.

 

Longnon, A., Géographie de la Gaule au VIe siècle, Paris, Librairie Hachette, 1878.

 

Lormier, D., Histoire du Pays basque, Éditions Geste, La Crèche, 2016.

 

Marque, M., Essai sur l’histoire de la ville d’Oloron, Oloron, Imprimerie C. Marque, 1928.

 

Maurin, L., J.-M. Roddaz et J.-P. Bost (éds.), Actes du colloque L’Empire romain et les sociétés provinciales, Pessac, Ausonius Éditions, 2009.

 

Menjot, D., Les Espagnes médiévales, 409-1474, 2e éd. revue et augmentée, Paris, Hachette Livre, 201/6.

 

Miqueu, J., Le Béarn des Mousquetaires et des soldats du roi, Navarrenx, Cercle historique de l’Arribère, 2012.

 

Miqueu, J., Le comte de Treville, Capitaine des Mousquetaires, de la légende à la réalité, Navarrenx, Cercle historique de l’Arribère, 2014.

 

Pépin, G., « Genèse et évolution du peuple gascon du haut Moyen âge au XVIIe siècle », dans Modèles linguistiques[en ligne], 66 / 1212, http://journals.openedition.org/ml/287.

 

Rabanis, J., Esssai historique et critique sur les Mérovingiens d’Aquitaine et la Charte d’Alaon, Paris, Durand, libraire éditeur, 1856.

 

Rico, C., « 2 / Montagne et piémonts pyrénéens à l’époque de la conquête romaine : essai de géographie historique », dans Pyrénées romaines [en ligne], Casa de Velázquez, 1997, https://doi.org/10.4000/books.cvz.2462.

 

Roquebert, M., Histoire des cathares, Perrin, Paris, 2002.

 

Tucoo-Chala, P., La vicomté de Béarn et le problème de sa souveraineté des origines à 1620, Éditions des Régionalismes/EDR, Cressé, 2019.

 

Vermalle, C. et A. Viatte, La véritable histoire de d’Artagnan, ARTE France, Gedeon Programmes, 2021.

 

Wateville, O. de (baron), Un intérieur de grand seigneur français au XVe siècle, Paris, Librairie Historique des Provinces, 1890.

 

 

Localisation

Histoire du Béarn
Oloron-Sainte-Marie, France